Hi alle. Ich weiss gleich kommt wieder 'lies deine Hilfe'. Bitte habt Nachsicht, ich bin ein bisschen langsam und unbeholfen. Ich habe Platine belichtet und geätzt. Das Ergebnis ist, na ja... Mein Chef - ich hab' ihn privat gefragt, ist nur Hobby - sagt ich soll noch ein paar Dinge ändern. Die Leiterbahnen soll ich dort wo nicht durchgeführt wird etwas dicker machen. Die Löcher in Pads und Vias möchte ich etwas kleiner machen, damit ich beim Bohren eine bessere Führung habe, hab' aber noch nicht gefunden wie. Macht es für das Ätzen Sinn, wenn man grosse Flächen auf der Platine mit Masseflächen belegt? Macht man das von Hand? Polygone? Schraffur? Die Pads habe ich schon umgestellt, das Eagle nicht die aus der Bibliothek nimmt, sondern 'round' stattdessen. Beim Rest habe ich nix gefunden. Das momentane Meisterwerk ist im Anhang. Wer mir also ein paar Tips aus seiner Praxis geben mag, danke. ciao Dirk
Mit Polygon kannst Du ein Rechteck über die gesamte Platine ziehen und der das Netz GND zuweisen, dann wird eine Massefläche gelegt. Empfiehlt sich gerade für Privatätzer. Armin
normale Leiterbahnen sind mit 16mil schon ok, VCC und Gnd allerdings solltest du dicker machen (32 oder 40mil). Komplette Massefläche (polygon): im Prinzip ja, aber nicht immer, hast du gemischte Schaltungen (analog und digital) solltest du das nicht tun, sondern getrennte Massen Einführen und die an einem Punkt verbinden. In manchen Schaltungen ist nach wie vor Sternerdung besser. Löcher: sollte man in der Tat kleiner machen, bei alten Eagle-Versionen mit xpad.exe (DOS-Programm mit Parameteraufruf), ab 4.xx kann dazu ein ULP verwendet werden. Mit kleineren Bohrungen lässt es leichter bohren und löten.
>>Die Löcher in Pads und Vias möchte ich etwas kleiner machen, damit
ich
beim Bohren eine bessere Führung habe, hab' aber noch nicht gefunden
wie. <<
Dies würde mich auch mal interessieren.
Bin Anfänger mit Eagle und habe meine erste Platine gemacht.
Für einen Pfostenstecker wollte ich die Anschlüsse vergrößern damit es
sich leichter löten läßt.
Habe aber dazu nichts gefunden.
Wenn hierzu ein Eagle-Profi mal was schreiben könnte.
Ich habe mir für sowas extra das Buch "Das EAGLE PCB-Designer
Handbuch" gekauft. War aber, vorsichtig ausgedrückt, ein Fehlkauf.
auf cadsoft.de gibt es ein trainingshandbuch. aber dein buch kann sicherlich nicht auch verkehrt sein :-) konard
xpad.exe..., ULP..., 'Buch Eagle PCB-Designer'... Warum ist es so umständlich mit Eagle Designänderungen durchzuführen? Das Userforum bei www.Cadsoft.com ist voll von diesen trivialen Fragen.
'Löcher' kleiner machen: Auf den 'Schraubenschlüssel' klicken -> 'Drill' auswählen -> im Untermenü den gewünschten Bohrdurchmesser auswählen -> im Layout nacheinander die Pads/Vias anklicken, deren Bohrdurchmesser geändert werden soll. Gruß Tim
Im Lieferumfang von Eagle ist eine URL enthalten, die in die Bohrungen kleine Kreise setzt. Aufruf: Run Drill-Aid [Durchmesser] Durchmesser ist der Innendurchmesser des Kreises, wird der Parameter weggelassen, erscheint ein Dialog, der den Durchmesser abfragt. Sollen die Kreise gelöscht werden, wird nur der Layer 116 sichtbar gemacht, alle Bohrungen einer Gruppe zugeordnet und gelöscht (rechte Maustaste). Steffen
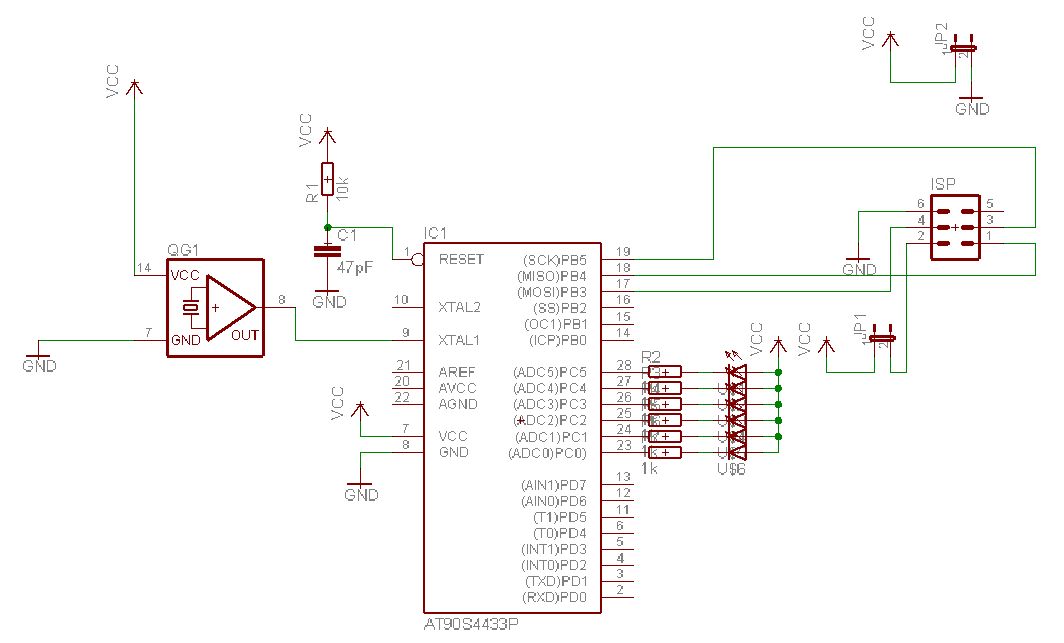
Hi alle und Danke für die Beiträge. @Konrad: Willst du mir sagen, dein scharfer Röntgenblick hat dir sofort verraten, das kein Abblockkondensator drauf ist? Die Schaltung soll eigentlich nur eine Fingerübung sein, nur ein bisschen Blinken, ich möchte Platinen ätzen, weil ich mit der Kupferlackdraht-Technik nicht zurechtkommen, ausserdem soll's hübsch ausschauen. (Ich hab mal das Schematic angehängt, die Schaltung wird von einem Batteriepack gespiesen, ohne Regler. Wen soll ein Abblockkondensator schützen, und wo muss er hin?) @Steffen: Alles klar. Sieht gut aus, muss halt dann in der Schlussphase gemacht werden und gelöscht falls sich was verschiebt. @Tim: Den Befehl hab ich gefunden, Ich seh' aber keine Änderung. @Armin, crazy horse: Sollte man versuchen mit der Massefläche wirklich viel von der freien Fläche zu erschlagen, also bringt das ätztechnisch wirklich den Vorteil, den ich mir davon erhoffe, nämlich, dass die Platine schneller fertig geätzt ist und ich die Leiterbahnen nicht so stark quäle (Unterätzung?)? - @Norbert: Ich bin eigentlich positiv überrascht, wie schnell ich mit eagle vorangekommen bin. Immerhin sind die Arbeitsabläufe eher 'künstlich'. Ich finde das meiste eigentlich logisch und das sich Fragen ergeben finde ich ganz natürlich. Was ich nicht verstehe ist, dass 1 Milliarde Menschen fluchen wenn sie so etwas 'natürliches' bewerkstelligen müssen, wie in WinWord Tabellen hinzuzupfen, das sollte eigentlich wesentlich einfacher gehen. Die Phielosophie von dem Werkzeugschlüssel hab' ich irgendwie noch nicht verstanden.
AVR01_sc.gif -> Dein ISP-Steckplatz funktioniert so aber noch nicht. Da fehlt noch der Reset-Pin... Gruß Andreas
Hi Andreas. Danke. Was für'n Glück, dass das sowieso alles nur Vorgeplänkel ist. Wie konnte das passieren?
Bitte melde dich an um einen Beitrag zu schreiben. Anmeldung ist kostenlos und dauert nur eine Minute.
Bestehender Account
Schon ein Account bei Google/GoogleMail? Keine Anmeldung erforderlich!
Mit Google-Account einloggen
Mit Google-Account einloggen
Noch kein Account? Hier anmelden.

