Hallo Zusammen. Für meine Technikerarbeit möchte ich einen „ENC 28j60“ mit einem Pic 18f2525 ansteuern. Ich verwende den „TCP/IP Stack 3.75“ (das Beispiel Programm „C18ProgramMem“) von Microchip. Habe folgendes Problem das ich nach langem hin und her den Stack mit dem „MPLaB c18“ kompilieren kann aber nach programmieren des µC ihn nicht anpingen kann . Habe schon alles versucht was mir eingefallen ist. Würde mich sehr freuen wenn mir irgendjemand weiterhelfen könnte der vielleicht schon Erfahrung mit diesem Problem hat. Danke schon mal im Voraus.
Hallo, bei mir hat's geklappt (18F4622). Poste doch bitte unbedingt deinen Schaltplan, dann können wir zumindest die Hardwarefehler ausschließen. Viele Grüße, Bernhard
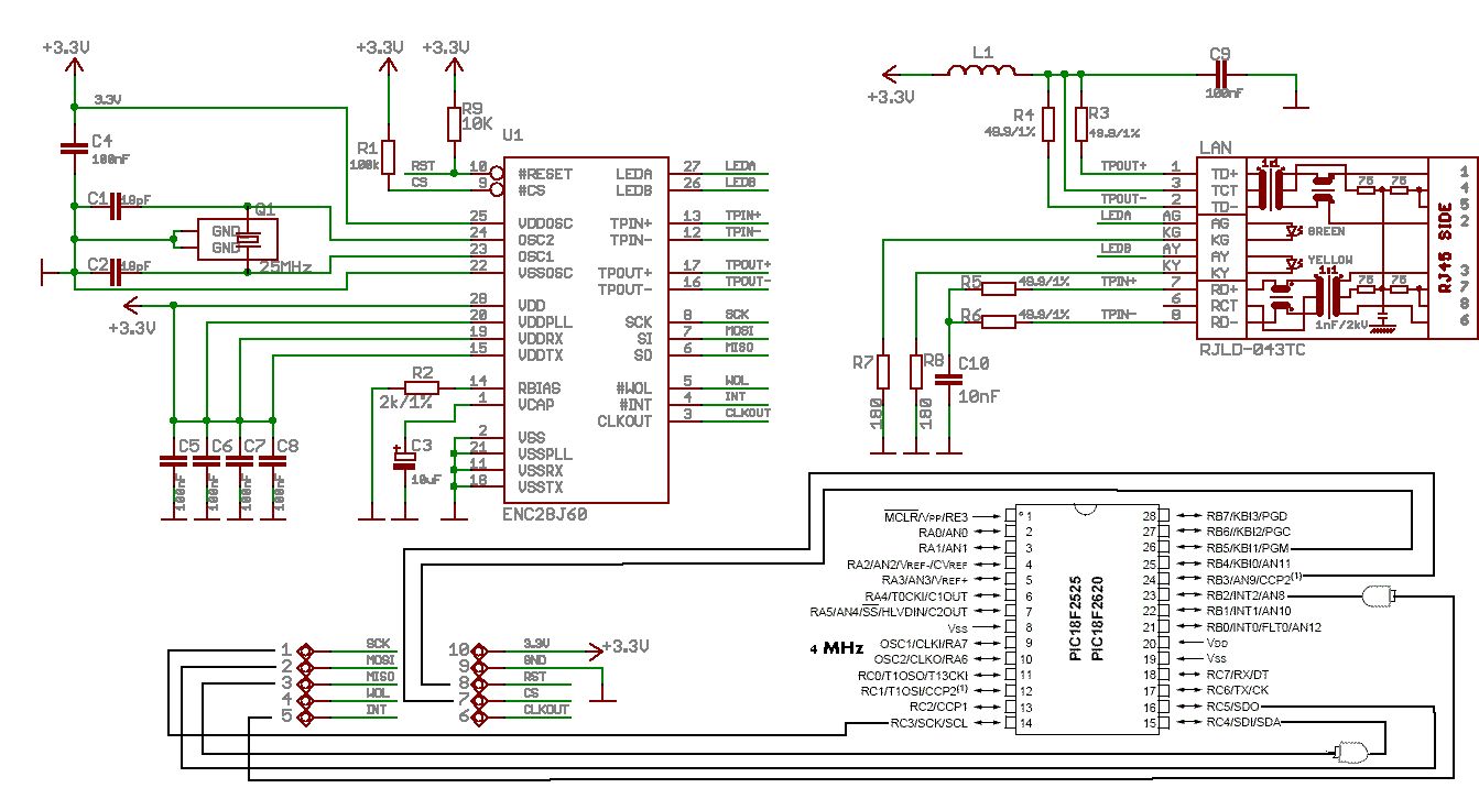
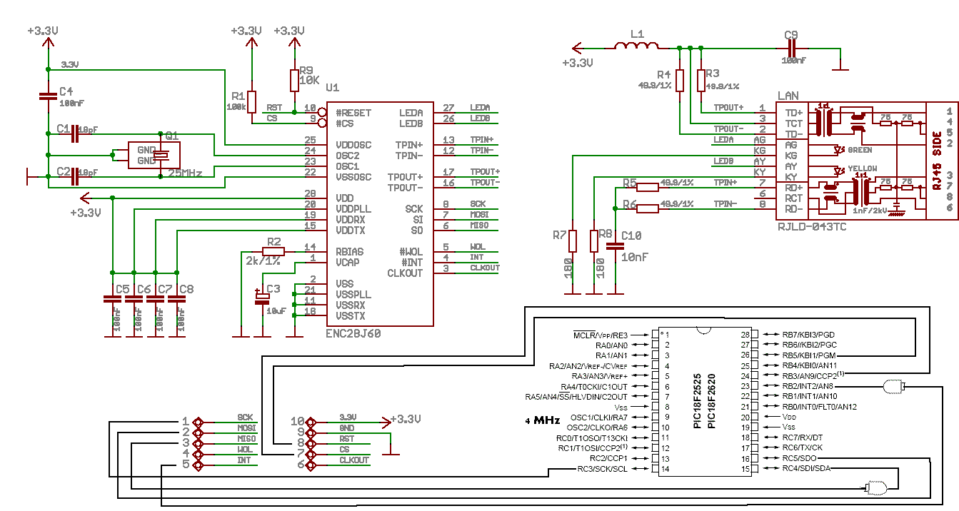
Danke Bernhard für die schnelle Antwort . Habe den Anschlussplan als Anhang dazu gemacht. Vielleicht siehst du ja schon einen Fehler. Danke nochmal.
Bitte melde dich an um einen Beitrag zu schreiben. Anmeldung ist kostenlos und dauert nur eine Minute.
Bestehender Account
Schon ein Account bei Google/GoogleMail? Keine Anmeldung erforderlich!
Mit Google-Account einloggen
Mit Google-Account einloggen
Noch kein Account? Hier anmelden.
