Obwohl Espressif und STMicroelectronics auf ihren Events keine neuen Chips zeigten, war die Bauteilindustrie im November gar nicht faul. Neben innovativen passiven Bauelementen gibt es weltraumgeeignete Microcontroller, eine Maßnahme gegen ADC-Abkündigungen, ein Tektronix-Puzzle und viele andere innovative Produkte zu sehen. Hier ein kleiner Round-Up von besonders Interessantem.
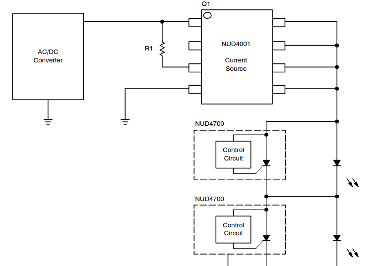
onsemi NUD4700 - LED-Shunt für Serienschaltungen
Serienschaltungen von Leuchtdioden sind traditionell anfällig - geht eine der Dioden down, so muss die gesamte Kette dunkel bleiben. OnSemi schickt nun ein neues Bauteil ins Rennen, das - parallel zu den einzelnen Dioden geschaltet - wie in der Abbildung gezeigt das „Totschlagen“ von ausgefallenen Dioden ermöglicht.

Bildquelle: OnSemi.
Murata - 15nF/1.25kV C0G MLCC in 1210er-Gehäuse
Im Hause Murata bietet man einen neuen Hochspannungs-Kondensator an, der durch seine sehr kompakten physischen Dimensionen auffällt:
1 |
Murata Manufacturing Co., Ltd. announces the launch and mass production of its multilayer ceramic capacitor (MLCC) featuring a capacitance of 15nF, a rated voltage of 1.25kV, and C0G characteristics in the compact 1210-inch (3.2mm x 2.5mm) size. This product delivers highly efficient power conversion and stable performance under high-voltage conditions, making it suitable for onboard chargers (OBCs) in electric vehicles (EVs) and power supply circuits in high-performance consumer devices. |
Tektronix-Museum: Jahreskalender und Puzzle verfügbar.
Ein geradezu magisches Bauteil, das zur Konfliktvermeidung und zur Entschuldigungsagung für Gewefze während des Jahres dienen kann, findet sich beim Tektronix-Museum. Erstens gibt es in Zusammenarbeit mit Giovanni Beccatini (er ist Autor des unter https://www.youtube.com/watch?v=3d6-d3JDvgU bereitstehenden Klassikers zu Tektronix) ein Puzzle, das zum Zusammenbauen animiert.
Bildquelle: https://vintagetek.org/7854-puzzle/
Zweitens gilt, dass es eine neue Variante des Jahreskalenders gibt - sie findet sich unter der URL https://vintagetek.org/2026-calendar/ und taugt ebenfalls für den Gabentisch.
Vorago - mehr weltraumgeeignete Cortex M4-MCUs
Im Hause Vorago erweitert man die weltraumgeeignete Mikrocontroller-Sammlung und einige auf dem ARM Cortex M4-Kern basierende Modelle. Neu sind die folgenden SKUs:
1 |
New Rad-Tolerant MCUs >30 krad(Si) TID: |
2 |
VA42630/VA42620: Integrated, Flexible |
3 |
VA42628/VA42629: Max Cost Optimization |
4 |
New Rad-Hardened MCUs >300 krad(Si) TID: |
5 |
VA41630/VA41620: Extreme Missions, with and without memory |
6 |
QML Q+ Certified: first small private chip designer/manufacturer, |
Zur Verfügbarkeit vermeldet Vorago folgendes:
1 |
Availability: First of these rad-tolerant MCUs ship in early Q1 2026. |
2 |
Cost Advantage: Up to 75% cost savings versus traditional rad-hard components. |
3 |
Support: Let’s discuss integration with your projects and explore zero-redesign drop-ins now. |
STMicroelectronics ISM6HG256X - IMU mit zwei simultan aktiven Messbereichen
Dass IMUs eine „umschaltbare“ Empfindlichkeit aufweisen, ist per se nicht neu. STMicroelectronics lanciert nun einen Sensor, in dem beide Meßbereiche gleichzeitig aktiv sind. Sinn davon ist, dass sich beispielsweise mehraxiale Bewegungen, der individuellen Komponenten stark unterschiedlich sind, zur Gänze erfassen lassen:
1 |
Auf einzigartige Weise kombiniert der intelligente und hochpräzise IMU-Sensor (Inertial Measurement Unit) in einem einzigen kompakten Gehäuse die simultane Erfassung von Beschleunigungen mit niedrigen und hohen g-Werten (±16g bzw. ±256g) im Verbund mit einem leistungsfähigen und stabilen Drehwinkelgeber (Gyroskop). |
ic-Haus iC-MBE - BiSS-Transceiver mit SPI-Interface
Das BISS-Protokoll hat sich insbesondere im Bereich der „Bewegungsüberwachung“ als Quasistandard etabliert. IC-Haus schickt nun - wie in der Abbildung gezeigt - einen Transciever für das Protokoll ins Rennen. Einzigartig ist, dass die Kommunikation zwischen Mikrocontroller und Tranciever über den SPI-Bus erfolgt.
Bildquelle: IC-Haus.
ic-Haus iC-RT2624 - Encoder für optische Drehgeber mit 26 bit
Die SPS ist für IC Haus auch sonst wichtig. Im Bereich der „Interpreter-ICs“ für optische Codescheiben gibt es einen Neuzugang, der mit 26 Bit Auflösung arbeiten wird.
Bildquelle: https://www.ichaus.de/product/ic-rt2624/#documents
Pickering Series 125 - Relais mit 5x5mm Footprint
Im Hause Pickering arbeitet man an der „Verkleinerung“ der hauseigenen Relais-Produktfamilie. Neu ist ein Produkt, das - wie in der Abbildung gezeigt - nach oben gebaut ist und deshalb mit weniger Platz auf der Platine auskommt.
Bildquelle: https://www.pickeringrelay.com/reed-relays/ultra-high-density/series-125-5mm-dpst-20w/
Espressif ESP-Module-Prog-1(R)
Wer ein ESP32-Modul vor dem Verlöten auf die Platine programmieren möchte, wird von Espressif mit einem neuen Programmiergerät bedient. Es weist - wie in der Abbildung gezeigt - fliegende Federn auf, die das direkte Einstecken des Opfers ermöglichen.

Bildquelle: https://docs.espressif.com/projects/esp-dev-kits/en/latest/other/esp-module-prog-1-r/user_guide.html
Analog Devices MAX98366 - Klasse D-Verstärker
Wer seine Audio-Daten als digitalen PCM-Strom vorliegen hat, wird von Analog Devices mit einem neuen Klasse D-Verstärker-IC beglückt. Ihn zeichnet unter anderem die Fähigkeit aus, „ohne“ I2C-Transaktionen arbeitsfähig zu sein - das Erriechen des Datenformats gelingt dem Chip automatisch. Zur maximal möglichen Ausgangsleistung, die - logischerweise - von der Versorgungsspannung abhängig ist, findet sich im Datenblatt die gezeigte Grafik.

Bildquelle: Analog Devices.
Werma – Leuchtzeilen für den Industriemaschineneinsatz
Im Hause Werma gibt es neue Leuchtzeilen, deren physischer Aufbau die Integration in Maschinen-Gehäuse zu erleichtern sucht. Die Abbildung zeigt, dass der eigentlich aufleuchtende Bereich hervorsteht, was dem Mechanikingenieur das Entwerfen eines dazu passenden Cutouts erleichtert.

Bildquelle: https://www.oemsecrets.com/pages/linelight-by-werma
Silanna - Plural-Plattform für flexibel konfigurierbare ADCs
Die Abkündigung von ADCs ist für Elektronik-Designer ein perpektuales Ärgernis: Selbst wenn die Funktion per se von einem anderen IC-Hersteller bezogen werden kann, setzt die Anpassung des Pinout ein Redesign der Platine voraus. Silanna begegnet diesem Problem mit einem ADC-Halbzeug, das als 10 Bit-, 12 Bit-, 14 Bit- und 16 Bit-Variante verfügbar ist.

Bildquelle: https://silannasemi.com/plural-10-bit/
Essenz der Konferenz ist dann, dass die Dies von Silanna “halb gefertigt“ vorgehalten werden - Kunden können das Unternehmen mit der zu ersetzenden Partnumber kontaktieren und man prüft dann, ob sich ein passendes Pinout finden lässt. Für manche, sehr häufig angefragte ADCs gibt es die Bauteile auch ab Stapel - unter der in der Bildquelle angegebenen URL findet sich beispielsweise eine Tabelle, die Analogons für die 10 Bit-Variante durchspielt.
Infineon RIC70847 - Schaltregler für den Weltraumeinsatz
Schaltregler sind auch im Weltall nützlich. Im Hause Infineon Hi-Rel gibt es nun eine „neue“ Variante, die sich vom prinzipiellen Schaltbild her wie in der Abbildung gezeigt präsentiert.

Bildquelle: https://www.infineon.com/assets/row/public/documents/24/49/infineon-ric70847f-datasheet-en.pdf
Zu den Spezifikationen im Bereich der Strahlungswiderstandsfähigkeit wird im Datenblatt folgendes vermeldet:
1 |
RIC70847 is a radiation hardened synchronous buck controller with integrated gate drivers. It is intended for harsh radiation environments such as space, with electrical parameters specified pre and post-irradiation up to 100 krad(Si) and single effect effects (SEE) characterized up to a linear energy transfer (LET) of 81.9 MeV·cm2/mg. RIC70847 is available in a hermetically sealed 24-lead flatpack and operates over the full military ambient temperature range of -55°C to 125°C |
Ohmite 900 - Widerstand als Unterlagscheibe
Grob fahrlässig ist, wer den Markt der passiven Komponenten als langweilig betrachtet. Die aktuellste Neuigkeit stammt aus dem Hause Ohmite, wo man - wie in der Abbildung gezeigt - Widerstände in Unterlagsscheiben-Form offeriert.

Bildquelle: Ohmite.
Panduit Post-Industrial Recycled (PIR) - Kabelbinder aus Recyclingmaterial
Wer Umweltschutz-Auflagen zu erfüllen hat, sollte nach dem Schema des „every Little helps“ vorgehen. Wichtig ist am Ende nur, dass das Design als „grün“ zertifizierbar ist. Im Hause Panduit versucht man dieses Begehr nun über eine Kabelbinder-Familie zu unterstützen, die aus recyclierten Nylon-Material besteht. Die folgende Abbildung bietet Informationen über die angebotenen SKUs.

Bildquelle: Panduit
Crouzet Millenium - PLC mit farbveränderlicher Displaybeleuchtung
Innovationen in Sachen Mensch-Maschine-Interface können von überall stammen. Im Hause Crouzet gibt es nun eine neue „Spielart“ der SPS, die sich unter anderem durch ihre dreifarbige Bildschirm-Hintergrundbeleuchtung auszeichnet. Betriebszustände und Alarmzustände lassen sich so durchaus innovativ signalisieren, ohne dass der Bediener eigentlich den Bildschirminhalt lesen muss.

Bildquelle: Crouzet
SCHRACK SLIMLINE PCB RELAY SNRII - schmales Relais a la TE Connectivity
Auch im Hause TE Connectivity arbeitet man daran, die hauseigenen Relais auf Diät zu setzen. In Zusammenarbeit mit dem österreichischen Elektrotechnikspezialisten Schrack schickt man nun ein neues Produkt ins Rennen, dessen physische Dimensionen sich wie in der Abbildung gezeigt präsentieren.

Bildquelle: TE Connectivity.
ROHM BM2P10xJ-Z - simpler Steuerungs-IC für AC/DC-Wandler
Im Hause ROHM hat man ein Herz für Personen, die mit AC/DC-Wandlern nicht so ganz auf Du und Du sind. Das in der Abbildung gezeigte Produkt erleichtert das Design von AC/DC-Wandlern bzw. ihre Steuerung.

Bildquelle: ROHM
m5Stack INA226-1A / INA226-10A zur galvanisch getrennten Strommessung
Im Hause m5Stack steht ein neues Produkt an, das sich um das Messen von Strömen kümmert. Hervorzuheben ist, dass die über ein I2C-Interface ansprechbare Steuerungs-Logik galvanisch vom Rest des Systems getrennt ist. Zu beachten ist außerdem, dass sich die beiden SKUs im „maximal messbaren Strombereich“ unterscheiden.

Bildquelle: m5Stack
BrainBoxes PE-205 - Stromversorgung für Embedded-Ethernetrouter
Die von BrainBoxes gefertigten Ethernetrouter für den industriellen Einbau-Einsatz haben wir auf Mikrocontroller.net in der Vergangenheit immer wieder erwähnt. Nun schicken die Briten ein Energieversorgungsmodul ins Rennen, das - wie in der Abbildung gezeigt - auf den Router gesteckt werden kann und sich um die zur Bereitstellung der notwendigen Betriebsenergie kümmert.

Bildquelle: BrainBoxes.
Panasonic PAN B611-1 Series - Bluetooth LE 6.0-Funkmodul mit nRF54L15
Die von Nordic letztes Jahr angekündigte nächste Generation der hauseigenen Funk-Prozessoren wird von Panasonic in ESP32-artige Funkmodule verpackt.

Bildquelle: Panasonic.
Same Sky: Relais mit Haltefunktion.
Ein normales Relais kehrt in den Ursprungszustand zurück, sobald es nicht mehr energenisiert ist. Mit Haltefunktion - auf Englisch als Latching bezeichnet - ausgestattete Relais arbeiten wie eine Art elektromechanisches Flipflop. Im Hause Same Sky - ehemals als Cui Devices bekannt - lanciert man nun eine ganze Familie derartiger Produkte. Mouser bietet - wie in der Abbildung gezeigt - eine Überblickstabelle an, die einige besonders interessante SKUs hervorhebt.

Bildquelle: Mouser.
TE Connectivity L000938-01 - SMD-Antenne mit 5 W Maximalleistung.
Im Hause TE Connectivity arbeitet man auch daran, die maximal über SMD-Antennen umsetzbare Energie zu erhöhen. Das neueste Produkt bietet bis zu 5 W Leistung - die Tabelle informiert über die Frequenzbänder.

Bildquelle: TE Connectivity.
STMicroelectronics STUSB4531 - schlüsselfertiger USB C-Sink-Controller.
Das Anbieten von Stromversorgung über USB-C ist in der EU rechtlich verpflichtend, und reduziert ob der einfachen Verfügbarkeit der Netzgeräte die Anzahl der Kundensupportanfragen. Problematisch ist, dass das Entgegennehmen ernst zu nehmender Energiemengen über USB-C verschiedene Protokoll-Interventionen voraussetzt. STMicroelectronics lanciert nun ein Bauteil, das mit der in der in der Abbildung gezeigten Konfiguration “komplett“ für die Kommunikation sorgt.

Bildquelle: STMicroelectronics.
mill-max - magnetische Verbinder nun mit 2.54mm Pitch
mill-max hat sich als „Standard-Anbieter“ für alle Arten von magnetischem Connector etabliert. Nun steht eine neue Variante zur Verfügung, die den von Steckplatine und Co. bekannten 2,54 mm-Pitch unterstützt.

Bildquelle: https://www.mill-max.com/products/new/introducing-100-pitch-maxnetic-connectors
Wie immer gilt, dass verschiedenste Stecker-Konfigurationen im Angebot sind. Ob des Maximalstroms von mehr als 5 A pro Pin dürfte sich das Bauteil außerdem für „unkritische“ Stromversorgungsaufgaben heranziehen lassen.
Microchip PIC32WM-BZ6 - Bluetooth 6.0, a la Mikrochip.
Nordic Semiconductor ist mit Sicherheit nicht der einzige Anbieter von Bluetooth 6.0-fähigen Modulen bzw. Prozessoren. Im Hause Microchip lanciert man ein auf einem PIC32 basierendes Modul, dessen Funk-Transmitter ebenfalls für Bluetooth 6.0 befähigt ist. Hervorzuheben ist die Verfügbarkeit eines uFL-Connectors, der das Anschließen von Antennen erleichtert.

Bildquelle: Microchip.
Molex 73287 - 18GHz-SMD-Attenuatoren
Wer nach einem „kompakten“ RF-Chip-Abschwächer sucht, wird im Hause Molex bedient. In der 73287-Serie stehen verschiedenste Varianten zur Verfügung, die - im Allgemeinen - vier Watt Eingangsleistung verkraften und mit 18 GHz-Signalen zurechtkommen.
Infineon EZ-USBTM FX2G3 - USB 2.0-Mikrocontroller
Wer ein per USB 2.0 kommunizierendes Gerät zu realisieren sucht, wird von Infineon mit einem Kombinationsmikrocontroller bedient. Im Prinzip handelt es sich dabei um einen Zweikern-Chip, der auch die für das USB-Interface notwendige Logik mitbringt.

Bildquelle: Infineon.
Über die „sonstigen“ technischen Daten des unter SKUs wie CYUSB2315-BF104AXI(T) nur als LGA beziehbarem Bauteil vermeldet Infineon folgendes - zu beachten ist, dass der „zweite“ Rechenkern nur in der absoluten High End-Version zur Verfügung steht:
1 |
USB interface |
2 |
- USB 2.0 HS at 480 Mbps |
3 |
- Up to 32 endpoints, 16 IN and 16 OUT; each end point configured as Bulk, Isochronous or Interrupt type |
4 |
• Dual-core CPU subsystem |
5 |
- 150 MHz Arm® Cortex®-M4F (CM4) CPU with single-cycle multiply, floating point (FP), and memory protec |
6 |
tion unit (MPU) |
7 |
- 100 MHz Arm® Cortex®-M0+ (CM0+) CPU with single-cycle multiply and memory protection unit (MPU) |
8 |
• Memory subsystem |
9 |
- 512 KB built-in application flash, read-while-write (RWW) support |
10 |
- 128 KB SRAM with power and data retention control |
11 |
- 128 KB ROM for device initialization, flash write, security, eFuse programming |
12 |
- 1 MB SRAM for LVCMOS to USB data buffer |
13 |
- 1024 bits one-time programmable (OTP) eFuse array |
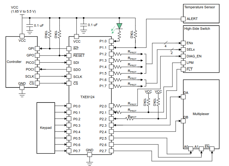
Texas Instruments TXE8116 - Port-Expander mit SPI-Interface
Port-Expander kommunizieren mit dem Host im Allgemeinen über ein I2C-Interface. Mit dem in der Abbildung gezeigten TXE8116 führt Texas Instruments vor, dass sich der SPI-Bus mindestens genauso gut zur Ansteuerung von Port-Expandern eignet.
Bildquelle: Texas Instruments.
HUBER+SUHNER Quantum (Non-Magnetic) SMA - nicht-magnetische SMA-Stecker mit „geringer Wärme-Übertragungsfähigkeit“.
Für den Einsatz im Quantencomputer lanciert Huber und Suhner eine Familie von Steckverbindern, die erstens aus nicht-magnetischen Materialien bestehen. Zweitens ist ihre Fähigkeit, als Kältebrücke bzw. Wärmebrücke zu agieren, sehr gering - ein Vorteil, wenn Teile des Systems in einer möglichst tiefen Temperatur gehalten werden müssen.
ams OSRAM SFH 270xH - kratzresistente Photodiode
Die Oberfläche von Photodioden neigt zum Verkratzen, was verschiedenste technische Nachteile mit sich bringt. ams OSRAM lanciert nun eine Serie von Fotodioden, die eine besonders robuste Oberfläche aufweisen und so sowohl während der PCB-Zusammenstellung als auch im praktischen Betrieb für „weniger Ärger“ sorgen sollten.
Cal-Test CT4540 - magnetische Messspitze für Multimeter
Im Hause Cal-Test kombiniert man einen kleinen Magneten mit einer Meßspitze. Essenz der Konferenz ist, dass sich die Meßspitzen - dies ist natürlich nicht überall möglich - magnetisch mit dem DUT verbinden lassen.

Bildquelle: Cal-Test
Hirose Electric FX31 FunctionMAX - Floating Connector für 25 A bzw. 800 V
In der Theorie sind die zu verbindenden Platinen immer zu 100 % korrekt ausgerichtet - in der Praxis ermöglichen Floating Connectors bis zu einem gewissen Grad erstens die Absorption von Vibrationen und zweitens das Ausgleichen von Misalignment.

Bildquelle: Hirose.
Im Hause Hirose lanciert man nun einen neuen Floating Connector, der ob seiner hohen Strom- und Spannungs-Tragfähigkeit explizit auch für Energieversorgungen, beispielsweise im Automotivebereich, vorgesehen ist.
M4SWA4-34DR+ - HF-Schalter für bis zu 30 GHz
Wer einen RF-Switch sucht, kann sich nun auch bei Mini-Circuits bedienen. Das neu angekündigte Produkt weist dabei die in der Abbildung gezeigte Topologie auf.

Bildquelle: Mini-Circuits.
Zu den sonstigen RF-Eigenschaften vermeldet folgendes:
1 |
THE BIG DEAL |
2 |
y Wideband, DC to 30 GHz |
3 |
y Low Insertion Loss, Typ. 1.8 dB |
4 |
y High Isolation, Typ. 47 dB |
5 |
y High Input IP3, Typ. +46 dBm |
6 |
y Fast Rise/Fall Time, Typ. 23.1 ns/6.4 ns |
7 |
y 4x4 mm, 24-Lead QFN-Style Package |
Renesas - Gen6 DDR5-RCD ermöglicht 9600 MT/s
In Zeiten von AI- und ML-Boom folgt aus der Logik, dass Arbeitsspeicher “immer schneller“ arbeiten muss. Für Designer von DDR5-Modulen dürfte eine Ankündigung von Renesas interessant sein, die nach folgendem Schema neue Bauteile mit höherer Transfer-Geschwindigkeit ermöglichen soll:
1 |
10% Bandwidth Increase over Renesas’ Gen5 RCD (9600 MT/s versus 8800 MT/s) |
2 |
Backward Compatibility with Gen5 Platforms: Provides seamless upgrade path |
3 |
Enhanced Signal Integrity and Power Efficiency: Enables AI, HPC, and LLM workloads |
4 |
Expanded Decision Feedback Equalization Architecture: Offers eight taps and 1.5mV granularity for superior margin tuning |
5 |
Decision Engine Signal Telemetry and Margining (DESTM): Improved system-level diagnostics provides real-time signal quality indication, margin visibility, and diagnostic feedback for higher speeds |
6 |
|
7 |
--- via https://www.renesas.com/en/about/newsroom/renesas-industry-first-gen6-ddr5-registered-clock-driver-sets-performance-benchmark-delivering-9600 |


























