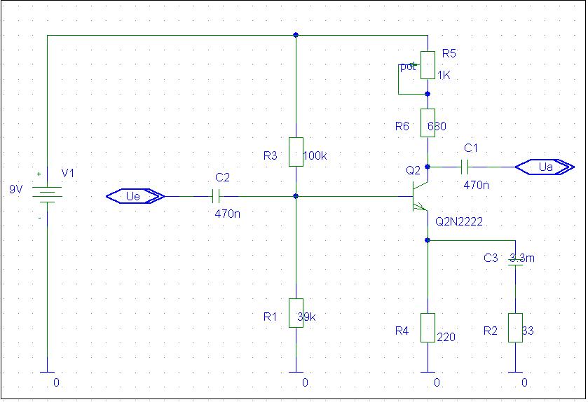
Hallo! Im Anhang findet ihr meine negativ (Strom) rückgekoppelte Emitterschaltung. Ich komm hier mit den Werten auf einen simulieren (!) Klirrfaktor von 1,6%. Meine Frage hierzu, wie kann ich - ohne die rückkopplung zu erhöhen - auf einen Klirrfaktor von unter 0,1% (Vorgabe)? thx jÜrgen
a: kleineres signal b: höhere V1 c: kaskode d: konstant-strom quelle bzw last bei welcher frequ/pegel/last ???
frequenz ist 2,4k verstärkung soll 23,5 sein last ist unrelevant mit 10k bzw. 100k
bin eher für höhere spg... is eh ein schul-projekt und hab keine spg begrenzung...
Bitte melde dich an um einen Beitrag zu schreiben. Anmeldung ist kostenlos und dauert nur eine Minute.
Bestehender Account
Schon ein Account bei Google/GoogleMail? Keine Anmeldung erforderlich!
Mit Google-Account einloggen
Mit Google-Account einloggen
Noch kein Account? Hier anmelden.
