Hallo, ich benutze einen TMC222 zur Ansteuerung eines Nanotec Schrittmotor (LS4218S1404) 2,8V max 1,4 A. Der TMC222 ist auf 1/16 Microstepping konfiguriert. Wenn ich nun einen Mikroschritt anfahre, fängt der Motor im Stillstand ziemlich laut zu pfeifen an. Lediglich auf Vollschritten (also ein Vielfaches von 16) ist dieser ruhig. Die Schaltung entspricht, der im Datenblatt vorgegebenen und die Versorgungsspannung beträgt 22V. Hat jemand von euch eine Idee woran das liegen könnte. Gruß Manuel
Meine Strippe ist jetzt ca 30cm lang. Ich hab es aber auch schonmal mit 10 cm probiert und da hat es ebenfalls gepfiffen.
Das dürfte alles noch gehen. Habe aber mit rel. langen Leitungen auch schon ganz ordentliche Geräusche beim Mikrostepping ereugt. Daher die Frage. Dann schau dir doch als nächstes mal die Versorgung vom 222 an. Masseführung, etc. Die üblichen Verdächtigen evtl. Benutzt du das Eval-Board von Trinamic oder ne selbstentwickelte Schaltung? Ich habe mit dem Eval-Board bisher noch keinerlei Probleme gehabt.
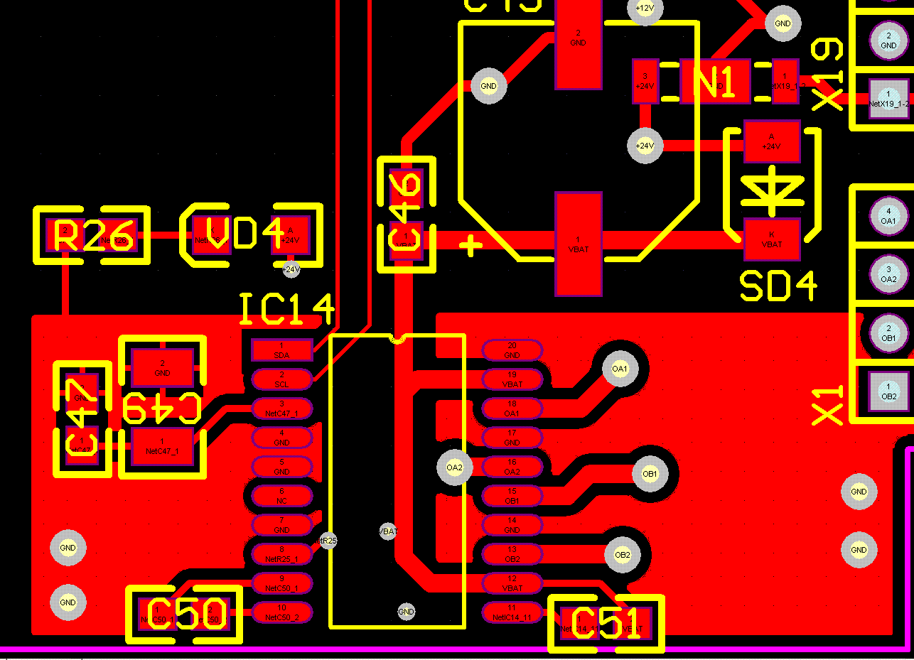
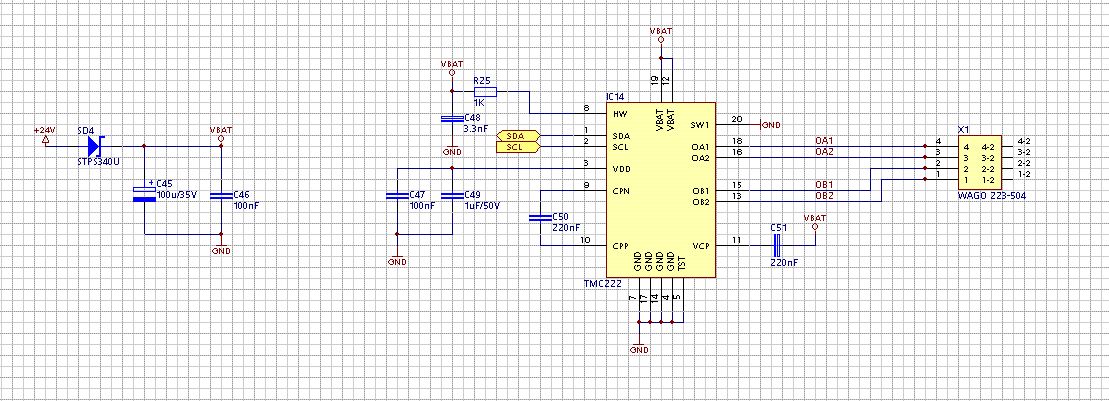
Ich benutze eine eigene Schaltung. An das Layout hab ich auch schon gedacht und die 100nF Stützkondensatoren schon anders Platziert. Das hat aber auch nichts gebracht. Leider kann ich am Layout jetzt nichts mehr ändern, da die Platinen schon in Geräten verbaut sind. Ich werde mir trotzdem mal das Layout von dem Eval-Board ansehen, für die nächste Revision ;-) Als Workaround runde ich jetzt in der Firmware die Positionsangaben auf 16 und da reicht die Positioniergenauigkeit immernoch vollkommen aus. Trotzdem wäre es schon, wenn ich das hinbekomme. Ich hänge mal mein Layout und die Schaltung an. Vielleicht siehst du ja was.
und zum Schluß noch den Bottom-Layer. Ach ja noch was, ich habe eine 4 Lagige Platine mit separaten Versorgungs und Masse-Layer. Vielen Dank
Ist was bei der Suche rausgekommen? Mein TMC222 entwickelt auch so ein Pfeifen was mit der Höhe der Spannung lauter wird.
Das Pfeifen kommt vom Chopper-Betrieb der im Microstepp-Mode gemacht wird. Die Motorspulen werden nicht dauernd mit dem vollen Strom durchflossen sondern es wird mit Pulsbreitenmodulation gearbeitet. Dies wird gemacht, damit die Kraft anliegt, der STrom, und damit die Wärmeentwicklung der Motorspulen und Endstufenhalbleiter sich in Grenzen halten. Je kleiner die Schreittweite wird, desto ausgeprägter dürfte das Pfeifen werden.Die Chopperfrequenz lässt sich in gewissen Grenzen nach oben verschieben. Dazu muss man die RC-Kette des Chopperoszillators am TMC222 oder auch anderen, geändert werden. Einfach mal das C etwas kleiner machen und probieren was die Motoren und das IC macht.
Bitte melde dich an um einen Beitrag zu schreiben. Anmeldung ist kostenlos und dauert nur eine Minute.
  
  Bestehender Account
  
  
  
  Schon ein Account bei Google/GoogleMail? Keine Anmeldung erforderlich!
Mit Google-Account einloggen
Mit Google-Account einloggen
  Noch kein Account? Hier anmelden.



 Thread beobachten
 Thread beobachten Seitenaufteilung abschalten
 Seitenaufteilung abschalten