Hallöle zusammen, hab mal kurz eine Frage zu diser Schaltung vom UlrichRadig http://www.ulrichradig.de/site/atmel/avr_mmcsd/gfx/MMC_Optimal.JPG Kann man mit diesem Schaltungsaufbau angeschlossenen an eine hardware SPI schreiben+lesen von der SD Karte, oder eignet sich diese nur zum lesen von Daten ? Danke
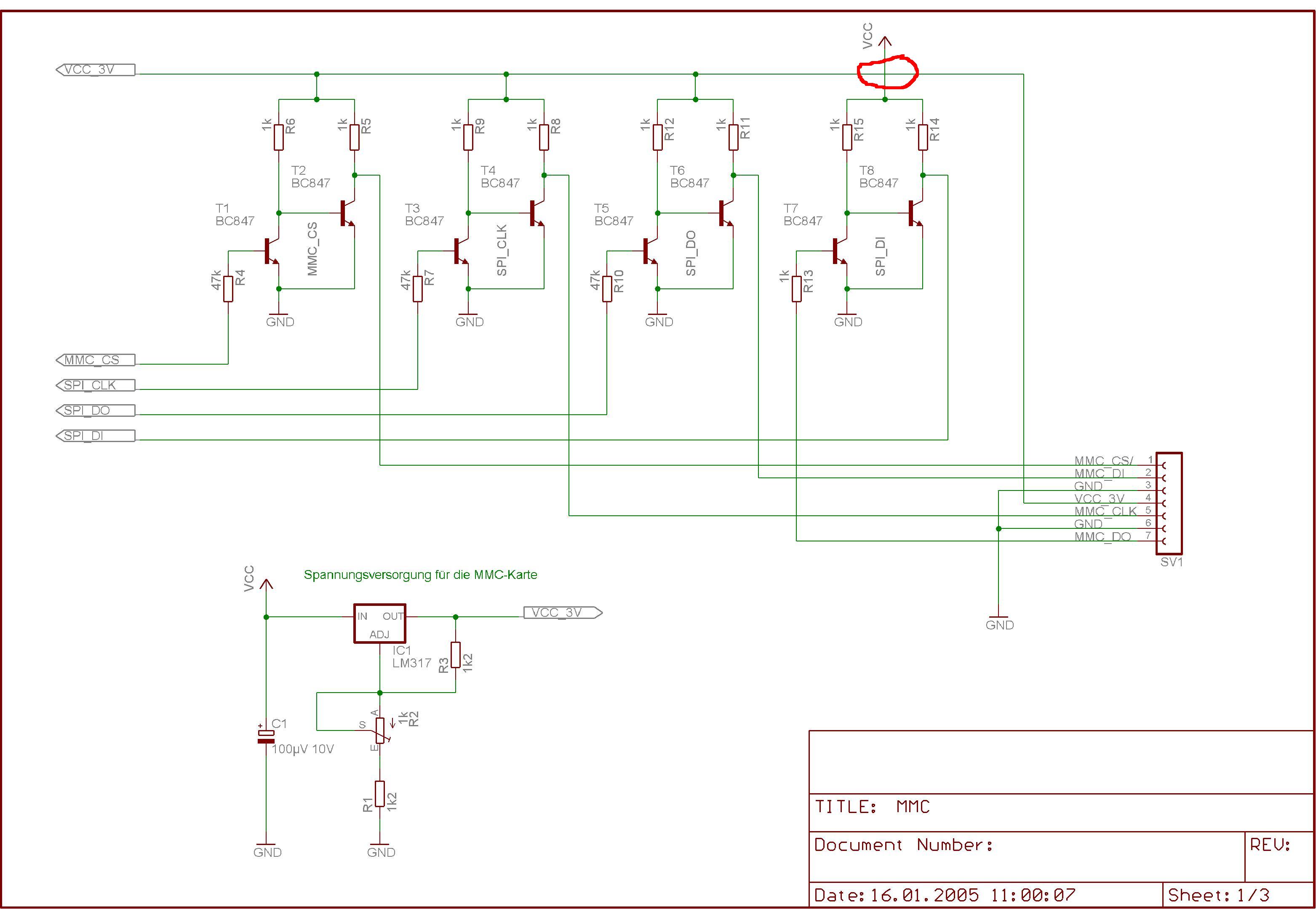
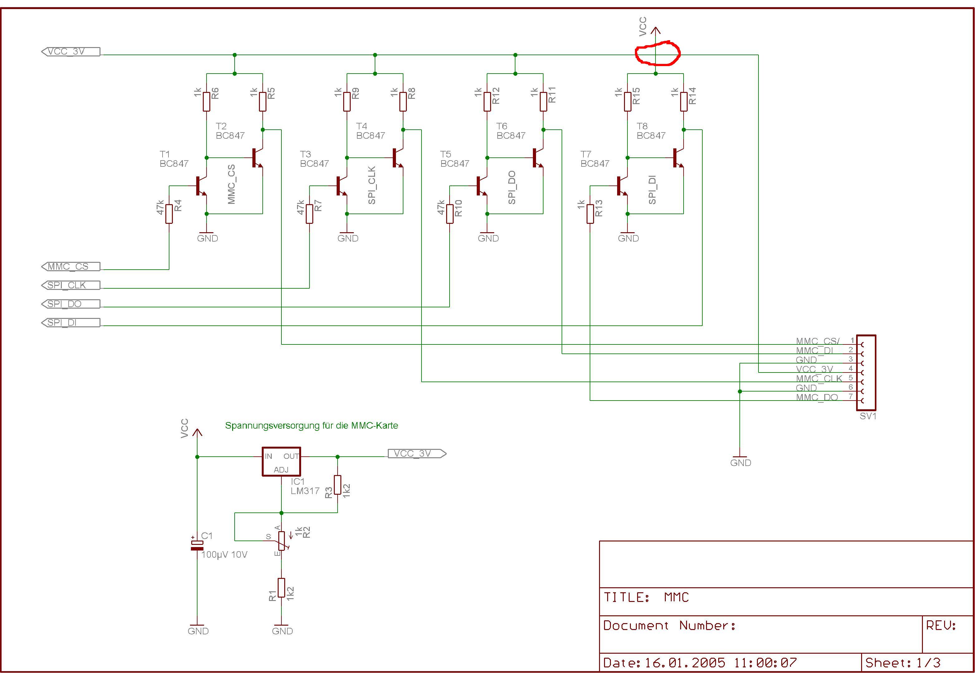
da geht doch der "DO" data-out der karte in die falsche richtung. DO kommt doch von der karte und soll in den controller rein, in der schaltung kann das signal aber nur vom controller zur karte. DO der karte direkt mit dem controller verbinden, das 3,3V signal erkennt der dann schon als high
Ok, dann habe ich noch eine Frage zu den Transistoren, die BC 847 gibts bei reichelt in drei verschiedenen SMD varianten BC 847A SMD BC 847B SMD BC 847C SMD wo isn da der unterschied, welche soll ich nehmen ? ich denke einziger unterschied ist in den hfe-Bereichen, oder lieg ich da falsch?
? Anna ! Hab da noch ne Frage, warum ist an der markierten Stelle kein Junction ? eigentlich könnte da doch auch ne verbindung rein, oder vertue ich mich da ?
Zu den Transistoren: Der Buchstabe zuhinterst ist die Verstärkung. Zur Junction: Die sollte da auf keinen Fall hin, der Pfeil geht auf VCC vom Controller (5V) und die Leitung oben ist die Stromversorgung für die Karte (3.3V).
Ich verwende einen ATMega8L mit 3,3V, also kann ich da doch ruhig mit dran gehen, oder ? Das war mein Gedankengang dahinter...
Also kann ich doch an der besagten Stelle eine Verbindung setzen, oder ? Wo mein ATMega 8L ja auch mit 3V3 läuft.... ??
Wenn dein Mega8 mit 3.3 Volt läuft, dann brauchst du den ganzen Schnickschnack nicht. Dieser SChnickschnak dient nur dazu die (normalerweise) 5V Pegel an den Ein-/ Ausgängen an die 3.3 Volt der Karte anzupassen. Da dein Mega8 aber sowieso mit 3.3 Volt und nicht mit 5 Volt läuft, gibt es auch keine Pegeldifferenzen.
Ok gut, habe es nun folgendermaßen gemacht. SD Karte an Hardware SPI vom ATMega8L: SD ATMega8L ======================== 1 CS PB2(SS/OC1B) 2 CMD/DI PB3(MOSI/OC2) 3 VSS1 GND 4 VDD VCC 5 CLK/SCLK PB5(SCK) 6 VSS2 GND 7 DAT/DO PB4(MISO) 8 -- 9 -- Die Pins des SD-Kartenslots für DETECT, COM_TERM, WRITE_PROT habe ich aucf beliebige Ports gelegt, dabei liegt COM_TERM auf GND. Also Pullups ein, dann kann ich sehen wenn einer der Ports auf GND ist das ich nicht schreiben kann, weil entweder Schreibschutz drin ist, oder keine Karte da ist.... Ist das alles so richtig angeklemmt ??
könnt ihr mir bitte sagen, ob das soweit richtig ist, oder ob da noch der Fehlerteufel drin steckt SD Karte an Hardware SPI vom ATMega8L: SD ATMega8L ======================== 1 CS PB2(SS/OC1B) 2 CMD/DI PB3(MOSI/OC2) 3 VSS1 GND 4 VDD VCC 5 CLK/SCLK PB5(SCK) 6 VSS2 GND 7 DAT/DO PB4(MISO) 8 -- 9 -- Die Pins des SD-Kartenslots für DETECT, COM_TERM, WRITE_PROT habe ich aucf beliebige Ports gelegt, dabei liegt COM_TERM auf GND. Also Pullups ein, dann kann ich sehen wenn einer der Ports auf GND ist das ich nicht schreiben kann, weil entweder Schreibschutz drin ist, oder keine Karte da ist....
und lege den schreibschutz und so lieber auf vcc, wenn sie low activ sind. statt ports zu vergeuden.
Bitte melde dich an um einen Beitrag zu schreiben. Anmeldung ist kostenlos und dauert nur eine Minute.
Bestehender Account
Schon ein Account bei Google/GoogleMail? Keine Anmeldung erforderlich!
Mit Google-Account einloggen
Mit Google-Account einloggen
Noch kein Account? Hier anmelden.

