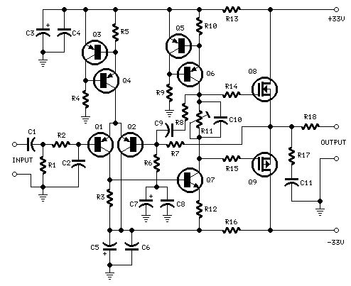
Hallo allerseits, ich hab folgende Frage zu diesem Schaltplan hier. Also ich hab das ganze jetzt mal auf Lochrasterplatine aufgebaut. Wenn ich jetzt nun Spannung anlege, wird nach kurzer Betriebszeit der Ausgangswiderstand ziemlich warm, das dürfte doch auf eine fehlerhafte Ruhestromeinstellung hindeuten. Daraufhin wollte ich dann den Ruhestrom richtig einstellen, habs dann auch nach der Beschreibung auf der Seite gemacht http://www.redcircuits.com/Page2.htm hoff mal der Link geht. Also hab ich die Spannungsversorgung an Drain von T8 unterbrochen und mein Messgerät da dann in Reihe angeschlossen, als ich dann am Poti gedreht habe, hat sich aber nichts verändert, kann es sein das ich den Potischleifer wie folgt anschliessen muss, siehe nächster Post.
tja, ein poti hat ja den sinn, das du was einstellen kannst... das mit dem poti ist im zweiten post schon richtig... ich nehm mir noch ein wenig zeit, die schaltung zu überdenken...
hast du das ganze mit elko's aufgebaut? weil, im schaltplan wär es so... falls ja: nimm "normale" kondensatoren - elko's sind in der elektronik qualitäts mäßig bei weitem das schlechteste was du erhalten kannst, ausser zum glätten ^^
Dankeschön, dann werd ich das mal so probieren. Wie ichs im 2ten Post gemacht habe. @ Jürgen, bist du dir sicher das alles mit Elkos aufgebaut wurde, die Kondis mit dem + Zeichen wären doch die Elkos, ich hab für die mit + Zeichen eben Elkos genommen und für die ohne normale Folien, bzw Keramikkondensatoren.
@Jürgen: Kannst du uns auch erklären, was du genau gegen die Elkos da im Schaltplan hast und warum? Gruß, Christian.
Hallo, Ausgangsspannung ohne Last kontrollieren, die muß 0 Volt +- wenige mV sein! Wenn das so ist und der Lastwiderstand ohne Ansteuerung trotzdem warm wird, schwingt der Verstärker... @Christian G.: Elkos, speziell als Betriebsspannungssiebung, haben einen schlechten Voodoo-Faktor... ;) Gruß aus Berlin Michael
Ich weiß, wollte das mit dem Voodoo-Faktor aber von Jürgen nochmal ganz genau erklärt haben... Gruß, Christian.
Bitte melde dich an um einen Beitrag zu schreiben. Anmeldung ist kostenlos und dauert nur eine Minute.
Bestehender Account
Schon ein Account bei Google/GoogleMail? Keine Anmeldung erforderlich!
Mit Google-Account einloggen
Mit Google-Account einloggen
Noch kein Account? Hier anmelden.

