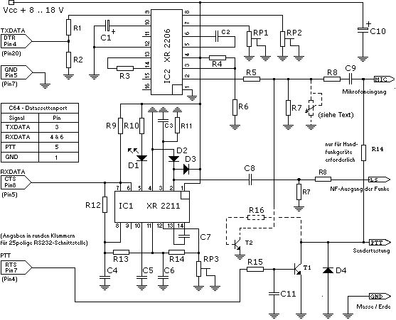
Hallo, Ich wolte mir mit dem Packet Radio eine Funkübertragung aufbauen. Hab mir alo die Schaltung im Anhang 2 mal aufgebaut. Wenn ich den Sender ans Funkgerät (CB-40Kanäle) über den Mikrofonanschluss 2,5mm Klinke anschließe und in betrieb nehme empfängt das zweite Funkgerät auf der Empfängerseite überhaupt nichts. Hab daraufhin im Net herausgefunden, dass viele Mikrofone bereits Verstärker eingebaut haben und als ich mit dem Oszi. meinen "Mikrofonausgang" gemessen hab lag ich im mV-Bereich das kommt mir ziemlich wenig vor. Meine Schaltung hab ich aber schon x-mal vergebens auf Fehler untersucht. Hat irgentjemand eine Ahnung was ich da Falsch gemacht hab. mfG. Seidl S
Geht das Gerät auf Sendung? Wie hoch ist der Pegel der Nf am Mikroeingang?
Die Taste zum Senden drück ich noch mit der Hand, das soll später erst automatisch gehen. Wenn ich den Mikrofoneingang gegen Masse messe zeit das Gerät ca. 8 V an. Ist das die Antwort auf deine Frage oder hab ich die falsch verstanden? Ich neheme an das die Spannung für den eingebauten Verstärker im Mikrofon ist.(wäre) mfG s.
Was für eine Funke ist das? Sollte es ein Handfunkgerät sein, dann gehen Modulation und PTT beide über eine Ader. Lösung in diesem Falle: R14 installieren und nur GND und MIC an den Mikrofonstecker anschliessen. R14 muss zwischen 1.5 und 4,7kOhm sein, der Wert sollte so hoch gewählt werden, daß das Funkgerät noch zuverlässig durchschaltet. meistens so um 2,2 - 2,7kOhm. GND und LS kommen dann auf den Ohrhörerstecker. Nochwas, PTT-Handbetrieb kann man auf Packet vergessen, das Timing bekommt man manuell nicht hin. Gruss Jadeclaw.
Danke werd ich gleich mal ausprobieren. Ja es ist ein Handfunkgerät habs aber auf einem normalen auch schon probiert. Wegen PTT-Handbetrieb: Aber ich müsste doch dann wenigstens am anderen Funkgerät die Modulation hören, da ist doch das timing dann egal, oder?(zumindes im testbetrieb)
Nicht unbedingt. Es kann sein, dass der Mikrofonanschluß abgehängt wird, wenn die PTT am Gerät gedrückt wird. Gruss Jadeclaw.
Hab jetzt das Handfunkgerät mal aufgemacht und da seh ich, dass der 2,5mm Mikrofonstecker 3 Anschlüsse hat, einer geht gleich auf Masse und die andern zwei "verschwinden" in der Platine. Könnte es sein das eine Leitung PTT ist und die Andere fürs Mikrofon->mein Datenanschluss?
Auch dies ist möglich, wenn du einen Mono- (2-poligen)Stecker eingesteckt hast und Senden ging, dann ist Spitze = PTT, mittlerer Ring = Modulation und hinten ist Masse. In diesem Falle ist R14 nicht notwendig, sondern Stecker kaufen, (2.5mm Stereo) und dann normal anschließen wie eine Autofunke. Leider sind CB-Funkgeräte nicht einheitlich in den Anschlüssen. Gruss Jadeclaw.
Ja du hast recht. wenn ich die Spitze des steckers auf Masse leg sendet die Funke. Wenn ich mein Signal auf den mittleren Ring leg, dann hör ich auf dem andern Funkgerät (Empfänger) ein Brummen egal ob ich ne 0 oder 1 sende. Ich hab mein Signal nochmal nachgemessen und es ist wenn ich mich nicht beim Umrechnen vertan hab nicht mehr als 25mV was da ans Funkgerät geht. Reicht das aus oder ist das Signal zu schwach. mfG SimonS
@SimonS: Um mal ein wenig Licht ins Dunkel bringen zu können, was ist das den für eine Funke? Vielleicht kann ich mit einem Schaltplan derselbigen dann helfen! Gruß Micha,
Welche Software benutzt Du um die das Packet-Modem zu betreiben ? Wenn ich das richtig sehe, ist das Modem eine Art BayCom-Modem, bei dem das AX.25-Protokoll und auch die Sernder-Tastung in der Software abgewickelt wird. Man kann es daran erkennen, dass RX/TX nicht wirklich über die RX/TX-Leitungen der Seriellen-Schnittstelle läuft und das Modem keinen eigene Spannungsversorgung braucht. Bin jetzt leider nicht so drin, welche Software heutzutage verwendet wird, aber Google einfach mal nach BayCom-Modem. (www.baycom.org) Ich selbst verwende momentan MixW (www.mixw.de), das macht AX.25 schon alleine mit der Soundkarte, nur für die PPT-Tastung ist minimal Hardware erforderlich...(übrigens macht das auch andere Betriebsarten!) Ich hoffe, ich konnte ein bischen helfen, 73 de Sam DF1SAM
Ich hab ein Bild von der Funke im Anhang. CV40 Steht drauf 40Känele... Ich glaub das gabs bis vor einigen Jahren bei C. DF1SAM... Ja so "einfach" ist das bei mir nicht. Ich möchte nämlich das ganze nicht mit PC zu PC machen sonder von Microcontroller zu Micr. Die Datenrate ist mir dabei egal. Es sind ja auch nur nullen und einsen, also denk ich mir das es eigentlich funktionieren sollte.
Bitte melde dich an um einen Beitrag zu schreiben. Anmeldung ist kostenlos und dauert nur eine Minute.
  
  Bestehender Account
  
  
  
  Schon ein Account bei Google/GoogleMail? Keine Anmeldung erforderlich!
Mit Google-Account einloggen
Mit Google-Account einloggen
  Noch kein Account? Hier anmelden.

