Hallo, ich plane eine Art Raumbeleuchtung, für die ich eine große Anzahl con LED gleichzeitig betreiben will (gleichmäßige Lichtverteilung über eine große Fläche). Dazu werde ich ca 70 LED benötigen (20mA, 3,4Vf). Mein Plan ist es, 5 LED-Stränge mit je 12 LED mit 40V zu treiben. Die Steuerung und der Treiber sind soweit kein Problem, allerdings stellt sich mir folgende Frage: Wenn eine der 12 LED aus einer Reihe ausfällt (=Kurzschluss), bekommen die restlichen LED zu viel Spannung ab, so dass es nicht lange dauert, bis auch diese ausfallen. Kennt jemand eine Möglichkeit, die LEDs zu schützen? Im Falle eines Ausfalls einer LED darf die ganze Reihe ruhig ausgeschaltet werden - Hauptsache, die anderen LEDs werden nicht zerstört. Besten Dank und viele Grüße, Munir
Hallo Karadur, das ist mir soweit klar. Jede Gruppe, also je 12 LED, werden mit eigenem Treiber betrieben. Mein Problem ist das Verhalten der LEDs innerhalb einer Gruppe. Ich habe z.B. gedacht, man könnte je eine LED an das Gate eines Transistors schalten, so dass der Transisor Low geht, wenn die LED durchbrennt. Die Source des Transisotrs steuert einen Eingang eines NANDs, so dass der NAND über einen weiteren Transistor die Stromzufuhr zur gesammt Gruppe abschaltet, sobald eine LED ausfällt. Das heißt aber, ich brauche 10 NANDs für die gesammte Schaltung (und so einfach funktioniert diese Schaltung auch wieder nicht - sie wird praktisch ein wenig komplizierter). Wenn's einfacher geht, würd's mich freuen.
evtl kannst Du Dir die schaltung sparen, indem Du die LED's nicht voll ansteuerst. sprich vorwiderstand oder eine LED mehr. dann kann mal eine kaputt gehen (was led's nach meiner erfahrung nicht tun). Nachteil ist natürlich, dass es etwas dunkler wird, aber da der mensch ein eher logarithmischen helligkeitsempfinden hat, fällt diese leichte abdunklung nur wenig auf, wenn überhaupt.
Also jede einzelne LED zu überwachen, da kanns du auch gleich jede LED einzeln treiben. Ich würde eine Konstantstromquelle vorschlagen, der ist egal wie viele LED's dran hängen, es fliesst immer der eingestellte Strom. Damit kann auch im Fall, dass eine LED kurzschliesst der Strom nicht zu hoch werden. Ich hab zwar keinen Bauplan an der Hand der 40V liefert, aber schau doch mal im Elektronik-Kompendium bei den Stabilisierungsschaltungen: http://www.elektronik-kompendium.de/sites/slt/index.htm#4 oder Google nach Konstantstromquelle und LED
mich macht etwas stutzig, warum ne LED ihr Leben mit nem Kurzschluss beenden sollte. Wenn mir mal ne LED abgeraucht ist, dann immer mit ner Unterbrechung. Ansonsten würd ich ne einfache Sicherung in jeden Strang einbauen bevor ich da komplizierte Elektronik reinbastel. bye Frank
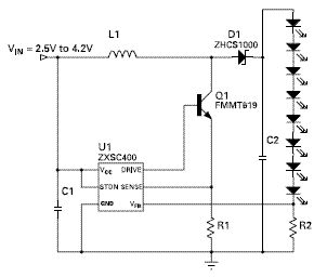
Simon wrote: > Ich würde eine Konstantstromquelle vorschlagen, der ist egal wie viele > LED's dran hängen, es fliesst immer der eingestellte Strom. Damit kann > auch im Fall, dass eine LED kurzschliesst der Strom nicht zu hoch > werden. Ich habe eine Konstantspannungsquelle für jeden Strang, den ZXSC400 von Zetex. Eine Schaltung, um 40V zu bekommen, habe ich auch. Meine Befürchtung ist, dass durch das Druchbrennen einer LED die Spannung auf den anderen LEDs in der Reihe zu groß wird, was diese dann evtl. zerstört. Ich bin mir aber noch nicht einmal sicher, wie viel erhöhte Spannung ausmacht. Danke und Gruß, Munir
Frank wrote: > mich macht etwas stutzig, warum ne LED ihr Leben mit nem Kurzschluss > beenden sollte. Wenn mir mal ne LED abgeraucht ist, dann immer mit ner > Unterbrechung. Dachte ich. Wenn ich mich irre, freut mich das. Das würde natürlich sehr viel Arbeit ersparen. > Ansonsten würd ich ne einfache Sicherung in jeden Strang > einbauen bevor ich da komplizierte Elektronik reinbastel. Wie kann so eine Sicherung aussehen? Der Strom ist mit dem ZXSC400 bei 20mA geregelt, die Spannung für den gesamten Strang stabilisiert auf 40V. Danke und Gruß, Munir
@ Munir Husseini Die Konstantstromquelle nimmt doch für dich die Spannung passend zurück. Da brauchst du weiter nichts zu tun.
Hallo, Karadur hatte doch die Antwort gegeben. Ein (Konstant-)Stromquelle läßt einen konstanten Strom durch den Lastwiderstand fließen, egal wie groß dieser ist. Sonst wäre es ja keine... Wenn die Stromquelle also so dimensioniert ist, daß sie 20mA liefert, fließen die theoretisch von 0 Ohm (Kurzschluß) bis unendlich Ohm (Leitung offen). Leitung offen ist theoretisch, weil dann ja die Spannung unendlich groß sein müßte. Praktisch also von 0 Ohm bis zu einer Last, wo der Spannungsabfall den Regelbereich der Stromquelle erreicht. Wenn Du z.B. 40V zur Verfügung hast und eine übliche Schaltung benutzt, braucht die z.B. zur Funktion 5V. Damit bleiben die 20mA zwischen 0V und 35V an der Last konstant. Also von keiner LED bis zu 10 LED (mit Deinen Werten der LED) fließen immer 20mA. Der Regel-Transistor der Stromquelle muß maximal 0,02A * 40V = 0,8W Verlustleistung vertragen. Schaltungen für einfache Stromquellen gibt es ausreichend im Netz. http://www.elektronik-kompendium.de/sites/slt/0210253.htm als Beispiel. Gruß aus Berlin Michael
@Michael > Schaltungen für einfache Stromquellen gibt es ausreichend im Netz. Oder einfach einen LM317 nehmen. Einfacher und genauer gehts nimmer. MFG Falk
Vielen Dank für Eure Antworten, wenn ich sie Zusammenfassem komme ich zu folgendem: - Erhöhte Spannung auf einer LED macht nichts aus - LED werden nur durch zu viel Strom, aber nicht durch zu Viel Spannung zerstört (zumindest bis zu einem gewissen Level). - Unter der Bedingung, dass der Strom geregelt ist, brauche ich mir keine Sorgen machen, dass eine LED ausfällt, weil das unwahrscheinlich ist (dann wäre es auch egal, ob LED als Kurzschluss oder Unterbrechung kaputt geht). - Also heißt das, ich kann einfach einen handelsüblichen LED-Treiber (Hochsetzteller mit Stromregelung) nehmen und 12 statt nur einer LED dranklemmen (und dabei die Bauelemente R,C,L dementsprechend dimensionieren). Wenn ich das richtig verstanden habe, dann hat mir der Thread hier wirklich weitergeholfen. Vielen Dank, Munir
@ Munir Husseini > - Erhöhte Spannung auf einer LED macht nichts aus - LED werden nur durch > zu viel Strom, aber nicht durch zu Viel Spannung zerstört (zumindest bis > zu einem gewissen Level). Falsch! Wenn die Spannung über einer LED erhöht wird, steigt der Strom exponentiell und kann die LED schnell ins Nirvana befördern. > - Unter der Bedingung, dass der Strom geregelt ist, brauche ich mir > keine Sorgen machen, dass eine LED ausfällt, weil das unwahrscheinlich > ist (dann wäre es auch egal, ob LED als Kurzschluss oder Unterbrechung > kaputt geht). Komischer Satz. Wenn du eine Stromquelle für mehrere LEDs in Reihenschaltung verwendest, führt ein Kurzschluss einer oder mehrerer LEDs nicht zu einem Ansteigen des Stroms. Wobei LEDs selten einen Kurzschluss bilden, wenn sie den Geist aufgeben. > - Also heißt das, ich kann einfach einen handelsüblichen LED-Treiber > (Hochsetzteller mit Stromregelung) nehmen und 12 statt nur einer LED > dranklemmen (und dabei die Bauelemente R,C,L dementsprechend > dimensionieren). Wenn der Stromregler (Schaltregler) genügend Ausgangsspannung erzeugen kann, dann ja. MFG Falk
Falk wrote: > Falsch! Wenn die Spannung über einer LED erhöht wird, steigt der Strom > exponentiell und kann die LED schnell ins Nirvana befördern. Dewegen wird der Strom durch den Triber ja geregelt. > Komischer Satz. Wenn du eine Stromquelle für mehrere LEDs in > Reihenschaltung verwendest, führt ein Kurzschluss einer oder mehrerer > LEDs nicht zu einem Ansteigen des Stroms. Wobei LEDs selten einen > Kurzschluss bilden, wenn sie den Geist aufgeben. Natürlich gibt es nicht mehr Strom. Die Spannung war ja eben meine Sorge, aber anscheinend habe ich mir da unnötige Sorgen gemacht. > Wenn der Stromregler (Schaltregler) genügend Ausgangsspannung erzeugen > kann, dann ja. Genau, das muss ich natürlich beachten. Wobei ich das so verstehe, dass die Beschaltung (L,C) die Ausgangsspannnung des Hochsetzteller bestimmen.
@ Munir Husseini > > Falsch! Wenn die Spannung über einer LED erhöht wird, steigt der Strom > > exponentiell und kann die LED schnell ins Nirvana befördern. > Dewegen wird der Strom durch den Triber ja geregelt. Trotzdem war deine Aussage falsch. Wen die Spannung die DIREKT über der LED anliegt sich erhöht, dann steigt der Strom exponentiell. Bitte das nicht verwechslen mit der (Gesamt)spannnung, die über LED + Vorwiderstand anliegt. > Genau, das muss ich natürlich beachten. Wobei ich das so verstehe, dass > die Beschaltung (L,C) die Ausgangsspannnung des Hochsetzteller > bestimmen. Naja, da gibts schon noch eine wenig mehr. Wieviel Strom/Spannung verträgt der Leistungsschalter? Welches minimale/maximale Tastverhältnis kann der Regler verarbeiten? MFG Falk
Falk wrote: > @ Munir Husseini > >> > Falsch! Wenn die Spannung über einer LED erhöht wird, steigt der Strom >> > exponentiell und kann die LED schnell ins Nirvana befördern. > >> Dewegen wird der Strom durch den Triber ja geregelt. > > Trotzdem war deine Aussage falsch. Wen die Spannung die DIREKT über der > LED anliegt sich erhöht, dann steigt der Strom exponentiell. Bitte das > nicht verwechslen mit der (Gesamt)spannnung, die über LED + > Vorwiderstand anliegt. > >> Genau, das muss ich natürlich beachten. Wobei ich das so verstehe, dass >> die Beschaltung (L,C) die Ausgangsspannnung des Hochsetzteller >> bestimmen. > > Naja, da gibts schon noch eine wenig mehr. Wieviel Strom/Spannung > verträgt der Leistungsschalter? Welches minimale/maximale Tastverhältnis > kann der Regler verarbeiten? > > MFG > Falk Hallo Falk, danke für die Erläuterungen. Du hast Recht, das sind Sachen, die ich auf jeden Fall auch beachten muss. Da es mir in diesem Thread um eine Schutzschaltung für die LED ging (bzw. ob diese notwendig ist), wollte ich die restlichen Aspekte der Gesamtschaltung nicht zu sehr ausführen (obwohl sie natürlich durchaus bis zu einem gerwissen Grad mit betrachtet werden müssen). Um es (vorerst) abzuschließen: wenn ich eine Schaltung wie im Anhang baue, brauche ich mir keine Gedanken um eine "Schutzschaltung" für jede einzelne LED machen, richtig? Vielen Dank, Munir
Hallo, bei mir würde das etwa so aussehen wie im Anhang aussehen. Die 51 Ohm Emitterwiderstände legen den Strom fest. R = (Uled [die an der Basis] -Ube) / I Bei roter LED mit Uf = 1,6V und Transistor mit Ube 0,6V wären es eben 1,6V-0,6V = 1V / 20mA = 50 Ohm. Eingangsspannung dürfte bei 24V Trafo bei ca. 32V unter Last liegen, Spannungsabfall an der Schaltung ist minimal ca. 1,5V, ich würde also mit nötiger Regelreserve maximal 7 LED mit Uf = 3,7V in einen Zweig hängern. Der BD242 o.ä. ist nur so dick, damit er im Kurzschlußfall die Verlustwärme (32V * 20mA = 0,65W) ohne Zusatzkühlung los wird. Wenn der Kram noch gesteuert werden soll, einen npn (Uce min. 40V !!!) zwischen Basiswiderstand und - einfügen, 3,3k Basiswiderstand und ab an den AVR oder ähnlich. Gruß aus Berlin Michael
-Ich habe z.B. gedacht, man könnte je eine LED an das Gate eines -Transistors schalten, so dass der Transisor Low geht, wenn die LED -durchbrennt. Warum so kompliziert Mensch.
Michael U. wrote: > Hallo, > > bei mir würde das etwa so aussehen wie im Anhang aussehen. Hallo Micahel, tausend Dank für diesen Tip. Das macht meine Sache wesentlich einfacher/günstiger. Schöne Grüße, Munir
Janosh wrote:
> Warum so kompliziert Mensch.
Genau das ist doch meine Frage...
@ Munir Husseini > Um es (vorerst) abzuschließen: wenn ich eine Schaltung wie im Anhang > baue, brauche ich mir keine Gedanken um eine "Schutzschaltung" für jede > einzelne LED machen, richtig? Ja. MfG Falk
Falk wrote: > @ Munir Husseini > >> Um es (vorerst) abzuschließen: wenn ich eine Schaltung wie im Anhang >> baue, brauche ich mir keine Gedanken um eine "Schutzschaltung" für jede >> einzelne LED machen, richtig? > > Ja. > > MfG > Falk Hallo Frank, vielen Dank. Ich denke, ich bin jetzt ein ganzes Stück weiter. Michaels Ansatz gefällt mir sehr gut. Durch die weiteren Ausführungen in diesem Thread hat sich mein Verständnis in Sachen LED treiben entschieden verbessert. Viele Grüße, Munir
Mein Name ist zwar Falk und nicht Frank, aber seis drum ;-) Das mit der Stromquelle kann man noch vereinfachen. Nimm nen LM317 + 1 Widerstand. Schaltung ist im Datenblatt. MFG Falk
Falk wrote: > Mein Name ist zwar Falk und nicht Frank, aber seis drum ;-) Oh je. Ich war wohl sehr in Gedanken... tut mir leid. > Das mit der Stromquelle kann man noch vereinfachen. Nimm nen LM317 + 1 > Widerstand. Schaltung ist im Datenblatt. Ah, jetzt versteh ich, was Du mir schon vorher sagen wolltest. Der LM317 ist deutlich kleiner als der Transistor und die Schaltung ist sehr einfach. Dann stabilisiere ich die Spannung für alle Stränge auf 35V und benutze in jedem Strang einen LM317 zum Stromregeln. Vielen Dank und Gruß, Munir
Bitte melde dich an um einen Beitrag zu schreiben. Anmeldung ist kostenlos und dauert nur eine Minute.
Bestehender Account
Schon ein Account bei Google/GoogleMail? Keine Anmeldung erforderlich!
Mit Google-Account einloggen
Mit Google-Account einloggen
Noch kein Account? Hier anmelden.

