Hallo zusammen, Ich habe einen fertigen D/A-Wandler mit dem ich eine Spg. zwischen ca. 2-23 V einstellen will. Nun dachte ich mir ich nehme z.B einen LM317 der mir die Spg. konstant hält. Aber wie wird das mit dem einstellen der Spg. gelöst da ich ja keinen Trimmer verwenden will. Die einstellung der Spg. soll über den D/A-Wandler passieren der mir 0-5V ausgiebt. Kennt da jemand eine Lösung dafür. Danke im Voraus Rüdiger
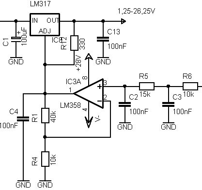
Ich habe das über einen OP gelöst: Der verstärkt das Signal auf 0-24V die an den Adjust Pin gelegt werden: Man erhält somit 1,25-25,25V.
Hallo Benedikt Wie soll das funktionieren? Ich hab mal mit 2 Netzgeräten den Versuch gestartet. Das Ergebnis ist das man mal den Ausgang mit 1k belasten muss damit sich eine Stabile spg. einstellt. Dies wäre weiter nicht das Problem jedoch bei Ue=24V Ua=16V funktioniert das nicht mehr. Da muss die Last schon kleiner als 1k sein damit die spg. stimmt. Hast du vielleicht eine Schaltung?
@Rüdiger, die LM317 brauchen ne Mindestlast von etwa 10mA, deshalb ist oft ein 120 Ohm Widerstand von OUT nach ADJ geschaltet. Dann geht es. Peter
Ich steuere das ganze mit 12bit PWM an um die Spannung in 10mV Schritten einstellen zu können.
@Benedikt, wenn Du R1 vom Ausgang treiben würdest, könntest Du bis 0V runter regeln. Peter
Die Regelschleife des LM;317 ist aber so aufgetrennt, wie du sagts nur eine Steuerung. Oder ist die PWM-Erzeugung an den Istwert angebunden? Eine Regelung mit der internen regelschleife des LM317 geht doch nur über ein digitales Poti.
Die Idee mit R1 ist garnichtmal schlecht. Dazu müsste ich aber V- mit mindestens -2V versorgen (im Moment sind es nur etwa -0,5V damit der OP sauber bis auf 0V runter kommt.) Allerdings habe ich Bedenken wegen der Stabilität wenn ich noch einen OP an der Regelung des 317 rumpfuschen lassen. Ja, die Regelschleife ist aufgetrennt: der LM317 regelt nur auf 1,25V, den Rest bekommt er vom OP. Die Schaltung läuft seit über einem Jahr in meinem Labornetzgerät als uC gesteuerte Spannung. Die 5V mit der die PWM versorgt wird, wird von einem LP2950 erzeugt. Der hat einen Genauigkeit von besser +/-0,5%. Die erzeugte Spannung weicht selten mehr als 20mV vom digital eingestellten Wert ab. Im Moment habe ich z.B. 5,004V statt 5,00V.
Super Danke für die schnelle Hilfe Funktioniert einwandfrei. Bei meinen Versuchsaufbau habe ich einen widerstand vom adj auf masse vergessen. Was mir aber aufgefallen ist das die Ua nicht 100%ig stabil ist bei einer Laständerung. Aber für meinen anwendungsfall ist selbst das egal. Betreibe einen Motor damit Danke Rüdiger
Bitte melde dich an um einen Beitrag zu schreiben. Anmeldung ist kostenlos und dauert nur eine Minute.
Bestehender Account
Schon ein Account bei Google/GoogleMail? Keine Anmeldung erforderlich!
Mit Google-Account einloggen
Mit Google-Account einloggen
Noch kein Account? Hier anmelden.
