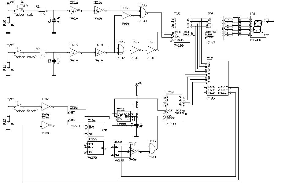
Hallo zusammen, wir haben von der Schule den Auftrag bekommen eine Schrittmotorsteuerung zu entwerfen, die durch Logikgatter realisiert werden soll. Der bewegungsbereich des Schrittmotors soll 16 Schritte betragen (Steuerung mit 4 bit Zähler), eingestellt werden die Schritte über zwei Taster UP und DOWN, mit diesen zwei Tastern wird die nächste Anzahl der Schritte eingegeben. Sobald der Start - Taster gedrückt wird, läuft die Steuerung los, bis sie ihren Sollstand erreicht hat. Die Drehrichtungslogik entscheidet dabei selbst in welche Richtung gedreht werden soll. Soweit nun einmal.. ich habe einen Plan gezeichnet, der allerdings noch nicht die Ansterung des Schrittmotors enthält, das folgt später noch. Könntet ihr euch den Schaltplan mal anschauen und mir sagen was man anders machen muss oder verbessern könnte
>Könntet ihr euch den Schaltplan mal anschauen
Nein.
Könntest du den Schaltplan mal in einem nichtproprietären Format posten?
Ach nein, lass es doch einfach bleiben.
Wenn Du die Datei vielleicht in einem Format zur Verfügung stellen könntest, das man mit Standard-Mitteln lesen kann, könnte ich mir das vielleicht mal ansehen. Ich vermute mal, dass das eine Target-Datei ist. Target hat aber nicht wirklich jeder...
Sorry, jetzt mal als doc - Datei, hoffe das können alle lesen.. nix für ungut!
Wie macht man aus Targetdateien am besten jpg - Dateien ???
Hat Target denn keine "Export"-Funktion? Doc kann ich zwar öffnen, aber das mache ich aus Prinzip nicht.
Michael Wilhelm wrote: > Mach eine pdf und alles wird gut. > > MW Nööö, schau' ich mir auch nicht an. Gif ist handlicher. ...
Nee, ich will kein gif! Weisst du, was es jahrelang für Lizenzprobleme gab, wenn man gif benutzen wollte? Gifs sehe ich mir shcon aus Prinzip nicht an. Markus, wenn du willst, dass mehr als einer sich das anguckt, biete eine Live-CD mit Betriebsystem und nötigem Viewer für deine Datei als ISO-File an.
Bald wird aus dem ganzen eine diskusion welches Format am besten ist. So jetzt schreibt jeder welches Format er am liebsten mag und das format mit den meisten Stimmen gewinnt. Auf die Plätze, fertig und los !!!
Screenshoot, Irfan-View, Randbeschneiden, Speichern als GIF müsste eigentlich immer gehen. PDF halte ich für ein (leider notwendiges) Übel. Für die paar Striche einer Zeichnung ist der Overhead zu groß. Das muss ich mir nicht antun. ...
wenn dann bitte png :-) PDF's kannst übrigens meist ganz einfach z.B. mit FreepdfXP über die Druckfunktion erzeugen, falls das Programm keinen PDF-Export hat. Gruß Roland
So, nun halt noch mal als jpg - Datei. Hat sonst noch jemand einen Wunsch ?
Ähhh jpg.... <scnr> Kann es sein dass die Eingänge in der Luft hängen wenn keine Taste gedrückt ist? Da sollten dann noch Pulldowns ran.
> Hat sonst noch jemand einen Wunsch ?
Wer hat hier einen Wunsch?? - Verwechselst Du das was??
Ich meine, dass Du den Wunsch hattest, dass sich möglichst viele Leute
Deine Zeichnung ansehen.
Auf den ersten Blick vermisse ich Entladewiderstände an den
Kondensatoren der Tastenentprellung.
Den Rest habe ich noch nicht analysiert.
...
Hallo IC4d braucht einen Widerstand um bei geöffnetem Taster einen Bezug zu haben. R10-R12 sind überflüssig. Üblicherweise werden Taster nach GND angeschlossen und der Pullupwiderstand von z.B. 1k geht an 5V. Ansonsten sehe ich auf Anhieb keinen Fehler. PS: Ich würde bei "UP" und "Down" je einen 7414 herausnehmen, wie gesagt die Taster nach GND legen und die jetzt freien 7414 statt der 7404 als Verzögerung beim Takt einsetzen. Die Laufzeit vom 7414 ist größer als die vom 7404
jpg ist ja wohl das ungeeigneteste Format für Skizzen. Schonmal was vom Unterschied verlustfreier und verlustbehafteter Komprimierung gehört? Es kann doch nicht sein, daß jemand einen Schrittmotor in die Hand gedrückt bekommt, der nicht mal einen Schaltplan in lesbarer Form veröffentlichen kann.
>Kauf' Dir einfach eine Brille, Blindfisch.
Dann erzähle mir doch z.B. mal, welche Pinnummern am IC5 stehen. Selbst
mit Lupe sehe ich da nur ein paar Pixelhaufen. Mit SVG wäre das nicht
passiert.
http://cgi.ebay.de/ws/eBayISAPI.dll?ViewItem&item=110081673975 mehr sag ich nicht.. -_- könntet ihr dem armen Burschen jetzt helfen?
Bitte melde dich an um einen Beitrag zu schreiben. Anmeldung ist kostenlos und dauert nur eine Minute.
Bestehender Account
Schon ein Account bei Google/GoogleMail? Keine Anmeldung erforderlich!
Mit Google-Account einloggen
Mit Google-Account einloggen
Noch kein Account? Hier anmelden.
