Hallo, ich habe hier ein schweres Problem für mich, bei dem ich nicht weiterkomme. Auf meiner neuen Sensorplatine mit einem Mega16 und einigen OPV's habe ich auf der Masseleitung Störungen, so daß das RS232-Senden nicht richtig funktioniert. Nur ca. jedes 3-4 Zeichen wird übertragen. Das führe ich auf die Störungen der Masseleitung zurück. Da ich mit ähnlichen Systemen (Makros bei Sprint-Layout) gute Erfolge habe, bin ich ein total überfragt. Mein Oszi zeigt ein rhytmisches Zucken der Masseleitung bei Platine A an, dies geht weg, wenn ich den Prozessor lösche. Sobald der Prozessor aber wieder arbeitet (egal ob ADC oder RS232 senden) zuckt es wieder. Die Linie am Oszi ist kurz weg und die rote Lampe geht kurz aus. Verändere ich nun die Fuses auf internen RC so steigt/sinkt diese Zuckfrequenz mit der MHZ-Zahl. Also bei 1MHZ Takt ist es nur halb so schnell wie bei 2MHZ und so weiter. Also muß es was mit der Arbeitsfreqenz zu tun haben. 100N kann es auch nicht sein. Habe an jedem an VCC,VCC (TQFP) und AVCC wenige mm einen Kerko 100N gegen Masse. Wie schon gesagt ich nutze diese Formation (MC mit Kerko/Quarz) dank Makro-Vorlagen schon bei einigen anderen Schaltungen erfolgreich. Auch ist bei den beiden anderen Platinen kein Zucken zu sehen. Gespeist wird das ganze über 7805 mit 100N/470µ Eingang und 100N/220µ am Ausgang auf Platine B. Von dort geht es per Kabel einmal zu Platine A (die zuckende) und einmal zu Platine C (Display). Platine C auch mit einem Mega16 und einem Display bestück hat sehr gute Werte - nichts zuckt und auch die RS232-Übertragung klappt bestens. Nur Platine A macht da Problem. Ich habe sicherheitshalber noch einen 10µ ca 8mm vom Chip entfert angebracht, aber auch kein Erfolg. Alle unbenutzen Pins sind als Ausgang und Masse definiert. Abschirm-Masse auf beiden Seiten der doppelseitigen Platine ist ausreichend vorhanden... Bin ziemlich ratlos. Wer hat da eine Idee? Vielen Dank
Kannst du mal Schaltplan und Layout, sowie die Oszibilder posten??
Also Oszibilder kann ich keine Posten, so schnell, daß ich das Zucken fotografieren kann bin ich nicht *g Die Linie verschwindet kurz und die rote Lampe (Trig Level) leuchtet nicht. Das ist aber nur in kurzes Zucken. Aber gleichmäßig und es steigt halt mit dem Arbeitstakt des Prozessors an. Schaltplan bin ich gerade bei.
Kai Oberlander wrote: > Auf meiner neuen Sensorplatine mit einem Mega16 und einigen OPV's habe > ich auf der Masseleitung Störungen, so daß das RS232-Senden nicht > richtig funktioniert. Nur ca. jedes 3-4 Zeichen wird übertragen. Das > führe ich auf die Störungen der Masseleitung zurück. Nö, das ist der typische Effekt, wenn man den ungenauen internen RC statt eines Quarzes benutzt. Ne UART ist sehr penibel bezüglich genauen Timings. Peter
Zum messen kannst du ja den single shot modus nehmen und auf den spannungsfall triggern. dann kannst du dir zumindest das scope bild in ruhe anschauen.
Hatte ich auch gedacht, nur das erklärt das "Zucken" der Masseleitungen nicht. Fuses sind richtig auf 8MHZ-Quarz gestellt. ich weiß aber nun, daß es an meinem Layout liegen muß. Weil anstatt der neuen Platine A habe ich nun die bewährte Platine B rangesteckt (Pin-Kompatibel) und da zuckt nichts. Auch der Gegentest mit einer zweiten Platine A brachte nichts, zuckt auch... Ist mir unerklärlich, habe da wohl die Amateur-Ebene des PlatinenLayoutes zur Profiebene durchstoßen. Nun heißt es für mich schauen schauen schauen...
oder die digicam in den video modus schalten und dann mit irgend nen video-programm dass einzelbild rausziehen ^^
Hallo, Ich lese grade: "100N kann es auch nicht sein. Habe an jedem an VCC,VCC (TQFP) und AVCC wenige mm einen Kerko 100N gegen Masse." Wichtig ist, das der Kondi wirklich über BEIDEN Versorgungspins des IC's liegt, d.h. sowohl Plus als auch Minus (bzw. GND)! Die Versorung so führen, dass Vcc und GND erst über den Kondi und dann zum IC gelangen, wobei der Kondie so dicht wie machbar am IC so sein hat. Jeder kleinste Umweg der Leiterbahnen verschlechtert hier die Wirkung! Ggf. nachträglich einen Kondi direkt über's IC löten. Das bringt mehr als eine schlechte Leiterbahnführung mit X µF. Mit unter können nachträgliche zusätzliche Masse-Brücken auch noch eine Lösung sein. Gruß, Arne
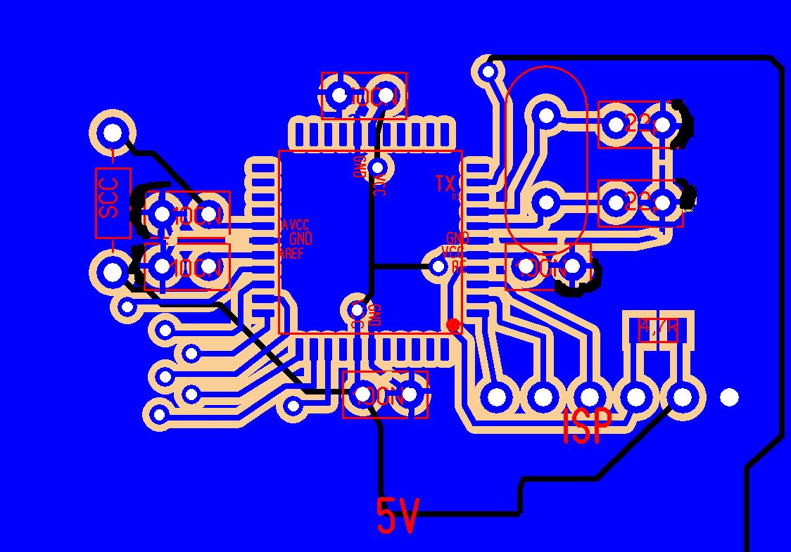
Also ich habe mal ein Layout-Ausschnitt vom M16 rangehangen, Bild sagen mehr als tausend Worte. Ich hoffe, daß alles zu erkennen ist.
Masseleitungen zu führen ist immer doof. Warum verbindest du den Massepin von den Kondensatoren nicht direkt mit der großen Fläche? Durch die Leitungen zur Fläche hin, tust du ja noch Induktivitäten rein. Am besten mal den Lötstopp um die Massepins der Kerkos entfernen und direkt anlöten. Die Leitungen dementsprechend aufkratzen und offen lassen.
Also dementsprechend dann wier auf dem Bild im ANhang ungefähr.
Hatte das Problem auch mal, das lag aber daran, dass der µC einige Ausgänge gleichzeitig schalten musste, jeder ca. 3mA. Ein 22µF-Elko direkt an Vcc brachte Abhilfe.
So, habe jetzt aus Verzweiflung an jeden der 3 VCC von unten, damit schön nahe am Pin, an die 100N 22µ Elko rangelötet - keine Verbesserung. Was mir aufgfallen ist, daß das Problem nur auftritt, wenn ich den TX-Pin der Sendeeinheit mit dem RX-Pin der Empfangseinheit verbinde. Selbst mein Test mit einer schon lange als Sendeeinheit befindlichen Platine brachte Probleme sobald TX-RX verbunden worden sind. Durch Zufall ist mir dann aufgefallen, daß die ganze Sache ganz schön strahlt. Die Sendeplatine ist mit einem RJ45Kabel/Stecker mit der Haupteinheit verbunden. Das ganze RJ-45 Kabel inkl Stecker zazber schöne Zickzackmuster auf dem Oszi dar. Und nun das Schlimmste: das "Zucken der Masseleitung" am Oszi kommt NICHT von der Masseleitung, sondern über der KOMPLETTEN Sendeplatine. Die komplette Sendeplatine sondert diese Zuckstörungen auf dem Oszi hervor. Erst wenn ich den ISP (AVR MK II) raufstecke, mindert sich die Strahlung auf "nur" ca Auf der Empfangsplatine ist noch der RJ-45-Stecker von der Sendeplatine gestört, aber die Leitungen selber auf der Platine sind Störungsfrei. Da dies Platine ja auch sendet, aber Problem und Störungslos bin ich ratlos. Warum veranlaßt die Sendeplatine solche Störungen? Ich hatte auf fehlende Abschirmmasse (Herstellungsfehler oder so) getippt, aber nach dem ich zig Stellen auf beiden Seiten der Sendeplatine freigekratzt habe und da immer Masse anlag, auch das nicht möglich. Einen Masseversatz von der Empfangsplatine (auf der sitzt der 7805) zur Sendeplatine gibt es auch, ca 2,9mV. Woran kann es liegen,daß die Sendeplatinen so arg stört? Bei einer Empfangplatine mißbraucht als Sendeplatine (Pinkompatibel, einfach nur Brücke von RX auf TX) bleibt alles ruhig. Kein RJ45 zackt eine Linie auf dem Display noch selber schwingt die Platine auch nur ein bißchen.....
verwendest du irgendeine masse? Hatte auch mal Probleme mit schlechten Signalen. Als ich die Oszimasse einzig und allein direkt neben dem messenden Signal abgegriffen habe war die Störung auf einmal weg. Als hänge mal z.B. die Masse und Messleitung direkt an einen Kondensator dran und berichte mal ob du imer noch die Störung hast.
also die Masse wird auch per Kabel weitergeleitet. ganz normal eben. Ich messe ja einen Masseversatz zwischen den Sende und Empfangsplatine von ca 2,9V (aber halt Baumarkt-Multimeter). Die Zange habe ich am 200µ Kondi am Ausgang vom 7805 und mit der Meßspitze wandere ich dann halt von Platine zu Platine. Da dürfte doch nichts falsch sein. Und sobald ich die Sende-Platine drann habe und in die Nähe davon komme, zuckt das Oszi. Und bei dem rj45Kabel zwischen Empfang- und Sendeplatine habe ich eine art Sägezahn-Bild. Sobald ich aber zur Empfangsplatine komme und nur wenige mm hinter dem Stecker vom rj45 bin,hört das schwingen auf. Auch keine Störungen etc. Und wenn ich gar die Sendeplatine abmache und eine etwas modifizierte Empfangsplatine (tx gebrückt) ranschließe,gibt es gar keine Probleme. Alles läuft. Und bei der Display-Platine (empfängt die Daten von der Empfangsplatine, auch die selbe Mega16-Baugruppe) gibt es nie Probleme... Kann man bei einer Herstellung einer Platine diese so versauen, daß besagte Störungen auftreten?
Schaut erst mal nicht so schlimm aus, mit den dicken Cs die Du da dran gelötet hast, dürfte da gar nix mehr passieren - ausser dein 7805 ist durch zusätzliche Lasten so stark am Limit, dass er ab und zu mal abschaltet - dann müsste aber dein Atmega einen Reset machen - appr. Reset: ist Dein Watchdog eingeschaltet?
Kai Oberlander wrote: > also die Masse wird auch per Kabel weitergeleitet. ganz normal eben. > Ich messe ja einen Masseversatz zwischen den Sende und Empfangsplatine > von ca 2,9V (aber halt Baumarkt-Multimeter). Das ist viel zu viel. Da hast Du irgendwo ne Masseunterbrechung. Oder nen Kurzschluß und die Leitungen sollten schön warm werden. Ein Massenversatz sollte nicht über 0,3V liegen (wär mir aber auch schon viel zuviel). Peter
>>Kai Oberlander wrote: >> also die Masse wird auch per Kabel weitergeleitet. ganz normal eben. >> Ich messe ja einen Masseversatz zwischen den Sende und Empfangsplatine >> von ca 2,9V (aber halt Baumarkt-Multimeter). > > >Das ist viel zu viel. >Da hast Du irgendwo ne Masseunterbrechung. >Oder nen Kurzschluß und die Leitungen sollten schön warm werden. Hab ich ganz überlesen - aber das sollte man mit einem Piepser (Durchgangstest sollte auch ein Billig-MM haben) finden könne, wo einen Unterbrechung ist (Klemme - Verbindungsdraht, etc.)
Nene! In nem Posting davor spricht er von 2,9mV. Da hat er nur das m vergessen. Das mit der Masse passt schon. Mich wundert nur, wo du die Masse für deinen Tastkopf her hast. >>Die Zange habe ich am 200µ Kondi am Ausgang vom 7805 und mit der >>Meßspitze wandere ich dann halt von Platine zu Platine. Die Klemme ist aber schon Masse Pin, oder? WOher willst du eigentlich wissen, dass deine Masse verdsaut ist und nicht irgendeine Leitung? Ich glaub, du misst falsch... Mit der Spitze deines Tastkopfes durchwanderst du die zu messenden Punkte. Und die Masse (kleine zusätzliche Klemme am Tastkopf) holst du dir auf der jeweiligen Platine oder direkt von der Masse des 7805.
also die Klemme ist nicht am 7805 dran, weil da kein Platz ist. sie ist ca 3mm weiter weg am 220µ Masse dran. Der Durchgangspiepser piepst auch, habe Masse damit durchgescheckt. Keine Unterbrechungen etc Habe aber ebend noch mal getestet. Und diesmal schwingt die Sendeplatine nicht...ich kriege noch die Krise! Ich habe aber mal die Klemme vom 200µ der Empfangsplatine umgesetzt auf den Masse-Pin vom ISP der Sendeplatine. Und siehe da, nun stimmt alles auf dieser Platine. Kein Massezucken mehr. Packe ich aber den Tastkopf an die Empfangsplatinen-Masse ist das zucken wieder da. Also quasi ein Tausch. Einzig die Display-Platine ist Zuckensfrei, egal ob ich an Sende oder Empfangsplatine die Klemme ansetze... So langsam glaube ich, irgendjemand hat was dagegen, daß ich sowas mache..
so, neuer Tag, neues Glück. Das Schwingen ist zurück. Sowohl die Sendeplatine als auch die zur Sendeplatine umgebaute Empfangsplatine Zucken, sobald ich aber den TX-Pin vom Sender vom RX -Pin Empfänger löse, ist das Zucken weg. Das Zucken ist nun laut Oszi eine Rasterline (Einstellbereich 5mV, als das feinste) bei gleichzeitigem Ausgehen der Trigger-Signal-Lampe. Sobald die Senderoutine (das gute Print von Bascom) ausgeklammert wird, ist alles ruhig. Es ist als das rs232-Senden, was Probleme bereitet, in Verbindung mit dem Rj45-Kabel/Steckerproblem. Weil das rs232-Senden der Empfangsplatine an die Display-Platine mit einem selbstgebastelten geschirmten Kabel klappt bestens. Durch diese Zucken wird beim rs232-senden nur jedes 3-4te Zeichen übertragen... Leute, was kann das sein? Woher kommen diese Störungen beim einfachen rs232-Senden ohne sonstige Bauteile bei einer Doppelseitigen Platinen mit kompletter Abschirmmasse aller unbenutzen Bereiche (beidseitig)?
@Kai Oberlander >Weil das rs232-Senden der Empfangsplatine an die Display-Platine mit >einem selbstgebastelten geschirmten Kabel klappt bestens. >Durch diese Zucken wird beim rs232-senden nur jedes 3-4te Zeichen >übertragen... Klingt nach kalter Lötstelle oder ähnlichem (Masse/Signalunterbrechung). >Leute, was kann das sein? Woher kommen diese Störungen beim einfachen >rs232-Senden ohne sonstige Bauteile bei einer Doppelseitigen Platinen >mit kompletter Abschirmmasse aller unbenutzen Bereiche (beidseitig)? Du misst wahrscheinlich irgendwelche Phantome/Abstrahlungen. Manchmal hat auch der Tastkopf ne Macke, dann ist die Masse am Tastkopf hochohmig und hört das Gras wachsen. Das üble ist, dass solche Fehler schwer zu finden sind. Am besten mal alles SEHR intensiv prüfen (Am Tastkopf wacklen, durchpiepsen etc.). MfG Falk
Also Masse wird verlustfrei übertragen, zumindest piept es beim Multimeter,auch wird die Masse über die ganzen Platinenbereiche übertragen. Hatte auch schon an den Tastkopf gedacht, aber die Sachen sind zu eindeutig. Lege ich den Tastkopf auf in die Nähe der Platine, zuckt es. Schalte ich (ohne was an der Lage zu verändern) per ISP-Programmierung/Brücke rs232 aus,ist ruhe. Fahre ich mit dem Tastkopf im ca 3cm Abstand um die Sendplatine (rs232 ein) dann zuckt es, entferne ich mich, wird das Zucken weniger und verschwindet. Komme ich zu den beiden andern Platinen (Display und Empfangseinheit) ist auch kein Zucken da. Erst wenn ich mich dem rj45kabel bzw dem Stecker auf der Empfangsplatine nähere, ist das Zucken wieder da. Habe schon zig Kabelbwegungen hinter mir. Und die Masse/5V wird ohne Probleme durch die Stecker übertragen, zumindest piept es und "000" steht auf dem Display. Kann es sein, daß Rj45 Cat5 nicht so zur pulsierenden Datenübertragung geeignet ist? Klingt nicht ganz so fachstark, aber das ist das einzige, was mir da jetzt einfällt....
@Kai Oberlander >Also Masse wird verlustfrei übertragen, zumindest piept es beim Das ist der Massenerhaltungssatz ;-) >Multimeter,auch wird die Masse über die ganzen Platinenbereiche >übertragen. >Hatte auch schon an den Tastkopf gedacht, aber die Sachen sind zu >eindeutig. Lege ich den Tastkopf auf in die Nähe der Platine, zuckt es. >Schalte ich (ohne was an der Lage zu verändern) per >ISP-Programmierung/Brücke rs232 aus,ist ruhe. >Fahre ich mit dem Tastkopf im ca 3cm Abstand um die Sendplatine (rs232 >ein) dann zuckt es, entferne ich mich, wird das Zucken weniger und >verschwindet. Komme ich zu den beiden andern Platinen (Display und Was du da gemacht hast ist ne EMV Messung. Dein Oszi-Taskopf ist extrem hochohmig und wirkt als Nahfeldsonde, vor allem für E-Felder. >Empfangseinheit) ist auch kein Zucken da. Erst wenn ich mich dem >rj45kabel bzw dem Stecker auf der Empfangsplatine nähere, ist das Zucken >wieder da. Habe schon zig Kabelbwegungen hinter mir. Und die Masse/5V >wird ohne Probleme durch die Stecker übertragen, zumindest piept es und >"000" steht auf dem Display. Das ist schön, aber der Teufel ist ein Eichhörnchen und zeigt sich nicht dann, wenn an hinschaut. >Kann es sein, daß Rj45 Cat5 nicht so zur pulsierenden Datenübertragung >geeignet ist? Klingt nicht ganz so fachstark, aber das ist das einzige, >was mir da jetzt einfällt.... ;-) DER war gut. Sei dir versichert, über Cat5 gehen locker 100 Mbit/s drüber, mit 4 Adern und der richtigen Modulation sogar Gigabit-Ethernet. Für lausiges RS232 tuts der einfachste Klingeldraht. Tja, da musst du Ausdauer beweisen. Alle Spannungen an allen Pins prüfen, Kontakte prüfen. Signale im Betrieb anschauen. Was kommt den aus dem Max232 raus? MFG Falk
Ich denke, Du wirsd mit einfachem Messen nicht weiterkommen. Kann es sein, daß Du die Adern im CAT5-Kabel falsch verwendest ? Die sind jeweils paarig verdrillt, und da kann man schon etwas falsch machen. Fließt im Moment des Sendens ein hoher Strom aus dem Sender ? Gibt es da Kondensatoren an der Datenleitung ? Gibt es einen Schaltplan ?
Hast Du einen TTL/RS232-Konverter auf der Platine ??? "..brachte Probleme sobald TX-RX verbunden worden sind...." In diesem Falle schau Dir mal die Ladungspumpe des Konverters an. LG EC
Ich denke nicht, dass es sich ausschließlich um ein Hardwareproblem handelt. Die Fehlerquelle ist doch schon auf die USART-Einheit eingegrenzt, deren Aktivität das Stören hervorruft. Vielleicht sollte man sich eher darauf konzentrieren. Als erstes würde ich schauen, ob auf den Übertragungsleitungen ein hoher Strom fließt.. also die Leitungen mal über 10kOhm anschließen und Spannungsabfall per Oszi messen, wenn keiner/ein gerigner ist, ist es normal - wenn die ganzen 5V abfallen ist die Ursache schon weiter eingeschränkt. Auch wenn nur der Masseversatz abfällt: es würde zeigen, dass das die Andere Platine eigentlich nicht will und dem Gegensteuert - schwuppDieWupp haste den Salat. Damit Massestörungen entstehen müsses die verschiedenen Potentiale miteinander mindestens 2x verbunden sein. Ich würde als erstes mal sicherstellen, das alles nur ermal massemäßig verbunden ist. Dann können nur noch Masseschleifen auftreten, wenn direkt verbundene Pins zweier verschiedender Platinen auf Masse liegen. Du sprichst von der USART-Einheit. hmmh. Soweit ich weiß, ist der Idle-Modus dieser Leitungen auf +5V, also wenn nichts gesendet wird. Du sagtest auch, dass du alle nicht benutzten Pins per Software auf Masse gezogen hast. Kann es sein, das die USART-Pins dabei sind? (falls man die überhaupt pegelmäßig bestimmen kann - hab keine Ahnung om Mega16) Wenn ja, würde ich das als erstes lassen. Schalte die Pins als Einänge, da stören sie auch keinen. (eventuell Pullups setzen). Es kann auch sein, dass dein Masseversatz schon zu groß ist und die Dioden der Pins die negative Masse Spannung der anderen Platine nach der positiveren Masse ableiten. Wer weiß - wobei: 3mV ist dafür zu wenig. Überprüf halt mal den Stromfluss auf den Signalleitungen (aber nimm kurze Kabel! - Sollst ja kein Induktionsstrom messen)... Ich würde auch mal schauen, ob du die Pins nicht einfach mal bissl Umschalten lassen kannst. Also von + auf Masse, von Masse auf + Wenn du das langsam genug machst, kannst wenigstens zumindes rausfinden, bei welche Flankenwechsel die Störungen reinhauen. MFG PS: um den Masseversatz zu minimieren, mal am bsten die zwei Platinen nebeneinander legen und direkt aneinander löten. Deine 3mV sind viel.
@Schlauer Albi (der seinem Namen wenig Ehre macht) >Damit Massestörungen entstehen müsses die verschiedenen Potentiale >miteinander mindestens 2x verbunden sein. Ich würde als erstes mal Es reicht eine unterbrochene Masseleitung. Vor allem Haarrisse sind da sehr eckelig. >Du sagtest auch, dass du alle nicht benutzten Pins per Software auf >Masse gezogen hast. Kann es sein, das die USART-Pins dabei sind? (falls >man die überhaupt pegelmäßig bestimmen kann - hab keine Ahnung om Geht nicht, wenn der USART aktiviert ist sind alle anderen Reister (DDR, PORT) beliebig. >positiveren Masse ableiten. Wer weiß - wobei: 3mV ist dafür zu wenig. Eben. >Wenn du das langsam genug machst, kannst wenigstens zumindes rausfinden, >bei welche Flankenwechsel die Störungen reinhauen. Kaum. Denn die IOs schalten immer mit maximaler Geschwindigkeit. >PS: um den Masseversatz zu minimieren, mal am bsten die zwei Platinen >nebeneinander legen und direkt aneinander löten. Deine 3mV sind viel. Quark. Die 3mV sind nichts bis Messfehler vom Messgerät. MfG Falk
Ich weiß ja, daß Cat5 bestens geeignet ist, aber es blieb die einzige Möglichkeit. Allerdings ist das jetzt auch ausgeschlossen, habe ebend die gute alte Freiverdrahtung gemacht (so wie früher bei der "Entwicklung" und den ersten Tests) und auch da das Zucken..Wie hat mein Großvater immer gesagt "Früher war das aber nicht so" - was in dem Fall auch stimmt... Habe nun einfach die umgemodelte Empfangsplatine jetzt eigen mit 7805/Elko/100N etc versorgt und an die selbe Autobatterie angeschlossen und nur RX-TX verbunden, aber auch ein Zucken und nur jede 4 Ziffer wird übertragen. Auf beiden Platinen ist nichts mehr drauf, der rs323-chip ist eh nur gesockelt und war nie drauf. Ich habe sogar die Transistoren für die LED's abgekniffen, um auf Nummer sicher zu gehen. beide Platinen brauchen exakt 26,9mA, so zumindest mein Multimeter, da bewegt sich nichts. Selbst wenn ich auf 1mHz den atmeger runterschalte (da wird das Zucken von Oszi zu einer "Pfeilspitzen-Grafik" mit wesentlich mehr Intensität) und sich der Verbrauch fast halbiert und das zucken nur alle paar Sekunden kommt,bleibt das Multimeter fest bei 16,08. Habe nun einen 10ohm in die Versorgungsspannung auf der 12V seite eingelötet, um vielleicht einen Spannungsabfall/Anstieg messen zu können, fals das Multimeter im Ampere-Modus zu träge ist. Aber auch da bleibt der Spannungsabfall konstant beim Senden, während das Oszi die Zuckungen auffängt... Nun bin ich absolut ratlos. Weil aus meine Experimentalzeit weiß ich noch, daß "Klingeldraht" ausreicht, um zu senden/empfangen. Und die Display-Platine wird ja auch so betrieben, nur wenn ich halt noch eine Platie ranschalte, klappt es damit nicht -aber die Display-Platine läuft stabil... Ich gehe mal davon aus, daß vielleicht die Atmegas einen Schuß weg haben. Es sind zwar alle (Sender, Empfänger, Display) aus der gleichen Charge, aber etwas anderes kann es einfach nicht sein, wenn nicht mal das ganz normale Freiverkabeln mehr geht ps: habe wie angeregt einmal 1k und einmal 10k in die Sendeleitung eingebracht. und siehe da, die störungen sind nur noch näher am Pin meßbar.bei 10 K reicht schon 2cm aus und nichts mehr ist meßbar
Mach doch mal ein Bild von deiner Verdrahtung und ein Live Bild vom Scope. Vielleicht hilft das auch.
Also mehr als Skizze von dem Oszibild kann ich nicht machen, keine Aufnahmemöglichkeit. Und die Verdrahtung sind 2 Reihen Flachbandader. 5V, GND jeweils mit Stecker von ISP zu ISP. TX habe ich nun 10k, 22k und 41K. Aber die Störungen kommen schon direkt von Chip, bei dem ich aufgund der Bauweise erst einige cm danach die Widerstände einbringen kann. Je höher die Widerstand wird, um so flacher wird der Pfeil...ich weiß, ist nicht so viel. Aber mehr kann ich nicht anbieten.
@Kai Oberlander >Habe nun einfach die umgemodelte Empfangsplatine jetzt eigen mit >7805/Elko/100N etc versorgt und an die selbe Autobatterie angeschlossen Als sind beide Massen mit dem Minus der Batterie verbunden sowie beide +12V mit Plus der Batterie? >und nur RX-TX verbunden, aber auch ein Zucken und nur jede 4 Ziffer wird >übertragen. >Ich gehe mal davon aus, daß vielleicht die Atmegas einen Schuß weg >haben. Es sind zwar alle (Sender, Empfänger, Display) aus der gleichen Möglich, aber eher unwahrscheinlich. >ps: habe wie angeregt einmal 1k und einmal 10k in die Sendeleitung >eingebracht. und siehe da, die störungen sind nur noch näher am Pin >meßbar.bei 10 K reicht schon 2cm aus und nichts mehr ist meßbar Naja, du dosselst halt den Spannungsanstieg (Strombegrenzung). Dadurch werden die ausgestrahlten Störungen kleiner. MFG Falk
>Als sind beide Massen mit dem Minus der Batterie verbunden sowie beide >+12V mit Plus der Batterie? genau, beide haben gleiches Massepotential. >Möglich, aber eher unwahrscheinlich. absolut unmöglich, aber mehr fällt mir nicht ein. >Naja, du dosselst halt den Spannungsanstieg (Strombegrenzung). Dadurch >werden die ausgestrahlten Störungen kleiner. ja, nur warum strahlt der Empfänger-Chip nicht beim Senden der Daten zum Display? Selbe Schaltung, selbe Platine.... egal was gemacht wird, das Oszi zuckt und nur jede ca 4.te Ziffer wird übertragen. Aber nur von Empfängerplatine (Sendet) zur Empfängerplatine (empfängt). Absolut keine Probleme zur gleichen Zeit, wenn die Empfängerplatine zur Display-Platine sendet und diese (Gleiche Atmega-Schaltung) erfolgreich empfängt. Selbst wenn ich die Display-Platine abmache (sicher ist sicher) gibt es weiterhin das zucken...
@Kai Oberlander >ja, nur warum strahlt der Empfänger-Chip nicht beim Senden der Daten zum Empfänger strahlen im allgemeinen eher weniger . . . ;-) >egal was gemacht wird, das Oszi zuckt und nur jede ca 4.te Ziffer wird >übertragen. Aber nur von Empfängerplatine (Sendet) zur Empfängerplatine Na dann schau dir doch mal die Daten an. Wenn du kein Digi-Scope hast, mach dir ein Testprogramm was in einer Endlosschleife Daten sendet. Dann kannst du wunderbar mit nem 0815 Analogscope debuggen! Im gleichen Aufbau kannst du mal ein paar andere Signale/Spannungen prüfen. >Display-Platine abmache (sicher ist sicher) gibt es weiterhin das >zucken... Nun lass das Zucken mal zucken sein. Halt dein Oszi an Pins und schau was da zu sehen ist. MfG Falk
>Empfänger strahlen im allgemeinen eher weniger . . . ;-) an sich richtig, nur er sendet ja auch, die Daten zum Display. Das ist es ja, was mich so so verstört. >Na dann schau dir doch mal die Daten an. Mache ich bereits, am Display, daher sehe ich, daß da nur ca jede 4te Zahl Übertragen wird. Lasse ich am Empfänger einen Pin toggeln, wenn das Startzeichen der Zeichenkette erkannt wird, dann toggelt es unregelmäßig. Bedeutet also, daß das Startzeichen nicht immer erkannt wird, was auch durch das Display bestätigt wird. Die Übertragung von Empfängerplatine zur Display-Schaltung geht bestens. Mehrfach schon seid Wochen erfolgreich im Einsatz. War ja auch der "Vater" für die eigentliche Sendeschaltung, welche ja jetzt nur rumzuckt...
>Nun lass das Zucken mal zucken sein. Halt dein Oszi an Pins und schau >was da zu sehen ist. wenn ich den Wertebereich vom Oszi so stelle, daß ich 5V angezeigt bekommen kann, ist alles bestens. Kein Zucken, kein Masseversatz, astreine 5V auf beiden Platinen. Erst wenn ich die Auflösung erhöhe zb auf 10mV, dann bemerke ich die Zuckungen, dann ist auch kein Massesignal mehr richtig meßbar, weil die Störungen sich übertragen
@Kai Oberlander >>Na dann schau dir doch mal die Daten an. >Mache ich bereits, am Display, daher sehe ich, daß da nur ca jede 4te >Zahl Übertragen wird. Lasse ich am Empfänger einen Pin toggeln, wenn das SCHAU DIR DIE SIGNALE DIREKT AN! >wenn ich den Wertebereich vom Oszi so stelle, daß ich 5V angezeigt >bekommen kann, ist alles bestens. Kein Zucken, kein Masseversatz, >astreine 5V auf beiden Platinen. >Erst wenn ich die Auflösung erhöhe zb auf 10mV, dann bemerke ich die >Zuckungen, dann ist auch kein Massesignal mehr richtig meßbar, weil die >Störungen sich übertragen Was willst du denn mit 10mV/DIV messen? Da kannst du nur im AC-Modus messen. Und? Mach was ich empfohlen habe und dann schau mer mal. Rumrätseln und esoterische Zuckmessungen bringen hier nix. MFG Falk
Du hast im 10mV Bereich zucken? Wen interessieren die denn? Das mag zwar nicht so schön sein, reicht aber dicke für saubere high und low Pegel. Sowas dachte ich mir schon... Wenn das Zucken tatsächlich nur ne Amplitude von bummelig 50mV hat, liegt der Sendefhler (kommt nur jedes 4. Zeichen an oder so) mit Sicherheit am Code.
ja Henrik! so wie es ausschaut, hast du recht! Ganz ganz unten hat sich ein return aus einer timer_isr gelöscht. warum auch immer...nun geht es wie es aussieht. aber genaueres weiß ich erst morgen, erstmal durchatmen.... Ich danke allen für ihre Mitarbeit!!!
LOL LOL LOL mir selber auf die Schulter klopf Gern geschehen. Schön, dass wir die helfen konnten. :) Hoffentlich funzt es morgen noch.
Bitte melde dich an um einen Beitrag zu schreiben. Anmeldung ist kostenlos und dauert nur eine Minute.
Bestehender Account
Schon ein Account bei Google/GoogleMail? Keine Anmeldung erforderlich!
Mit Google-Account einloggen
Mit Google-Account einloggen
Noch kein Account? Hier anmelden.


