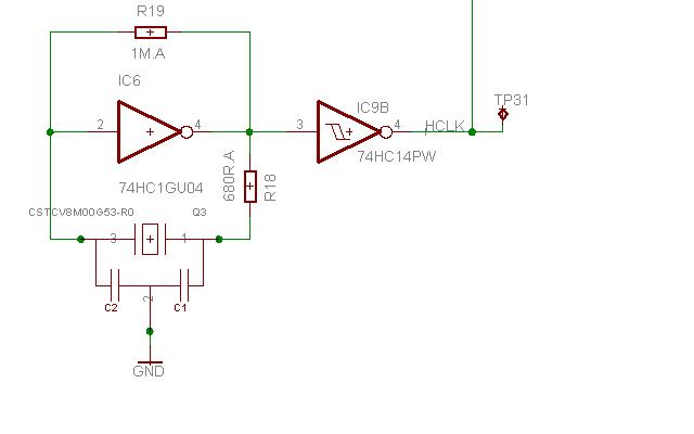
Hallo zusammen. Ich habe ein Problem mit einem nichtschwingenden Resonator. Kann mir einer sagen was ich da falsch gemacht haben könnte. Ein anderer Resonator auf der Platine schwingt ohne weiteres.Anbei die Schaltung von dem Nichtschwinger.
Bitte melde dich an um einen Beitrag zu schreiben. Anmeldung ist kostenlos und dauert nur eine Minute.
Bestehender Account
Schon ein Account bei Google/GoogleMail? Keine Anmeldung erforderlich!
Mit Google-Account einloggen
Mit Google-Account einloggen
Noch kein Account? Hier anmelden.
