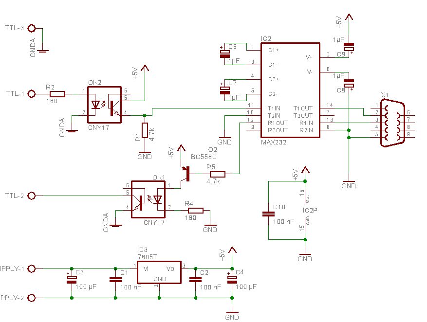
Hallo Leute! Wie der Titel verräte habe ich versucht einen RS232 <--> UART konverter zu entwerfen, der galvanisch - mit Optokoppler - getrennt ist. Wäre toll, wenn ihr euch das mal anschauen könntet, ob das so stimmt. Vielen Dank, Sascha
hi, es gab mal im elektor eine schaltung mit optischer trennung, die zudem keine externe spannungsversorgung benötigte... kann die unterlagen gern raussuchen, war - meine ich im elektor 94 o 96... d.
fehlt da an pin 6 nich noch ne galvanisch getrennte 5V ? oder kommt das dann von der schaltung per pull up?
kleiner Nachtrag: Bitte mal das Augenmerk auf die Sachen links vom MAX232 legen. Also Transistor, Optokoppler, Widerstände.... ob das so alles richtig dimensioniert ist. der Rest hat so schon funktioniert ;-)
Fehlt an dem Pin "TTL-2" nicht ein Pull-Up ? Wenn der MAX ein "High" an den Ausgang legt, dann schaltet der Optokoppler ja nicht durch, folglich hängt der Kollektor vom Optokoppler doch in der Luft, dort sollte nun aber auch ein "High" anliegen. Ok, man kann, je nach Controller, den internen Pullup einschalten, aber universeller wäre es, wenn der Kollektor vom Optokoppler einen "eigenen" Pullup hätte, oder sehe ich das falsch ? Gruß, Andreas
Die TTL-Seite ist ein digitales Thermometer. Daran kann ich auch nichts ändern. Jedenfalls hat das einen Internen PullUP. Selbst wenn ich wöllte könnte ich keinen PullUP hinzufügen, da mir ja das "UP" also die 5V vom Thermometer fehlen. Ich habe nur Rx Tx und GND.
Bitte melde dich an um einen Beitrag zu schreiben. Anmeldung ist kostenlos und dauert nur eine Minute.
Bestehender Account
Schon ein Account bei Google/GoogleMail? Keine Anmeldung erforderlich!
Mit Google-Account einloggen
Mit Google-Account einloggen
Noch kein Account? Hier anmelden.
