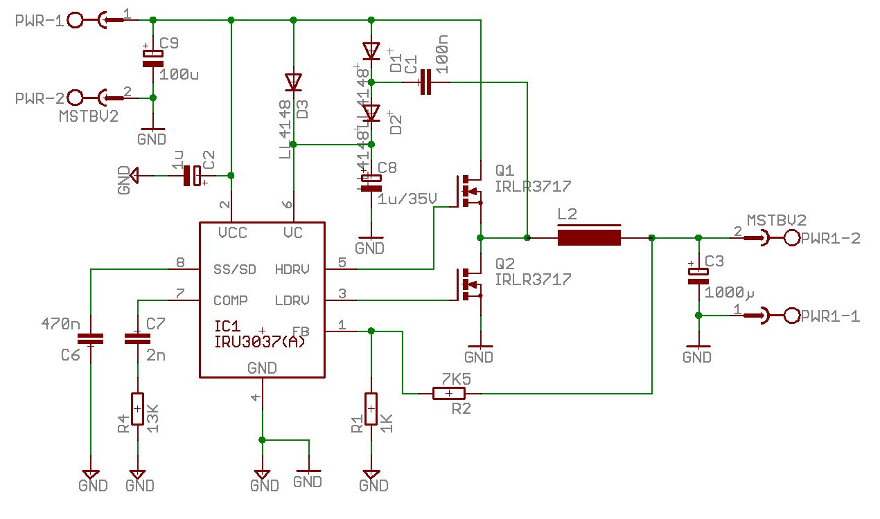
Hallo, ich baue gerade einen Schaltregler basierend auf einem IRU3037, leider nicht ganz ohne Komplikationen. Eingangsspannung: 12,4 - 14,8V Ausgangsspannung: 10,8V Ausgangsstrom: max. 5A Belaste ich den Schaltregler mit 1,5A, funktioniert alles wunderbar. Bei 2,5A sinkt die Ausgangsspannung auf etwa 10,2V ab, bei 3A sind es nur noch 9,7V. Woran kann das liegen? Ich habe bereits verschiedene Spulen gewickelt, von 1µ bis 100µ. Der Kern ist folgender: http://de.farnell.com/jsp/endecaSearch/partDetail.jsp?SKU=180009 Das Datenblatt zum IRU3037 gibt es hier: http://de.farnell.com/jsp/endecaSearch/partDetail.jsp?SKU=1023271 Der Schaltplan ist im Anhang. Falls sich jemand über den großen Ausgangskondensator wundert: Kommt schnell Last hinzu (Größenordnung 1A), sinkt die Spannung kurzzeitig auf etwa 8V ab. Der Elko soll das kompensieren, was aber ebenfalls noch nicht ganz aufgeht. Woran kann das mit der sinkenden Ausgangsspannung unter hoher Last noch liegen? Gruß Christoph
Bleibt die Spannung zwischen FB und GND (direkt am IC gemessen) konstant, oder ändert sich diese auch ?
Ich merke gerade, dass der IRU3037 heiß wird, während die Schaltung momentan 3A bei 9,7V liefert. Kann es sein, dass meine Spule in die Sättigung geht? Eigentlich sollte das bei dem Kern laut Datenblatt nicht passieren.
Der IRU3037 dürfte eigentlich nicht heiß werden. Werden die Mosfets heiß ? Wird vielleicht die Vc Spannung zu hoch ?
Die MOSFETs werden ebenfalls heiß, ja. Die VC-Spannung liegt bei 24,7V. Damit sollte sie eigentlich in Ordnung sein (max. 30V).
Hast du ein Oszilloskop ? Ist die Schaltung HF mäßig ordentlich aufgebaut, ist der Elko am Ausgang ein Low-ESR Typ ? Entweder ist also was am Aufbau falsch (Streuinduktivitäten usw.) oder der Kern kommt wirklich in die Sättigung.
Ja, ein Oszilloskop habe ich. Vernünftig aufgebaut ist die Schaltung auch, also Masse-Sternpunkt, große Querschnitte, etc. Der Ausgangskondensator ist LOW-ESR-Typ, speziell für Schaltnetzteile gedacht. Dann muss ich es wohl mal mit anderen Kernen versuchen. Danke schonmal soweit.
Du benutzt einen einfachen Ringkern ohne Luftspalt? Ich habe mich bisher zwar nur theoretisch mit dem Thema befasst, aber ich denke, Du brauchst eine Speicherdrossel und nicht eine einfache Induktivität. Da ein Kern ohne Luftspalt nur wenig Energie speichern kann, wäre das Verhalten Deiner Schaltung durchaus zu erwarten. Nachtrag: Ein hervorragender Link zu Thema ist http://schmidt-walter.fbe.fh-darmstadt.de/smps/smps.html
Hi, Deine Boostschaltung hat ein Henne-Ei-Problem. Damit C1 C8 aufladen könnte, müsste Q1 erstmal durchschalten können. Da C8 aber noch zu niedrig ist, kann der Treiber nicht voll schalten und C1 lädt C8 nicht so dolle. Das könnte sich hochschaukeln, wenn es einmal läuft sollte es gehen. Ev. reicht es aber eben nicht, C1 ist ev. zu klein. Meß doch einfach mal Vc, ob das Ok ist. Ich sehe gerade, mit 24V Uin kannst Du das vergessen. Deine Boostschaltung verdoppelt das (wenn sie denn funzt) und Vc darf nur max. 30V sein. Q1 würde Dir dann auch um die Ohren fliegen, wenn der nur 20V am Gate kann. Vorher aber sicher der Treiber. Ev. funktioniert es nur deshalb überhaupt etwas, weil die Boostschaltung schlecht genug funktioniert um den Treiber killen zu können. Q1 wird nur halbherzig geschaltet und deshalb gehts bei höherem Strom nicht mehr. Wenn nur der Kern nicht Ok wäre, dürfte trotzdem der Schaltregler nicht warm werden. Gruß, Norbert
> Wenn nur der Kern nicht Ok wäre, dürfte trotzdem der Schaltregler nicht > warm werden. Und wenn der Kern in Sättigung geht?
Hi, Hoppla, mit Vc habe ich ja schönen Bockmist geschrieben, das ist es also nicht. Das Problem gibt es bei diesem Treiber grundsätzlich aber schon. Auch wenn die das im Datenblatt so aufgemalt haben, der Anlauf ist ziemlicher Stress für die Fets. @Uhu: Die Drossel und die Mosfets ja aber nicht der Regler. Hab mir jetzt mal den Kern angesehen. Die Dinger taugen nicht für sowas, der geht garantiert in Sättigung. Sowas geht, wie hier gesehen, vielleicht bis 1A aber für größere Ströme gehts eben nicht, der Kern kann das nicht mehr speichern. Das kann man sich aber wunderschön auf nem Oszi ansehen was da abgeht. Die oben gepostete Schaltreglerseite erklärt sehr schön was da wie sein sollte. Als Induktivität würde ich so 20-30µH machen. Mehr ist kein Problem aber der Kern braucht eben den Luftspalt, sonst geht er in die Sättigung. Ohne Rechnen: Ich würde einen E-Kern nehmen von ca. 20x20x10mm, das reicht sicher. Dann so viele Windungen drauf wie geht mit 1mm². Damit man sich nicht totmacht, kann man auch mehrere dünne parallel wickeln. Dann den Steg ganz minimal abschleifen und probieren, erstmal mit 0,5A und Stromripple an der Drossel ansehen (kleinen Shunt, Stück Draht o.ä NACH der Spule). So kann man sich dann rantasten, daß man auf etwa +-1A bei 3A kommt. Strom schwankt also zwischen 2 und 4A. Ev. kommt man auch mit weniger hin bei einem E20 Kern, ob der in Sättigung geht sieht man ja am Oszi auch sehr schön. Gruß, Norbert
Danke, das war sehr interessant. Ich werde bei passender Gelegenheit auf das Thema zurückkommen.
Danke schonmal soweit für die Hilfe. Würdet ihr diesen Kern http://de.farnell.com/jsp/endecaSearch/partDetail.jsp?SKU=3110345 zusammen mit dem passenden Gegenstück für geeignet halten?
Hi, ich denke, das Problem liegt nicht am Ausgang, sondern am Eingang. Du solltest direkt über/bei den MOSFETs noch einen "schnellen" Kondensator von VCC gegen Masse schalten und in die Zuleitung zur Schaltung ruhig die 1uH Drossel einbauen. Den Ausgangskondensator würde ich auf mehrere kleine aufteilen (5 x 220uF/25V). Dein IRU kommt durcheinander, weil die Eingangsspannung im Takt der Schaltfrequenz zusammenbricht, denke ich zumindest... Der Kern ist mit 30mm² etwas klein. Evtl. kannst Du zwei Kerne übereinander stapeln? Ich tät hier, wie die anderen auch (siehe oben), etweder einen Eisenpulver Ringkern mit "verteiltem" Luftspalt, oder einen EE25 oder EE30-Kern mit Luftspalt (Innensteg abgeschliffen) nehmen. Hier war letzens erst die Frage nach einem PM64/27 Kern. Den könnte man auch verwenden. Ist aber wiederum ganz schön groß. Zum Spulenstrom: vor die Spule (oder auch dahinter) einen 0.1Ohm Widerstand und mit Oszi Kanal 1 vor den Widerstand und mit Kanal 2 hinter diesen. Kanal 2 auf "invertiert" stellen und im Menue Kanal 1 + Kanal 2. So kannst du den Spulenstrom sehr schön beaobachten. Viel Erfolg AxelR.
Geh mal auf http://schmidt-walter.fbe.fh-darmstadt.de/smps/smps.html und rechne Deinen Wandler mit dem Rechner, der dort bereit steht durch. Mit den Daten, die Du bei der Rechnung heraus bekommst, kannst Du Dir eine Kern-Vorschlagsliste anzeigen lassen. Dort kannst Du auch die Daten eines anderen Kerns eingeben und sehen, ob er paßt. Ist sehr lehrreich!
Ich gehe mal anhand des AL Wertes davon aus, dass es sich um einen Eisenpulverkern handelt. Der hat den Luftspalt "eingebaut". Wird der Kern denn auch heiss ?? Dann ist er definitiv in Sättigung. Ich würde die 1000µF eingangsseitig packen, dicht bei den Fets. Dazu noch 1-4,7µF Folie. Am Ausgang ist das nicht so sinnvoll. Der Regler sollte in der Lage sein das auszuregeln. Ich tippe mal, dass er es nicht schafft unter Last den dicken Elko voll "zupumpen". Da müsste schon paar Ampere fliessen. Die widerum werden von der Drossel gebremst. Oder aber es bauen sich Spannungspeaks am Elko auf, die bemerkt der Regler am FB (feedback) und macht zu. Dann geht die effektive Spannung runter. Probiers mal Faktor 10 kleiner, 100-200µF. Und wie schon geschrieben, ein Oszi kann einem viel sagen was da schief läuft. Viel Erfolg noch....
@ Uhu: Da war ich schon und die Seite sagte mir bei meinen Eingangsgrößen wie oben beschrieben, käme ein E16 oder E20-Kern in Frage. Dies passt ja auch zu Norberts Vorschlag. @ Axel: Zwei übereinander wird schwierig, dann würde ich schon lieber einen etwas größeren Kern nehmen. Nur den 32er Kern hat Farnell momentan nicht lieferbar. Irgendwelche anderen Quellen, wo ich Dienstags die Bauteile hätte (RS hat die meisten Kerne nicht mehr im Programm scheinbar.). @ Basstler: Ich löte und messe mal. ;-) Gruß Christoph
Guter Kern-Händler wäre Mentig Mikroelektrik. http://shop.spulen.com/default.php?cPath=41_48_97 Der Link führt direkt zu den sehr guten Magnetics Metallpulver-Kernen. Hab mit den MPP und CoolMµ Kernen sehr gute Erfahrungen gemacht. Magnetics haben auf ihrer Seite auch ein kostenloses Tool zum berechnen der Windungen. Falls es wirklich am Kern liegt. Bei 200kHz müsste der langen.
Hi, Also E16 ist etwas knapp, dann muß alles wirklich 100%ig passen. Die Seite berechnet das theoretisch, also ohne parasitären Mist den man aber immer hat, wenn man sowas nicht täglich baut. Bürklin hat ein gutes Programm an Kernen, versuch's da mal. E20 oder sowas wie RM in vergleichbarer Größe, dann passt es schon. Als Anhaltswert für den Luftspalt kannst Du die 0,25 - 0,5mm von Schmitd-Walter nehmen. Wenn Du den Kern etwas überdimensionierst kann nicht mehr viel schiefgehen. Der Link zu Farnell funzt nicht. Mache es Dir einfach: Bürklin No.: 66C145 Oder RM8 Kern z.B. Gruß, Norbert
Versuch doch mal ne fertige Drossel bei Würth zu finden. Bisher hatten die immer was passendes. Thomas
http://www.we-online.de/website/emc/eisos/alg/kat_layout.php?id=37 7447709330 33uH max.5,5A WE-PD geschirmt 12x12x10mm SMD http://www.we-online.de/website/emc/eisos/alg/kat_layout.php?id=33 7447016 29uH 5A WE-FI Ringkern 18,5 Durchmesser 1mm Draht. KEIN SMD. http://www.we-online.de/website/emc/eisos/alg/kat_layout.php?id=35 744151 48uH(33uH) WE-SI Ringkern 30mm Durchmesser 1mmDraht auch kein SMD. Das sollte gehen, wobei ich nicht genau weiß, wie hoch ein Eisenpulverkern in der Frequenz mitgeht. Die WE-PD machtes jedenfalls, das weiß ich genau. Liegen denn die 5 Ampere ständig an, oder stellen diese einen Maximalwert dar?
Mit den Kernen werde ich morgen mal sehen, wer sie mir am schnellsten liefern kann. Dank an Axel und Norbert für die Links bzw. Bestellnummern. Bezüglich des Farnell-Links: #3110345 war der Kern, der mir im Katalog aufgefallen war. Ich habe unterdessen meine Eingangsspannung untersucht. Im 200kHz-Takt bricht die Versorgungsspannung in Form von zwei Spikes kurz ein. Das wird wohl der Grund für die Überhitzung des ICs sein. Dem werde ich jetzt mal, wie Axel bereits geschrieben hat, mit einer LC-Kombination entgegenwirken.
Mit der LC-Kombination am Eingang wird die Eingangsspannung zwar absolut sauber, VSS beträgt etwa noch 0,6V, aber der IRU3037 wird immer noch heiß (bereits b. Nachvollziehen kann ich das nicht, selbst wenn ich eine Luftspule verwende und die Schaltung nur mit 80mA belaste. Ich werde die Schaltung nochmal neu aufbauen, irgendwie habe ich das Gefühl, das was mit meinem IC oder den Lötstellen nicht stimmt. Fehler kann ich aber keine finden. @Axel: 5A können im späteren Betrieb für zehn bis zwanzig Sekunden mal auftreten, meist werden aber nur 2A benötigt. Gruß Christoph
Hallo, nach etwas längerer Zeit habe ich nun endlich wieder Zeit gefunden, mich um den Schaltregler zu kümmern. Ich habe als Spule eine WE-SI 22µH/5A Speicherspule eingesetzt, die laut Datenblatt bis 200kHz geht. Die Schaltfrequenz des IRU (auch 200kHz) sollte sie also noch gerade mitmachen. Nun habe ich das Problem, das die Eingangsspannung immer etwa 2V über der Ausgangsspannung liegen muss, sonst sinkt die Ausgangsspannung entsprechend mit ab. Kann die Spule zu klein sein bzw. dadurch Lücken im Stromfluß auftreten? Ich habe momentan leider keine Möglichkeit, den Spulenstrom zu messen.
Die Spannungsverluste eines Abwärtsreglers verteilen sich auf die Bauteile im Leistungszweig. Da kämen in Frage: Verpolungsschutzdiode Speicherdrossel FET-Schalter eventuell Entstördrossel Shuntwiderstand zur Strommessung (meistens in der GND Leitung)
Die Schaltung ist wie im ersten Beitrag beschrieben aufgebaut. Die MOSFETs haben max. 5mOhm, die Spule hat 15mOhm. Aber das können ja eigentlich nicht die Spannungsabfälle sein, die ich beobachte. Was ebenfalls noch Probleme macht ist der Start-Vorgang ohne Last - da beginnt der Regler regelmäßig zu schwingen. Kann man das irgendwie unterdrücken?
Ich habe jetzt doch noch den Spulenstrom anschauen können, der eigentlich okay aussieht. Ungelöst ist aber immer noch das Problem des Spannungsabfalls und das das Regler-IC heiß wird. Richtig beschaltet ist es und es schaltet auch nach längerem Betrieb nicht ab oder zeigt andere merkwürdige Erscheinungen, es wird einfach nur warm (wobei der Spannungsabfall natürlich auch mit dem heißen IC zu tun haben kann - ich weiß es nicht). Weiß jemand noch Rat?
Bitte melde dich an um einen Beitrag zu schreiben. Anmeldung ist kostenlos und dauert nur eine Minute.
  
  Bestehender Account
  
  
  
  Schon ein Account bei Google/GoogleMail? Keine Anmeldung erforderlich!
Mit Google-Account einloggen
Mit Google-Account einloggen
  Noch kein Account? Hier anmelden.


 Thread beobachten
 Thread beobachten Seitenaufteilung abschalten
 Seitenaufteilung abschalten