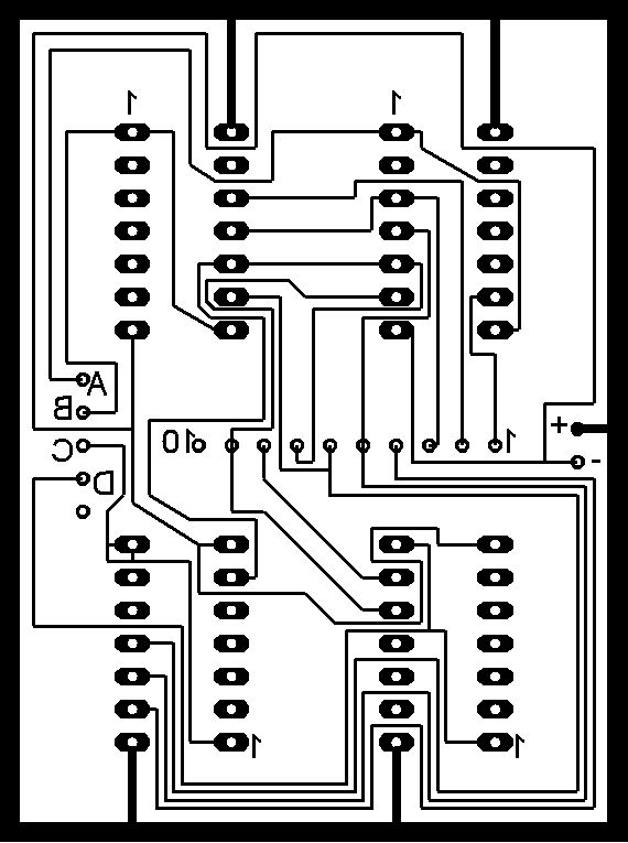
Hallo, ich habe einen Platine in Eagle erstellt und wollte sie Drucken. Jedoch stieß ich auf das Problem, daß beim Drucken die Platine zu groß ist. Ich habe sie als 300 dpi Monochrom Bitmap gespeichert. Wie kann ich mein 300 dpi Bild denn auf richtige Größe bringen? also das das Rastermaß wieder stimmt? Danke schonmal für Antworten. Ploedfisch PS: Platinenlayout im Dateianhang PPS: Was kann ich dagegen machen, daß mir Eagle immer die Äußeren Ecken bei Leiterbahnecken teilweise abschneidet? Also diese 1-3 Pixel die da Fehlen. Ich hoffe ihr wisst was ich meine, ansonsten schaut euch einfach mal bei meinen Schaltplan die Ecken der Leiterbahnen vergrößert an.
Mit einem Bildverarbeitungsprogramm lässt sich die Grösse recht einfach einstellen. Hab die das Bild auf 50% reduziert und drangehängt. Der Weg über eine gif Datei zum Drucken ist aber sehr suboptimal, warum machst du das denn und druckst nicht direkt aus Eagle? Das mit den Spitzen Ecken liegt vermutlich an der schelcheten Auflösung deines Bildes. Ich kenne das Problem eigentlich in dieser Form nicht. Kann mich nur wiederhoeln, druck direkt aus Eagle. ciao Remo
Wenn man unter Eagle printet, habe ich noch keine Probleme gehabt. Ich verstehen das auch nicht mit dem Bitmap. Das hat nichts mit Eagle zu tun. Das Board ist genau so groß wie Du es gezeichnet hast. Das einzige Problem was ich kenne ist, das im <Option> <User interface> <Always vectorfont> angewählt werden muß. Sonst Absturz beim Zeichnen und der Ausdruck hat Beschriftungsfehler.
Danke, nur leider ist mein Drucker am Arsch deswegen wollt ich es bei nem Freund Drucken ... aber ich glaube es dürfte keine Probleme machen wenn ich da mal schnell Eagle Installiere. Ploedfisch
Tschuldigung -aber kein Mensch trägt seine maßstabsgetreuen Entwürfe als Bitmap zum Drucker!!!! Hier zwei todsichere Metoden: 1. PDF-FORMAT: Dazu braucht man schon lange kein Adobe mehr zu klauen schau einfach mal auf: www.rumborak.de/produktives/index.html Das Ding geht super, nur die Einrichtung ist etws kompliziert, dafür kanst du dann aus jeder Software direckt pdf´s "drucken". Und die stimmen im Maßstab immer -das macht jede Druckerei so! 2. prn-Datei: Dazu installierst Du dei Druckersoftware des Druckers auf dem Du ausdrucken willst auf Deinem Rechner. dann schiebst Du den Druckauftrag an diesen (egentlich nicht vorhandenen Drucker) als "Druck in Datei". Die so entstandene *prn Datei druckt dann Dein Kumpel oder wer auch immer mit dem guten alten MS-DOS print-Befehl aus. Ich hoffe jetzt sind alle Klarheiten beseitigt und Ihr versucht NIE WIEDER Bitmaps zu drucken oder zu konvertieren. Gruß Carsten
Bitte melde dich an um einen Beitrag zu schreiben. Anmeldung ist kostenlos und dauert nur eine Minute.
Bestehender Account
Schon ein Account bei Google/GoogleMail? Keine Anmeldung erforderlich!
Mit Google-Account einloggen
Mit Google-Account einloggen
Noch kein Account? Hier anmelden.

