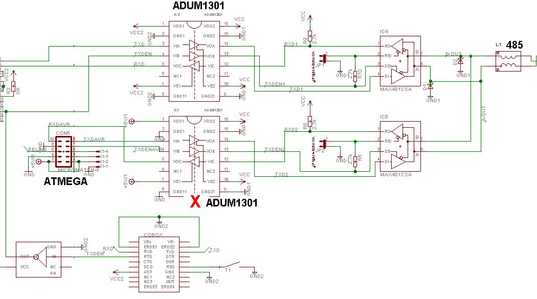
Hallo liebe Forumsgemeinde. Vielleicht kann mir ja irgendjemand helfen oder einen Tip geben wie ich weitermachen könnte. Kurz zur Schaltung. Der Atmega sendet/empfängt Daten zu/von der Cobox. Zur Galvanischen Trennung sind zwei ADUM1301´s eingesetzt. Über die zwei MAX481´s wird eine 485 Schnittstelle realisiert. Die Schnittstelle dient zur Datenauslesung am PC. Die Spannungsversorgungen der ADUM1301´s sind übern DC/DC Wandler auch Galvanisch voneinander getrennt Mein Problem ist jetzt das es aus irgendeinem Grund den ADUM1301, der direkt vor dem Atmega ist, zerschießt. Es gehen alle drei Datenleitungen kaputt. An Pin 1 des ADUM1301 fließen dann ca.160mA. An Pin 16 ist es ganz normal ca.2mA. Das Problem tritt leider nicht regelmäßig und nicht oft auf. Es ist meißt dann aufgetreten wenn der Atmega über die 485 Schnittstelle ausgelesen worden ist. An der 485 Seite sind auch keine langen Leitungen max. 2m. Vielleicht hat ja irgendjemand eine Idee oder Tip wie man weitermachen sollte.
Sind irgendwelche Kondensatoren vorgesehen ? Wo kommen die beiden Versorgungsspannungen her ? Ich hab in der letzten Zeit ca. 500 ADUM1301 verbaut und bisher noch nicht einer kaputt . Gruß Thomas
Also wenn die Wandler so angeschlossen sind stimmt irgendetwas nicht. Hast Du dich da nicht vertan ? In und Out vertauscht ? Ich werde nicht schlau aus der Verschaltung Ausgangsseitig ? Gruß Sven Kannst Du mal ein eagle-schematic posten ? Dann könnte ich das mal von den Leitungen nachsehen....
Kann es zum Beispiel auch sein das der Atmega seine Ausgänge oder Eingänge kurzzeitig beim Reseten ändert?
Hmm, so offentsichtlich kann ich nichts entdecken. Ich vermute die Wandler DC5 und DC2 sind nicht gleichzeitig verbaut ? Bei der galavanischen Trennung sehe ich auch nichts, wenn ich die Leitungen "per highlight" aktiviere. Wäre es möglich, das der AVR in der Software an einer Stelle den CON6 PIN 10 <-> IC7 PIN 5 auf Ausgang setzt und der adum sich dann mit der Zeit verabschiedet ? Möglicherweise ist dann ein HIGH Signal gegen GND verschaltet...
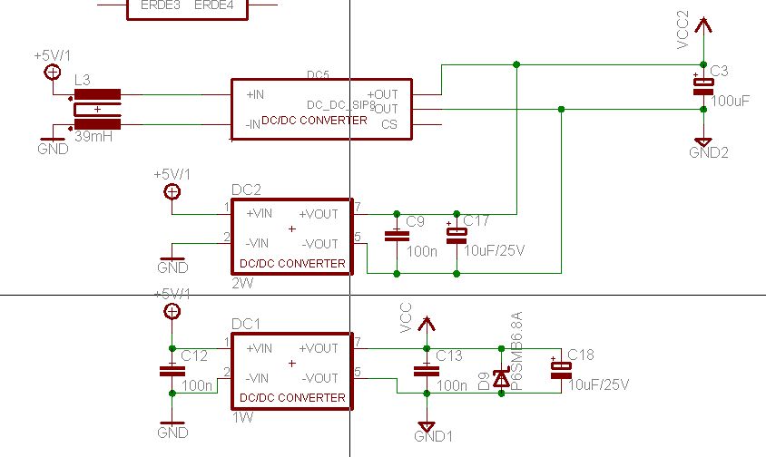
Wäre ne gute möglichkeit, muss ich auf alle fälle mal überprüfen!!! DC5 und DC2 sind zusammen verbaut. Könnte es auch daran liegen?
Also da die Wandler unterschiedlichen Typs sind, würde ich mal DC2 oder DC5 entfernen. Wieso sollen da zwei parallel betrieben werden ? Was möchtest Du damit bezwecken ? Da diese Wandler mit Sicherheit einen unterschiedlichen Innenwiderstand haben, hast Du damit keinen Vorteil, wenn dann Ausgleichsströme fliessen.... Bei DC3 und DC4 das gleiche ? Wieso schaltest Du zwei Spannungsquellen parallel ? Gruß Sven
Hinten und vorrne von L3 sollt's noch Caps haben. L3 alleine ist unguenstig, wenn nicht sogar ganz falsch.
DC5 und DC2 sind nicht gleichzeitig drauf, je nach Anwendung. Das gleich mit DC4 und DC3, wobei fast nur DC3 in Anwendung ist. Die Pins des Atmega sind doch normalerweise Eingänge, also dürfte sich doch auch beim Reseten nichts ändern. Daher kann es doch eigendlich kein kurzschluss geben?! Gruß Benny
Ja, das der Atmel normalerweise die Ports auf Eingang geschaltet hat, bezweifelt auch erstmal keiner. Wenn aber im Code auf dem Atmel aus irgendeinem kleinen Grund etwas schief läuft und man durch eine winzige Anweisung (aus Versehen) den Port Pin umschaltet ? Und mal die Versorgungsspannungen mit einem Oszi kontrolliert ? Auch gerade beim Auslesen ? Wenn der Fehler auftrat ? Möglicherweise Spannungsspitzen auf der 5V Leitung ? Gruß Sven
Hab jetzt die Spannungsversorgung an D3 mit dem Oszi nachgemessen, und dort sind Spgspitzen bis 25V bei ca. 1us. Die Schottkeydiode (6,8V) bewirkt nich wirklich was. Hast du eine Idee wie man das besser Kompensieren kann? Benny
Das Schaltnetzteil ist eine komplette Schaltung, die das eigendlich schon können müsste!!!
Aha, das mit der Spannungsspitze zeigt doch schon mal das da was gehörig mit der Versorgung nicht stimmt. (damit ist doch schon eine mögliche Ursache vorhanden!!!) Da ich nicht weiss welche Schaltnetzteile Du verwendest, also Typ, Qualität, etc. kann man jetzt nur raten. Ich würde jetzt aber mal L2 komplett überbrücken, aber bevor das passiert würde ich DC3 alleine messen und dann die Elektronik mal abkoppeln und mal den Stromverbraucher ein wenig simulieren. Sprich: also mal mit 100mA belasten, 500mA, jenachdem wieviel alles zusammen verbraucht. Ich vermute das entweder: - DC3 miese Qualität ist - DC3 sich mit seiner Regelung ins Nirvana schiesst, weil L2 noch dazwischen sitzt Wie gesagt trotz allem fehlt einfach der Typ zu DC3. Gruß Sven
Das Schaltnetzteil ist ein ACS5-5 von Multitronik. Es treten im Einschaltaugenblick Spgsspitzen von ca +-25V - 30V auf. L2 ist wichtig wegen EMV. Ich vermute jetzt auch, dass duch ständiges ein und Auschalten die Spgsspitzen den ADUM ins jenseits befördern. Gruß benny
Das mit L2 für EMV habe ich mir schon gedacht. Aber wie verhält sich das System, wenn Du mal L2 überbrückst ? Also Du hast das System als ganzes mit dem Oszilloskop gemessen, an D3 + ? Könntest Du mal ein anderes Netzteil ausprobieren ? Tritt das Problem am Netzteil auf, auch bei einer anderen Last ? Also nur das Netzteil im Betrieb ? Gruß Sven
Hab das Netzteil jetzt nochmals mit einem guten Oszi überprüft und das ist sauber. Auch ein einzelnes Netzteil mit ohmscher Last ist sauber. Ohne L2 hab ich nur mit unserem alten Oszi gemessen und das zeigt nur grüze an. Gruß Benny
Hmmm, es war auch bei mir ähnliches, aber nicht in Vcc pin, im einer Datei pin. Später habe ich gefunden transients macht das Teil problematisch. Da gibt ein leakage Kopplung.
Probier doch mal die ISO7231 -> http://focus.ti.com/docs/prod/folders/print/iso7231a.html Sind pin-kompatibel und wesentlich robuster gegen Transienten. Einfach auf der Webseite kostenlose Muster bestellen. Kommen innerhalb weniger Tage ins Haus. Oder als komplett integrierte Loesung mit Treiber -> http://focus.ti.com/docs/prod/folders/print/iso3082.html
Hallo Ich habe samples von ISO7231 getestet. Die fallen bei surge test aus. Es sieht so aus, dass Kapazitive Kopplung auch bei diesen Teilen ziemlich aktiv :-( Ich glaube es ist die Zeit, mit "optische" gekoppelte Freunde zu probieren. Danke deine Hilfe trotzdem.
Hallo Zusammen, Hat zwar nichts mir dem Problem des Threaterstellers zu tun, trotzdem wollte ich Euch informieren. Bei mir gabs während des Hochlaufs der Versorgungsspannung ständig Probleme, da der Adum in einem kleinen Bereich der Versurgungsspannung sporadisch Müll an den Ausgangspins produziert hat. Die Signalabweichung war auf allen Pins in die gleiche Richtung. Das Ganze wurde dadurch gelöst, daß ein DIFFERENZIELLES Enable-Signal über einen der Adums gegeben wurde.
Bitte melde dich an um einen Beitrag zu schreiben. Anmeldung ist kostenlos und dauert nur eine Minute.
Bestehender Account
Schon ein Account bei Google/GoogleMail? Keine Anmeldung erforderlich!
Mit Google-Account einloggen
Mit Google-Account einloggen
Noch kein Account? Hier anmelden.

