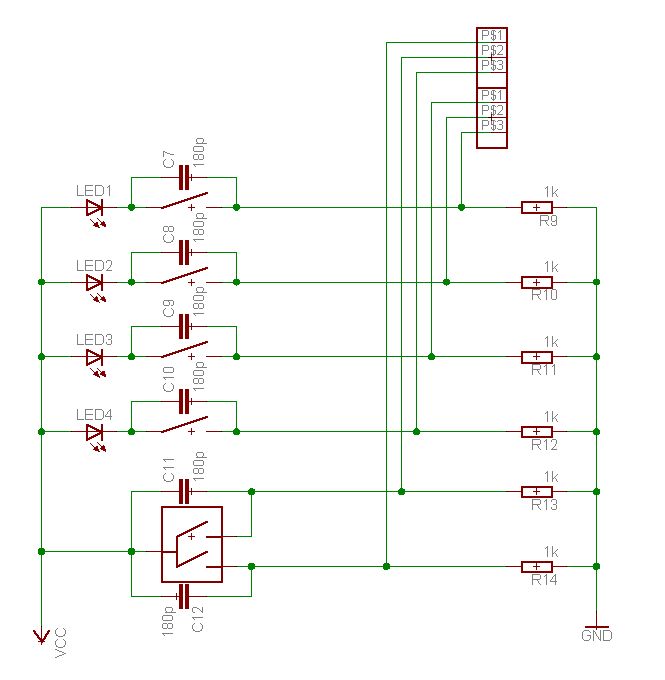
Ist eine ganz einfache Schaltung, aber ich bin kein Guru was Elektronik angeht. Kann das so funktionieren? An den Ausgängen (oben rechts) sollen 5V anliegen, wenn der Taster gedrückt ist, ansonsten 0V. Die Kondensatoren sollen das Prellen etwas mildern. Die Kapazität ist etwas klein, aber das kann man ja nachträglich ändern ... Die zwei Taster unten stellen einen Drehencoder dar. Ist alles richtig?
Nein, du schaltest zwischen 0V (Taster auf) und ca. 3V (Taster zu) Jürgen
>Nein, >du schaltest zwischen 0V (Taster auf) und ca. 3V (Taster zu) > >Jürgen Warum das denn? Das ist doch erst dann der Fall, wenn die Last an den Ausgängen auch etwa 1kOhm beträgt. Ein uC hat aber meiner Meinung nach viel größere Eingangswiderstande. Oder übersehe ich etwas?
Oder so: +5V -- Widerstand -- LED -- Taster -- GND Deine Ausgänge greifst Du dann zwischen LED und Taster ab.
Hat nen klitzekleinen Schönheitsfehler: Wenn der Port Pin auf Output steht und am Port Pin eine 1 anliegt und der Taster gedrückt wird, dann machst du einen Kurzen. Damit kann man aber leben. Hab ich auch so gemacht (die Verschaltung, nicht den Kurzen).
... ich hätte hinzuschreiben sollen, dass ich immer 8051 (open-drain Ausgänge) nehme. Dann gibts das Problem nicht.
Ich habe die LEDs rausgenommen ... sind nicht so wichtig. Was bedeutet open drain? Dass der Emitter (I/O-Pin) "in der Luft hängt"? Wenn ich an diesen aber 0V anlege und den Traisistor durchschalte, ist es ja ein Kurzschluss.
Andersrum wird ein Schuh draus. Open-drain ist soviel wie open collector. Die 8051 µC's haben quasi-bidirektionale Ausgänge. Bei L-Pegel schaltet ein Fet nach GND, bei H-Pegel sperrt der Fet und ein Pullup zieht den Pin nach Vcc. Somit kann ich extern einen Pin immer nach GND schalten ohne einen Kurzschluss zu produzieren.
Bitte melde dich an um einen Beitrag zu schreiben. Anmeldung ist kostenlos und dauert nur eine Minute.
Bestehender Account
Schon ein Account bei Google/GoogleMail? Keine Anmeldung erforderlich!
Mit Google-Account einloggen
Mit Google-Account einloggen
Noch kein Account? Hier anmelden.
