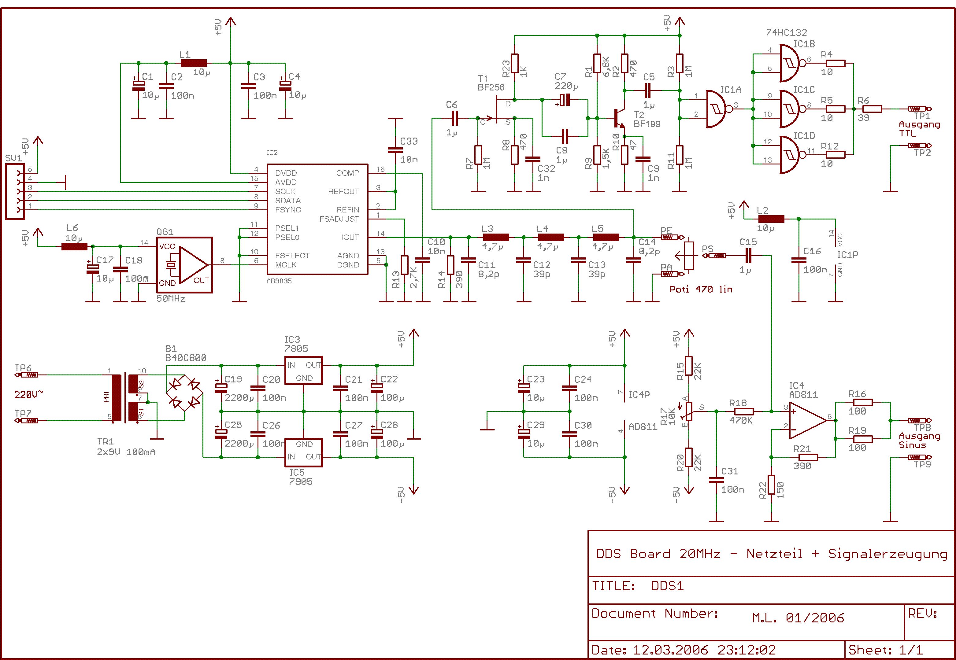
Hallo, ich habe eine Schaltung aufgebaut, in der u.a. ein OPV AD811 verbaut ist. Die spannungsvers. ist eine +/- 5V schaltung. Meine Frage ist, kann ich den -5V zweig weglassen, und den OPV alleine mit +/- 12V Versorgen ? Danke !!!
Ich hab jetzt gerade leider das Datenblatt zu dem besagten OpAmp nicht zur Hand. Aber ich bin mir sicher, dass du darin genaueres erfahren wirst! Und wenn du den sowieso schon mit +12 versorgst, wäre es seltsam, wenn er nur -5 abkann.
Meine Frage ist, ob sich die Spannungen (+5V/+12/-12) in der Schaltung in die quere kommen.........
Es kommt hin um wieder vor, dann man mehrere Spannungen benoetigt. Dabei muss man sich ueberlegen wie die zusammenhaengen. Ob die Eine aus der Anderen generiert wird, was geschieht, wenn Eine vor der Anderen da ist usw.
Du musst dir dann Gedanken um den Teil mit R15, R17 und R20 (eine Art "Offseteinstellung") machen. So wie ich es als Laie sehe, kann mit +-5V eine Gleichpannung auf den + Eingang des Nichtinvertierenden Verstärkers gegeben werden. Durch Verstellen von R17 kann die Gleichspannung zwischen +- 0,9V verstellt werden. Diese Gleichspannung ist mit einer Wechselspannung (oder Takt) über C15 überlagert. Der Verstärker arbeitet mit einem Faktor 3,6 d.h. "hinten" kann ein Offset von +-3,24V eingestellt werden (bei Wechselspannung 0V). Wenn du den -5V Ast weglässt und den R15, R17 und R20 Teil mit +-12V betreibst, kann mit R17 +-2,2V eingestellt werden, d.h. aus dem Verstärker kommen +-7,9V als Offset raus. Vielleicht zu viel für die nachfolgende Schaltung?
Das ganze soll der nachregelung dienen, denn ab ca. 8 Mhz sinkt die ausgangsspannung ab.
Die Konstanz der Peak-to-Peak Ausgangsspannung bei höheren Frequenzen verbessert sich wahrscheinlich durch die höhere Versorgungsspannung und deren Einfluß auf den Gainverlauf, jedenfalls interpretiere ich so Figure 6,29,30 (Gain = f(Frequency, Vs)) aus dem Datenblatt. Ich würde den Umbau riskieren, dabei aber den Spannungsteiler am + Eingang so umbauen, dass der alte +-0,9V Stellbereich erhalten bleibt (also R15 und R20 ~2,8x grösser machen). Ich hätte halt "Schiss" am Ausgang zuviel Spannung rauszugeben.
Bitte melde dich an um einen Beitrag zu schreiben. Anmeldung ist kostenlos und dauert nur eine Minute.
Bestehender Account
Schon ein Account bei Google/GoogleMail? Keine Anmeldung erforderlich!
Mit Google-Account einloggen
Mit Google-Account einloggen
Noch kein Account? Hier anmelden.
