Habe eine Platine zum Steuern von Schrittmotoren hergestellt. Das IC zum Steuern ist aus einem Drucker. Die Platine hängt mit Vcc (Logikspannung) an einem Experimentierboard und Vbb (Leistungsspannung) kommt von einem Labornetzteil. Normalerweise sollte Vbb bei 12V liegen, aber wenn ich die Spannung auf über 7V einstelle, föngt langsam auch Vbb anzusteigen. Ich habe absolut keine Ahnung, woran das liegen könnte. Auch wenn die die Spannungsversorgung des Steuer-ICs trenne auch mit Vbb über 7V gehe, bildet sich am pin des ICs eine Spannung.
Welcher Steuer-IC ist das (Datenblatt?)? Irgendwie sehe ich den Wald voller P$1,P$2,P$3,P$4 nicht. Welche stecken auf welchen?
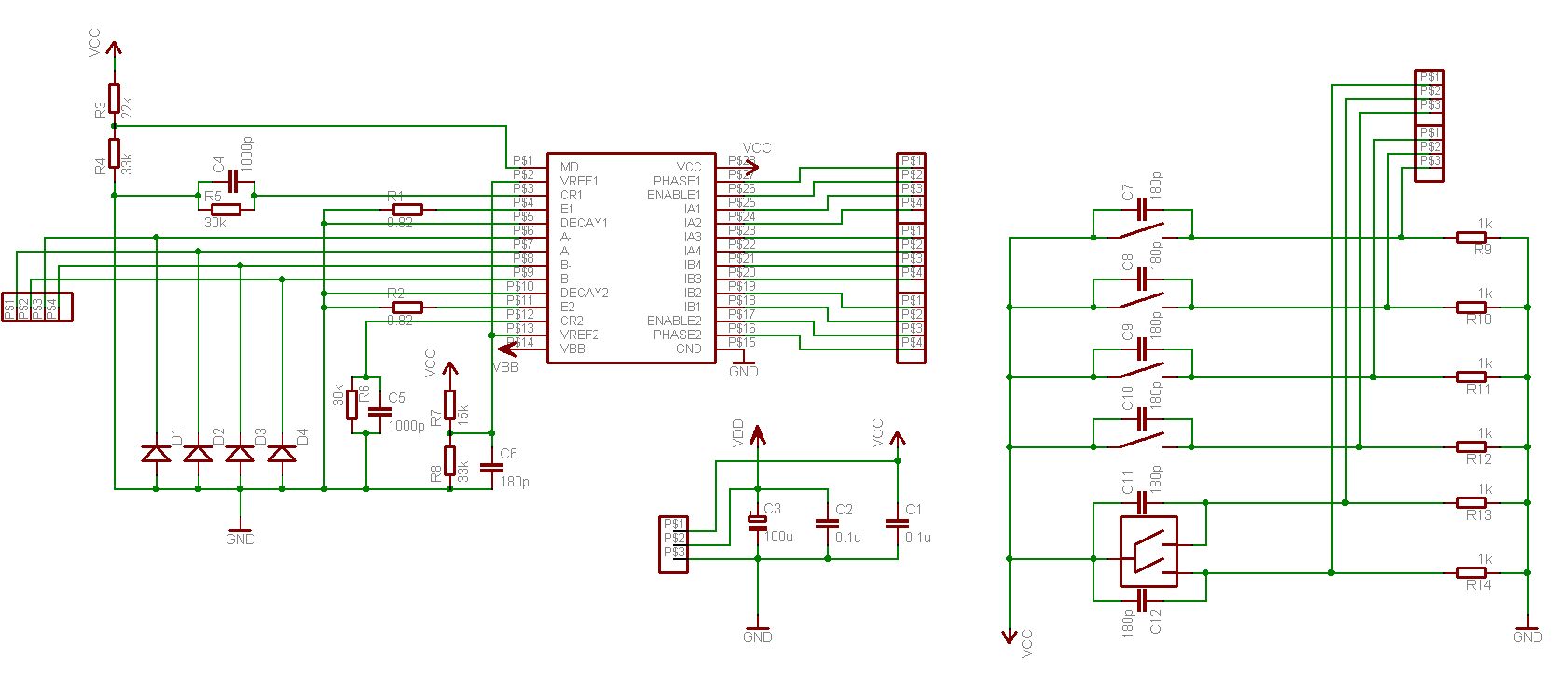
Ich war in Eile ... Datenblatt siehe Anhang. IA1 ... IA4 + IB1 ... IB4 habe ich vorerst auf Vcc gelegt. Es sind logische Eingägne und dienen zur Einstellung des max. Stromes. Phase und Enable sind direkt mit dem uC (8252) verbunden. Die Ansteuerung funktioniert. Ich habe vor einiger Zeit mal einen Versuchsaufbau mit dem IC und einem anderen uC-Board (ATMega8) aufgebaut und alles lief mit Vbb bei 12V. Wenn es damals auch das Problem gegeben hätte, würde es der uC doch nie aushalten, oder?
Maxim wrote: > Normalerweise sollte Vbb bei 12V liegen, aber wenn ich > die Spannung auf über 7V einstelle, föngt langsam auch Vbb anzusteigen. > Wirklich? Oder meinst du, dass vcc steigt, wenn du vbb hochdrehst? Was liegt an vcc an? 5v? Und woher kommt vdd? Das ganze riecht nach Schutzdioden, die Überspannungsimpulse ableiten sollen. Sie sind vom zu schützenden Pin nach vcc geschaltet. Wenn nun dauerhaft ein Spannung angelegt wird, die größer ist als vcc (plus die Flußspannung der Diode, daher bei dir ab 7V), fließt ein Strom durch die Diode, und die externe Spannung übernimmt die Stromversorgung. Das ist auch der Grund, warum man an ICs nie Signale anlegen sollte, bevor sie mit Spannung versorgt sind. Denn sonst könnte es passieren, dass das IC über die Datenleitung versogt wird...
>>Maxim wrote: >> Normalerweise sollte Vbb bei 12V liegen, aber wenn ich >> die Spannung auf über 7V einstelle, föngt langsam auch Vbb anzusteigen. >> > >Wirklich? Oder meinst du, dass vcc steigt, wenn du vbb hochdrehst? >Was liegt an vcc an? 5v? Da hab ich Mist geschrieben. Vcc steigt, wenn Vbb über 7V liegt. Was für eine Diode soll es sein? Z-Diode? Warum lief der Versuchsaufbau früher ohne Probleme? Der ATMega8 müsste bei 10V Vcc doch abrauchen.
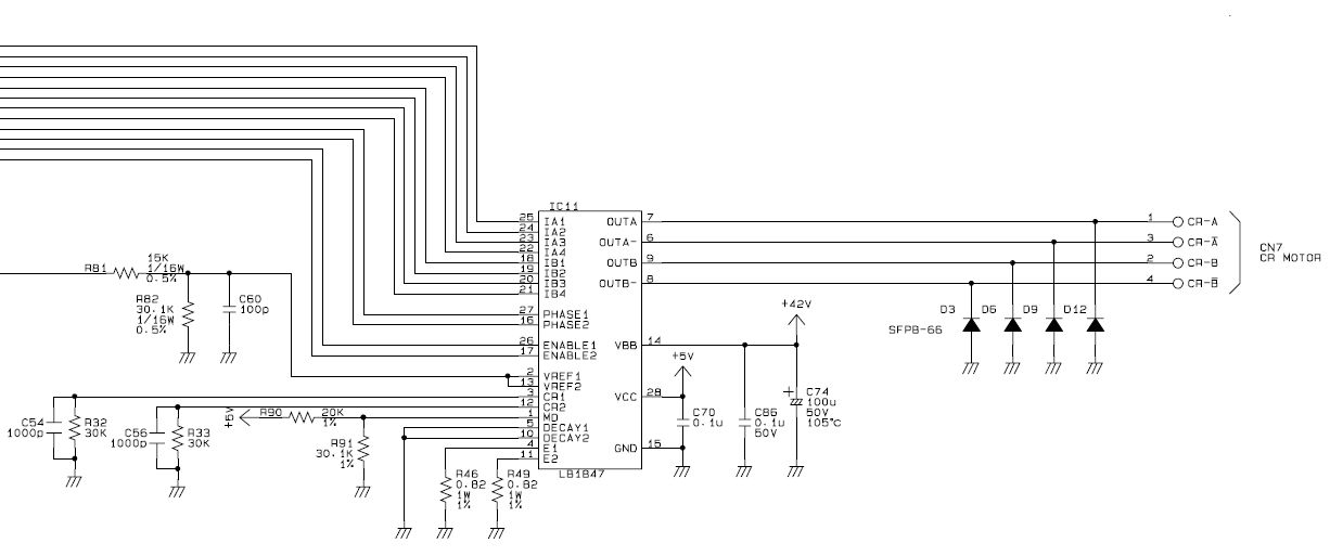
Hier noch der original-Aufbau aus dem Drucker-Servicemanual.
Bei Wikipedai habe ich folgendes gefunden: "Kappdioden sind Dioden parallel zum Eingang von integrierten Schaltungen, die für erlaubte Eingangsspannungen in Sperrichtung gepolt sind. Entgegengesetzte Spannungen, die z. B. durch Reflexionen auf Leitungen auftreten können, werden kurzgeschlossen." Ich muss jetzt also eine Diode zwischen Vcc und GND einlöten, die bei 5,1V leitend wird?
Ich brauche so etwas: http://www.conrad.de/goto.php?artikel=180092 , stimmt's? Kann man im Voraus bestimmen, welcher Strom durch die Diode fließen wird?
Ich komme nicht drauf. Eigentlich ist es laut Datenblatt und der 2. Schaltung von dir (Drucker...) korrekt, dass zwei Spannungen anliegen dürfen. Du schreibst, dass du einige Logikeingänge auf Vcc gelegt hast. Ich würde alle Leitungen überprüfen, ob sie zur richtigen Spannung gehen. Eine Logikleitung an Vbb und Schutzdioden-Effekt, könnte Vcc hochtreiben. Bzw. um sicher zu gehen dass der IC durch das Experiment mit Vcc=0 keinen Watsch weg hat, würde ich auf dem Steckbrett eine der beiden Referenzschaltungen aufbauen und testen. Ohne angeschlossenen µC kannst du Vbb so weit hochdrehen (ohne Gewähr), bis an Vcc kurzzeitig max. 7V (Limit aus dem Datenblatt) anliegen. Wie sieht es mit den anderen Limits aus? Bei allen Logikeingängen HIGH muss der IC am meisten Saft liefern - ist das auch bei Dauerlast noch in der Spezifikation? Wenn es dabei bleibt, dass Vcc durch hohe Vbb angehoben wird, kannst du auch überlegen dem µC und IC getrennte Vcc Versorgungen zu spendieren. Btw. wie machst du eigentlich die Vcc Versorgung - Linearregler, Schaltregler, Labornetzteil, ...?
>Du schreibst, dass du einige Logikeingänge auf Vcc gelegt hast. Ich >würde alle Leitungen überprüfen, ob sie zur richtigen Spannung gehen. >Eine Logikleitung an Vbb und Schutzdioden-Effekt, könnte Vcc >hochtreiben. Ich liebe dich! :-D Mal kurz umlöten und schauen, ob noch alles heil ist.
Ja, nun läuft alles, wie es sollte. Danke, hast mich vor langen Suchaktionen bewahrt. :-)
Bitte melde dich an um einen Beitrag zu schreiben. Anmeldung ist kostenlos und dauert nur eine Minute.
Bestehender Account
Schon ein Account bei Google/GoogleMail? Keine Anmeldung erforderlich!
Mit Google-Account einloggen
Mit Google-Account einloggen
Noch kein Account? Hier anmelden.

