Hallo, bauer mir ein rudimentäres DDS System auf, das mir später einmal zu Prüfzwecken dienen soll. Das ganze soll an ein 50Ohm System angepasst/abgeschlossen sein. Das DDS Signal steht mir normal und komplementär zur Verfügung, so dass ich es erst mit Hilfe eines Übertragers mit Mittelpunktanzahpfung gewinnen kann. Anschließend soll einmal eine Verstärkung ohne Filterung, und einmal mit Filterung erfolgen (umschaltbar über (HF-)Relais). Was ich mich nur Frage: muss da jetzt noch ein 100Ohm (oder gar nur 50Ohm) Widerstand rein, um das System (also die rechte Seite vom Übertrager) anzupassen? Muss gestehen, mit Übertragern habe ich überhaupt noch nichts gemacht... Gruß, Dirk
Was soll denn der Verstärker für Frequenzen veerarbeeiten ? So käufliche DDS können so 20 MHz. Wenn dann auch niedrige Frequenzen erzeugt werden sollen ist der Übertrager wohl ein Problem. Gleiches gilt wenn die Signalform vom Sinus abweicht. Eine Last für den Übertrager würd ich mal vorsehen. Hängt auch vom Kern ab, wie er sich verhält. Gerhard
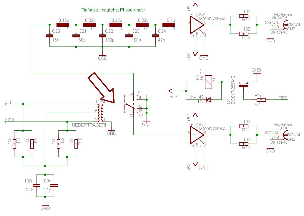
Hallo, die Verstärker (Maxim 4278, http://www.maxim-ic.com/quick_view2.cfm/qv_pk/1113 ) kommen bis 300MHz und bis 150MHz ohne Verluste. Der Tiefpass ist auf 60MHz ausgelegt, hat aber keine allzu hohe Dämpfung (30...40dB), da es mir mehr auf Phasenlinearität ankommt. Das DDS IC (Analog Devices) könnte bis 500MHz. Real nutzen möchte ich aber "nur" ein (möglichst Phasenexaktes) Signal bis 50MHz. Signalform ist immer ein Sinus (kenne auch keine DDS ICs die ein "beschreibbares" ROM haben in das statt der Sinustabelle was anderes geladen werden könnte). Der Doppellochkern selbst hat einen AL Wert von 3500 und wird von mir noch versuchsweise bewickelt werden müssen. Schätze so 50...60cm Kupferlackdraht und 2..4 Windungen. Muss ich halt mal ausprobieren. Was die Last angeht: da bin ich mir halt total unsicher, da ja entweder nur der Verstärker, oder Filter + Verstärker als Last dranhängen. Dirk
Hallo, habe das jetzt mal in PSpice simuliert: mit einem Lastwiderstand am Ausgang des Übertragers ist der Frequenzgang nicht mehr linear. Insofern werde ich einfach mal einen Widerstand vorsehen, den aber nicht bestücken, bzw. evtl. mal ein Poti testweise anlöten. Gruß, Dirk
Hallo Dirk, mir ist nicht recht klar, was du mit phasenlinear meinst ? Möchtest du schnelle phasenmodulierte Signale erzeugen ? Ansonsten sollte die Tiefpassfunktion im Vordergrund stehen. Der Trafo muss mit seiner typ.Impedanz abgeschlossen sein, sonst macht der Frequenzgang, was er will. Wo soll die Ausgangsfrequenz des DDS liegen ? Welche Linearität ist angestrebt ? Welche Nebensignale sind zulässing bzw. was soll die Hauptanwendung sein ? ALso Fragen über Fragen :o))) Gruß Thomas
Hallo, simulier mal mit einem Abschlusswiderstand von 1kOhm. Gruß, Dirk
Hallo, sorry für die späte Antwort. Letztendlich geht es um QAM mittels 2 DDS ICs (=4 von den Schaltungen, deshalb auch Phasenlinear) für Videosignale in einem Testaufbau, also real alles unter 20MHz. Damit die noch sauber zusammenpassen, sollte der Filter halt Phasenlinear sein. Da der AD-Wandler des DDS IC (AD 9958) mit 400MHz arbeiten wird, erwarte ich (zumindest auch lt. Datenblatt von Analog Devices http://www.analog.com/UploadedFiles/Data_Sheets/AD9958.pdf ) keine Störungen durch den DDS Vorgang. Leider wird auch (teilweise) ein Sweep nötig sein, d.h. ich habe keine feste Frequenz, generell aber typisches Videosignal (< 20MHz). Werde mal mit einem veränderlichen R simulieren, bin jetzt erst mal am realen Übertrager dran. Gruß, Dirk
Bitte melde dich an um einen Beitrag zu schreiben. Anmeldung ist kostenlos und dauert nur eine Minute.
Bestehender Account
Schon ein Account bei Google/GoogleMail? Keine Anmeldung erforderlich!
Mit Google-Account einloggen
Mit Google-Account einloggen
Noch kein Account? Hier anmelden.
