Hallo, ich habe ein Problem mit einem Instrumentenverstärker, ich habe einen solchen mit einem Lt1014 aufgebaut(G=200). Jetzt habe ich das Problem, das sobald ich die Masse(Gehäuse) berühre es zu einem Sprung im verstärketen Signal kommt (ca. 30mV). Ich habe die Schaltung nur mit einer positiven Spannung versorgt, könnte das der Grund sein? Weiterhin schwingt das Siganl so um 10mV. Die Auswertung erfolgt über einen Mega16. Hat jemand eine Idee wie ich das lösen kann? Vielen Dank für Eure Hilfe. Timo
hallo, nett wäre eine schaltung deines verstärkers,ansonsten iss raten angesagt!!! gruss
Das Ganze sollte nastuerlich schon so aufgebaut sein, das das nicht passiert. Ein schema alleine genuegt da nicht. Das ist auch eine Sache der Anordnung.
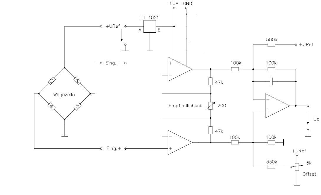
Hallo, danke für die Antworten, ich habe mal die Schaltung dür den Instrumentenverstärker angehängt, vielleicht reicht das. Ich kann auch die komplette Schaltung anhängen, ist jedoch sehr durcheinander. Vielleicht eher die .brd Datei (Eagle)?
Aus eigener Erfahrung kann ich dir sagen, das das ein schwieriges Thema ist. An deiner Stelle, so mal als Tip, baue das Ding mit einem fertigen Instrumentenverstärker-IC auf, z.b. sind die OPA-typen sind da wesentlich einfacher in der Handhabung und sind intern so aufgebaut, wie du gemalt hast und sind ebenfalls vom Verstärkungsfaktor frei einstellbar oder fest eingestellt. Aber damit ist das Thema einfacher zu handlen. Probier z.B. mal die Gleichtaktunterdrückung aus. Beide Eingänge direkt verbinden und dann Spannung draufgeben, mal positiv, mal negativ und am Ausgang messen. Tut sich da was? Ideal wäre, wenn sich nix tut. Für 80db Gleichtaktunterdrückung brauchst du Widerstände, deren Verhältnis aus 100k/100k||500k (Wid. am Minus-Eing. des Ausgangs-OP) und 100k/(100k||330k+Poti) nicht mehr als 0.000133 auseinander liegt. Das ist sehr wenig! Außerdem solltest du überlegen, ob kleinere Widerstandswerte (alles unterhalb 100k) besser wären bzgl. Fremdeinstreuung. Große Widerstandswerte machen die Geschichte störempfindlich. Dann ist da noch das Thema Zuleitung. Diese wird normalerweise abgeschirmt und auf die Abschirmung wird vom Instrumentenverstärker ein Signal gegeben. Geht den so: An den Ausgängen der 2 Eingangs-OPs, also zw. den 47k und 100k Widerständen jeweils ein R von 22k bis 47k zusätzlich dran, beide R an einen weiteren OP am +-Eingang dranbringen. Den Minus-Eingang an den Ausgang des zusätzlichen OPs (nicht inv. verstärker, ß=1) und den Ausgang auf die Abschirmung geben und die Abschirmung nirgends an Gehäusemasse verbinden. Nee, ich mal das jetzt nicht auf, vielleicht mal später. - Hegy
Hallo Hegy, vielen Dank für Deine Antwort. Ich habe eine Schaltung (AD620) gefunden, im Datenblatt sind zwei Schaltungen aufgebaut, meinst Du die wären tauglich für meine Anwendung? Kann ich die beiden angegeben OP(ad 705/ad548) durch lt1014 oder lm324 ersetzten? Worauf müßte ich da achten? Was ist mit negativer Versorgung, der Sensor soll nur auf Druck reagieren, also nur positiver Spannungsabfall. Ist die Störanfälligkeit geringer mit neg. Versorgung? Kann ich die mit einem negativen Festspannungsregler erzeugen, oder muß eine Ladungspumpe her? An den AD Wandler soll noch ein externer Poti ran, benötigt der einen eigenen Shield Driver, oder darf der am gleichen wie der DMS betrieben werden? Tut mir leid, daß ich Dich mit Fragen bombadiere, aber es gibt leider nicht viele Leute, die sich in dieser Materie auskennen. Danke nochmal. Timo
... nun ja, aus moagen mal eben kukken is nix geworden, sitz eben nicht jeden tag vorm pezeh. brauchstes noch oder ist's schon erledigt? Ich vräg lieber vorher, bevor ich mich sinnlos krumm mache.
Ich bin immer noch interessiert. Habe schon versuche mit dem ad620 unternommen sieht bis jetzt ganz gut aus, nur der Shield Driver funzt noch net. Wenn ich den zwischen Rg anlege geht das Ausgangssignal in den Keller. Was ist die einfachste Möglk. eine negative Spannungsversorgung herzustellen? Kennst Du den ad8555, ist der besser als ad620? Wieder viele Fragen! Sorry. Gruß Timo
Habe mal in meiner Datenversammlung nachgekukkt, was ich damals so gemacht habe. Ersma, die Anschlußleitugen zum Meßverstärker waren kurz, nur ein paar cm. Ich wollte damals den Strom über einen Shunt (0,1 Ohm) messen, nur das der Strom im mA Bereich lag bzw. auch mal runter bis 50 µA ging. Dann wollen 5µV verstärkt werden, und dazu brauchte ich einen Verstärker, der exakt mit den Faktor 1000 verstärkt. Dazu habe ich mir mal die programmierbaren Meßverstärker angekukkt, wie PGA204 und PGA104. vorteil von diesen Teilen ist, daß die mit einfacher Versorgung auskommen, also nix mit +Vs und -Vs und GND, sondern nur +Vs und GND und der Shield Driver kann auch relativ simpel aufgebaut werden, kuxdu Anhang. Und noch Vorteil ist, daß du den Verstärkungsfaktor von 1 in 10er Potenzen digital! bis 1000 hochschrauben kannst (PGA204). Der PGA hat Verstärkungsfaktoren im 2er Potenzbereich, also 1, 2, 4, und 8, auch digital einstellbar. Generell kukk dir mal die PGA-Serie an. PGA = Programmable Gain Amplifier. Für den Faktor 200 könntest du Faktor 100 einstellen und nach dem PGA nochmal fest um den Faktor 2 verstärken, evtl. wegen Störungen nochmal einen Tiefpaß reinbringen und, falls die Verstärkung nicht passen sollte, mit dem ATmega automatisch, eben voll digital, den Verstärkungsfaktor des PGA anpassen. Oder ne Feinmessung dranhängen. Der AD620, weswegen wohl die Spannung zusammenbricht, braucht definitiv eine duale Spannungsversorgung. Alternativ, ohne dual Vs sind z.B. AD8220, AD8230, AD8555!!!! (digitally programmable gain (span) and output offset voltage), AD8556, sofern du umbedingt auf AD rumreiten willst. Allerdings kenne ich deine Specs nicht, keine Ahnung
1 | a) wie lang die Leitung von/zur der Wiege-Waage ist |
2 | b) die Höhe der Spannung des Wägemechanismusses ist |
3 | c) wie hoch die Störungen durch die Umgebung sind |
4 | d) wie genau es sein soll |
5 | e) vom Offsetverhalten |
6 | f) vom Temperaturbereich |
Der Vorteil vom AD8556 ist, daß der gegenüber dem AD8555 an den Eingangspins ein EMI-Filter eingebaut hat, könnte ja wichtig sein. An deiner Stelle würde ich mir mal den AD8555 und den AD8556 mal genauer ankukken (PDF durchstudiern) und dann den Typ mal probieren.
Empfehlung: den ersten Verstärker / Wandler direkt neben den DMS anbringen. Evtl. genügt es auch, einen empfindlichen 24bit-AD zu nehmen (z.B. ADS1252 & Co), ohne Verstärker. Es gibt auch den MSC1210 (8051 mit eingebautem 24bit-SigmaDelta und Thermometer, kann gleich die TempKompensation übernehmen). suche auch nach SBAA092B Application Report Wichtig ist das (digitale) Filtern! Wenn Du 50Hz Signal messen willst, wirst Du Probleme mit dem Netzbrumm bekommen.
Hallo, vielen dank für die Antworten. Also ich habe jetzt mit dem AD620 weiter probiert, da ich den nun schon da habe. Der Shielddriver funzt, jedoch kann ich über seine wirksamkeit wenig aussagen, die Funkmaus an meinem PC stört das Signal trotzdem, aber vielleicht wirds besser wenn das Ding im Gehäuse ist. Ich habe den Ad620 wie im Datenblatt angeschlossen(s. post oben), nur das ich nur mit 0-5V Spannungsversorgung benutze. Es geht soweit, ich habe eine Vertärkung von G=500 und das Signal schwankt so +- 500µV also weit unterhalb der AD-Messschwelle(2,56V/1024=2.5mV). Das Kabel ist ca. 1 Meter lang, vom Sensor werden max 5mV ausgegeben, d.h 5µV/N. Ideal wäre eine Auflösung von 1N aber 10N tun es zur Not auch. Das einzige Problem ist, das ich den AGND nicht an meinen Mikrocontroller anschließen kann, da der Mega16 nur ein gemeinsames GND hat. Aber ich habe noch einen ltc1286 eingebaut und ich kann ja agnd auf den ADC2 legen und dann auf Differnez messen. Ich muß jetzt nur noch die Platine fertig stellen und dann hoffen das alles so geht. Den Ad8555 habe ich auch da, jedoch scheue ich mich noch vor dem Programmieraufwand. Vielen Dank für Deine Hilfe, ich melde mich wenn die Platine so weit ist. Gruß Timo
Hallo ich brauche bitte sofort eine schaltung für einen Instrumentenverstärker mit einer 4-leiter schaltung!!!!!!!!!!!!!!111
> Hallo ich brauche bitte sofort eine schaltung für einen > Instrumentenverstärker mit einer 4-leiter schaltung!!!!!!!!!!!!!!111 Und ich brauche sofort einen Lottogewinn. Nun rate mal, wer von uns beiden grössere Chancen hat?
danke für diesen link, aber ich habe schon eine schaltung gefunden die für mich besser passt. Aber nochmals danke an "gast"!
Guten Abend miteinander, ich habe da auch ein recht kompliziertes Problem. Ich messe an ziemlich EMV-Versuchten Gegenden (es wird Strom in Mega-Watt-Bereich erzeugt) und habe das Messsystem soweit, dass ich prinzipiell sehr kleines Rauschen habe, auch während der Stromerzeugung. Nun habe ich über einen längeren Zeitraum trotzdem Offsetsprünge, ohne erkennbaren Grund oder dazu passenden Störeinfluss, wie z.B. schalten eines Schützes oder ähnliches. So ein Offsetsprung kommt über einen längeren Zeitraum z.B. Monate(also kein erkennbares Kriechen) bis der nächste Offsetprung kommt der auch in die entgegengesetzte Richtung gehen kann. Das dynamische Signal (z.B. die Amplituden) ändert sich nicht, also DMS kleben alle noch. Ich arbeite mit einen System: Vollbrücke auf CANNSAS müB1 Modul (imc), dann per CAN-Bus zum Cronos und vom Cronos zum Mess-PC (Abtastrate 200Hz). Die Verbindung Vollbrücke zum Modul ist als Sechsleitertechnik ausgelegt. Die Module werden über ein Galvanisch getrenntes Netzteil mit 24V betrieben. Die Brücken sind mit normalen 4&6 Adrigen geschirmten Kabel verschaltet (sehr lange Strecken, ca. 4m), der Schirm liegt für das ganze System auf einen Potential. Meiner Meinung nach kann ich mir diese Sprünge nur in der Brückenschaltung einfangen, da der Rest CAN-Bus ist. Doch arbeiten Brücken ja mit einer Vergleichsspannung, also ist so ein dauerhafter Offsetsprung durch Einstrahlung doch eher unlogisch,oder? Also die Vermutung: Potentialverschiebung, doch dagegen sprechen die Galvanisch getrennten Netzteile. Hat irgend jemand Erfahrung was solch einen Offsetsprung verursachen kann oder welche Testmessungen ich machen kann? Vielen Dank im Voraus!
Guten Abend! Warum nicht eine kleine Sensor-Messauswertung direkt an den DMS -> Vorverstärkung + U/F-Umsetzer + Optokoppler und dann zu einer weiteren Auswerteeinheit. Hat man schon seit Ewigkeiten (z.B.: in Schiffen bei sehr hohen Potentilverschiebungen bis zu 100 V gemacht). Wär auch nicht so viel Aufwand. mfg
Vorschlag: schließ mal den Verstärkereingang kurz und schau ob das Offsetproblem noch immer auftritt.Wenn nicht, sind DMS bzw. deren Montage zu hinterfragen. Sonst mußt du wohl im Siggnalweg suchen. Grüße
Vielen Dank für die Tipps! Habe beschlossen die Versorgungsspannung mit zu messen, evtl. lassen sich da auch Rückschlüsse ziehen. Das mit den Verstärkereingängen kurzschließen werde ich auch machen. Des weiteren habe ich mir Gedanken gemacht eine USV in Reihe anzuschließen und das Messsystem quasi von Batterie zu betreiben mit der Hoffnung so eine Stärkere Netzdämpfung zu erhalten, hat da jemand Erfahrung ob das was bringt?
Hallo, > Vielen Dank für die Tipps! > Habe beschlossen die Versorgungsspannung mit zu messen, evtl. lassen > sich da auch Rückschlüsse ziehen. Das mit den Verstärkereingängen > kurzschließen werde ich auch machen. > Des weiteren habe ich mir Gedanken gemacht eine USV in Reihe > anzuschließen und das Messsystem quasi von Batterie zu betreiben mit der > Hoffnung so eine Stärkere Netzdämpfung zu erhalten, hat da jemand > Erfahrung ob das was bringt? _Elektrische Checkliste:_ - Verwendest Du auf der Leiterplatte einen Linearregler wie einen 7805 (empfehlenswert, weil er eine saubere Versorgungsspannung erzeugt) - Betreibst Du den Linearregler eingangsseitig und ausgangsseitig mit 100µF (Elko) ||100nF (Keramik). (empfehlenswert, damit er nicht schwingt) - Entstörst Du jede Versorgungsspannung an jedem IC mit 100nF gegen Masse. (solltest Du, damit die Spannung in Ordnung ist) - Vermeidest Du Masseschleifen? - Verdrillst Du die Anschlußleitungen (solltest Du), oder verwendest Du Koaxialkabel (geht auch). - Verwendest Du zur Messung ein ratiometrisches Verfahren, bei dem die Brückenspannung zur Versorgungsspannung ins Verhältnis gesetzt wird (wie beispielsweise im ADS1232 von TI integriert). Gruß, Michael
Bitte melde dich an um einen Beitrag zu schreiben. Anmeldung ist kostenlos und dauert nur eine Minute.
Bestehender Account
Schon ein Account bei Google/GoogleMail? Keine Anmeldung erforderlich!
Mit Google-Account einloggen
Mit Google-Account einloggen
Noch kein Account? Hier anmelden.


