Hallo. Ich will mir einen Logiktester bauen. Kann mir jemand die eleganteste Form sagen, wie ich die Eigenschaft hochohmig feststelle. Ich habe mir überlegt, einen Ausgangspin über einen hohen Widerstand mit einem Eingang zu verbinden. Dann beide Logikpegel nacheinander am Ausgang auszugeben, wenn die am Eingang ankommen, liegt kein anderes Signal an. Vieleicht gibt es aber eine bessere Lösung. Dirk
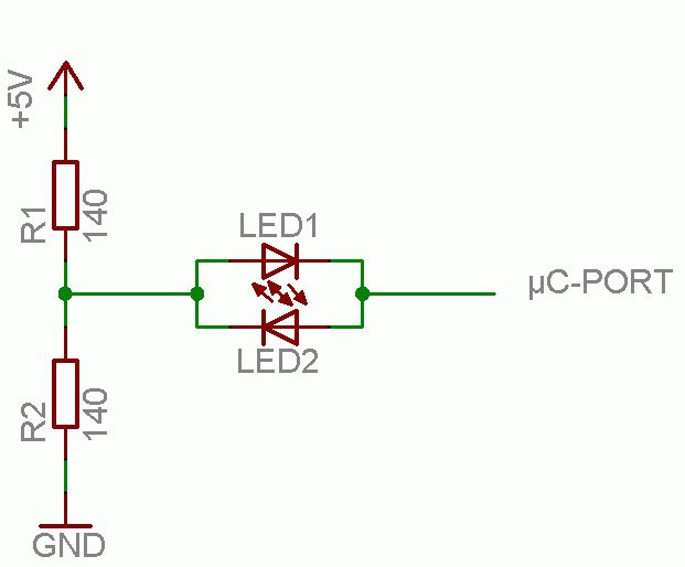
Eine einfache Schaltung für einen Tristate-Logiktester (für TTL-Pegel, also für positive 5V-Logik) findest du im Anhang. Wenn der Eingang hochohmig oder nicht angeschlossen ist, sind beide LEDs dunkel. Bei High oder Low am Eingang leuchtet jeweils eine der LEDs. Sollten beide LEDs gleichzeitig schwach leuchten, hast du eine Wechselspannung am Eingang. Grüße, Andy
Hi. Danke für die Schaltung. Ich habe sie gerade auf dem Steckbrett aufgebaut und sie funktioniert prächtig. Ich mach mir jetzt eine Platine. Ich möchte noch wissen, wie ich die Eigenschaft hochohmig in meinem Controller erkenne. ciao
@ Dirk: Bei einem Mikrocontroller-Eingang geht's nicht mehr mit Hardware allein, da braucht es noch ein Bischen Arbeit seitens des Controllers dazu. Eine Möglichkeit, alle drei Zustände am µC-Eingang zu erkennen, wird in folgender Design-Note bei AVR-Freaks beschrieben: http://www.avrfreaks.net/Tools/ToolFiles/407/DN_044.pdf @ Jörg: Diese Zeichnungen mache ich zuerst mal mit CorelDraw. Die Symbole (Transistor, Widerstand etc.) habe ich mir einmal "per Hand" entworfen und einzeln abgespeichert, dadurch kann man sie dann mit "Datei importieren" wie aus einer Bibliothek in eine Zeichnung einfügen. Wenn man um die einzelnen Symbole einen passenden unsichtbaren Rahmen (Rechteck ohne Umriss und ohne Füllung) legt und alles zusammen als Objekt gruppiert, kann man mit "Ausrichten am Raster" die Anschluss-Stellen (z.B. Beinchen der Transistoren) immer an einem Gitterpunkt halten und so bequem die Verbindungen von Bauteil zu Bauteil als exakt passende Linie ziehen. Von der fertigen Zeichnung wird dann ein Screenshot mit der "Druck"-Taste in die Zwischenablage gestellt und in "Irfan View" (Freeware für privaten Gebrauch) eingefügt. Danach kann man den gewünschten Zeichnungsausschnitt in Irfan View freistellen, sozusagen ausschneiden und als *.gif oder *.bmp abspeichern. Diese Methode über einen Screenshot ist insofern recht praktisch, weil die Zeichnung vor dem Screenshot stufenlos verkleinert oder vergrößert werden kann. Nach dem Screenshot wird das Pixelbild (BMP oder später GIF) dann genau so abgespeichert, wie es am Bildschirm aussieht. Wenn man dagegen die Vektorbilder direkt aus CorelDraw als GIF oder Bitmap exportiert, muß man erst mühsam herumprobieren, bis es zufriedenstellend aussieht. Meine Printplatten entwerfe ich übrigens auch mit CorelDraw. Da gibt's zwar keinen Autorouter, man muß alles per Hand selber zeichnen, ich tu' mir da aber wesentlich leichter als mit Eagle, weil ich schon viele Jahre mit CorelDraw arbeite. Die Anfertigung von großen Stückzahlen fällt bei mir als Privatanwender sowieso weg, also brauche ich auch keinen Export von CNC-Bohrdaten. Alle anderen grafischen Funktionen kann man mit CorelDraw wesentlich besser und eleganter lösen (meine persönliche Meinung). Grüße, Andy
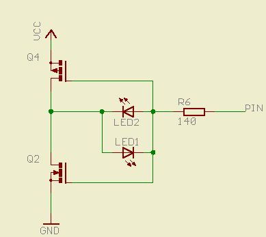
Mein Vorschlag zum Thema mit 'ner Zweifarben-LED oder zwei einzelnen LED antiparallel geschaltet an einem Port. Portpin tristate: beide aus ansonsten die eine oder die andere an
oder so, hat den Vorteil das im Gegensatz zu Birger*s Lösung kein unnötiger Strom über die 2 Widerstände fließen kann. Gruß Hagen
Ich weiß, ich verbrauche mit meiner Lösung unnötig Yellow-Strom. Aber sie ist billig und schnell aufgebaut, nur irgendwie hab ich doch wohl damit den Ursprung des Themas nicht so ganz getroffen.
Ja das habe ich im nachhinein auch gesehen, Wir haben uns im Thread geirrt. Im anderen Thread geht es darum über einen Pin des AVRs eine Duo-LED anzusteuern, da wären wir richtig gewesen ;) Gruß Hagen
Idee: Du hälst den Eingang am AVR mit einem hochohmigen Spannungsteiler auf vielleicht 1-1.5 Volt, was ja weder Low noch High ist. Der AVR liest den Pin per AD-Wandler ein. Ist der Wert bis 0.8 V, ist es Low, ist der Wert 1-1.5 Volt, ist es "Offen" und darüber dann High.
Bitte melde dich an um einen Beitrag zu schreiben. Anmeldung ist kostenlos und dauert nur eine Minute.
Bestehender Account
Schon ein Account bei Google/GoogleMail? Keine Anmeldung erforderlich!
Mit Google-Account einloggen
Mit Google-Account einloggen
Noch kein Account? Hier anmelden.


