Hallo, gibt es eine Standardbelegung der 6-poligen einreigigen Stiftleiste für den Programmierstecker bei AVRs oder macht das jeder auf seiner Platine wie es am besten passt ? Viele Grüße, snoopy
snoopy wrote: > gibt es eine Standardbelegung der 6-poligen einreigigen Stiftleiste für > den Programmierstecker bei AVRs oder macht das jeder auf seiner Platine > wie es am besten passt ? es gibt eine festgelegte Belegung für den zweireihigen 6-poligen Stecker. Für den einreihigen wird man sinnvollerweise einfach die Pins genauso verwenden wie es dem zweireihigen entspricht, aber mir ist nicht bekannt dass es da eine Standardbelegung gäbe.
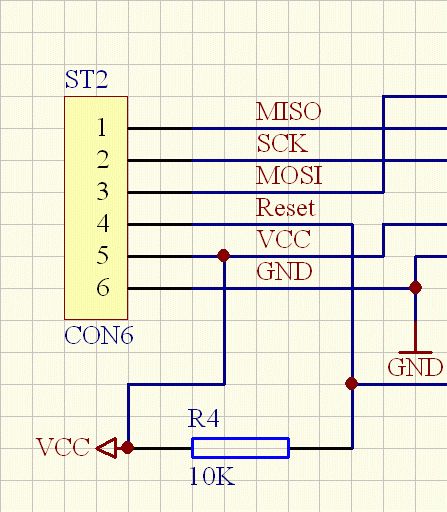
...doch :-) Ich habe da einen "Hausstandard" für sowas: siehe Bild (allerdings im 1,27mm Raster)
Bei mir ist es: Vcc MOSI MISO SCK Reset GND Das sind die Pins der Reihe nach wie sie bei einem mega8515 vorkommen. Da aber wirklich jeder seine eigene Belegung macht, such dir einfach was aus, was dir gefällt.
ich habe nur 5 stecker :) MOSI MISO SCK Reset GND
Ich lege die Reihenfolge passend zum Typ fest, beim Mega16 liegen sie in einer Reihe (siehe Datenblatt), dann kann ich einfach eine Steckleist an der Prozessorfassung nehmen ...
Ich verwende gern eine 7 poligen Stecker und lasse in der Reihe vor dem letzten Pin (+ 5V) einen Leerplatz. Dann ist die Gefahr geringer, falsch herum anzuschließen. Ansonsten nehme ich die Reihenfolge ,die durch das IC bedingt ist, erspart vias oder Brücken auf dem Druckstock.
Mein Standard ist auch 5-polig: 1. MISO 2. SCK 3. MOSI 4. RESET 5. GND Vtarget nehme ich nicht mit ´rüber, ist sicherer ;-). Verpolen hat noch nie geschadet, mit STK500, AVR-ISP und AVR-Dragon gab´s noch keine Probleme.
Eine mechanisch gute Lösung für den Stecker ergibt sich, wenn man in Sandwichtechnik zwei Epoxyplatten mit Heißkleber drüberklebt (siehe Anhang ) Peter
Also ich benutze einfach die gleiche Belegung wie am AVR-ISP und Dragon. Entweder als MikroMatch-6 oder in letzter Zeit eher als 1,27 mm einreihig. Und mit 0,6 mm Durchkontaktierungen muss ich nichtmal eine Buchse bestücken, nur kurz zum Flashen halten die Stiftleisten auch so ganz gut. Sich nach dem Controller zu richten würde ja bedeuten immer wieder neue Adapter bauen zu müssen, da mache ich das Routing auf der Platine lieber ein klein wenig komplizierter.
Bei einreihig, sechspolig benutze ich die Reihenfolge, die sich automatisch aus dem Pinout der DIL-40-AVRs (mit ADC) ergibt. ...
Oh, bei mir ist es 1 GND 2 VCC 3 RESET 4 MISO 5 SCK 6 MOSI alles andere macht keinen Sinn ;-) Ich schreib das aber nur, um unauffällig eine Frage unterzubringen: An welchen Pins sind eigentlich Pullups notwendig, damit der Prozessor sicher(!) in die normale Betriebsart übergeht? Ich ziehe RESET und SCK über 100k nach VCC. Mindestens RESET hat aber eigentlich einen eingebauten Pullup, aber es ist nicht klar ersichtlich, ab wann dieser Pullup aktiv ist. Normale I/O-Pullups sind ja ab Reset erst mal aus.
hier mal die Belegung vom AVRISP, beim Dragon ist der 6 polige Anschluß identisch.
Thomas O. wrote: > hier mal die Belegung vom AVRISP, beim Dragon ist der 6 polige Anschluß > identisch. Prima, Thomas... Es ging aber um den EINREIHIGEN Anschluss, nicht um den zweireihigen. ...
Hannes Lux wrote: > Thomas O. wrote: >> hier mal die Belegung vom AVRISP, beim Dragon ist der 6 polige Anschluß >> identisch. > > Prima, Thomas... > > Es ging aber um den EINREIHIGEN Anschluss, nicht um den zweireihigen. > > ... Thomas' Belegung findet man auch in der Wiki: http://www.mikrocontroller.net/articles/AVR_ISP#Pinbelegung
Genau, da die Atmel-Tools alle sechs-polig 2-reihig auf 2,54 mm Raster so belegt haben: 1 MISO 2 VCC 3 SCK 4 MOSI 5 RESET 6 GND Benutze ich genau diese Reihenfolge 1-reihig mit 1,27 mm Raster. Pfosten-Stecker 2x3 2,54, Flachkabel, Stiftleiste 1x6 1,27 Nichts gedreht und fertig. Kann man ja vielleicht besser machen, hat Atmel aber eben nicht anders gemacht...
Achso es gibt hier einfach um das Zielsystem, ich würde Vorschlagen beim 2reihigen Standart zu bleiben. Ich habe mir fürs Steckbrett einige einreihige Adapter, für die Typen gemacht, die ich nutze. Im Bild z.b. für den AT90S8535 und ATMega16, da man auf den Steckbrett ja nur einreihig arbeiten kann, auf den Platinen nutze ich allerdings gleich den 2x5 Standart um ohne Adapter auszukommen. Vergießen kann man das ganze auch gut einfach nen Streifen Tesafilm drum und mit 2 Komponenntenkleber oder Gießmaße reinlaufen lassen. Aber mit Wannenstecker und Pfostenbüchse macht das doch eh den besseren Eindruck auf dem Board. Im STK500 und im AVRISP gibts ja beides 2x3 und 2x5, im Dragon ist ja nur noch 2x3 vorhanden. Wenns also überall passen soll dann eher 2x3 nehmen.
Thomas O. wrote: > Achso es gibt hier einfach um das Zielsystem, ich würde Vorschlagen beim > 2reihigen Standart zu bleiben. Nenne mir einen vernünftigen Grund, warum ich jede AVR-Platine mit einem zweireihigen ISP-Anschluss ausstatten sollte. Bei den Mega16-Pinkompatiblen liegen alle 6 benötigten Pins direkt nebeneinander, da nehme ich meist einen 6er Streifen Buchsenleiste und habe ein Adapter mit Stiftleiste 2x3 und 6 dünnen Stiften in einer Reihe. Für alle anderen DIL-AVRs habe ich Aufsteckadapter, die ich von oben auf den AVR aufstecke. Da brauchen die Platinen überhaupt keinen ISP-Anschluss. Ein Beispiel für 8- und 28-polige AVRs ist im Anhang. ...
Kann dir schon ein paar Gründe nennen, aber das soll jeder machen wie er selber mag. Wenn die Pins am AVR schon neben einander liegen ist das natürlich ne feine Sache davon bin ich aber vorhin noch nicht ausgegangen da es bei den kleinen Typen meist nicht so ist. Mir persönlich gefällt ein Wannenstecker und Pfostenbüchse am besten so das man einfach mit jedem Programmer von Atmel draufkommt.
Eine extreme wichtige Eigenschaft, die ich an einem ISP Stecker haben will, ist, dass bei Verpolung nichts kaputtgeht. Selbstredend verwende ich daher den 3x2 von Atmel nicht. Bisher hab ich einen 5x2 verwendet, und gehe nun zu einem 7x1 ueber. Mein neuer 7x1 schauf so aus : MOSI nc MISO GND SCK Vcc Reset Er ist verdrehsicher.
Man kan nauch einen Pin abbrechen und in die Pfostenbüchse(bzw. Stecker) reinmachen als Verpolschutz sieht man auf meinem Bild wenn man genau hinschaut das in der Mitte nur noch ein Stift ist.
Bitte melde dich an um einen Beitrag zu schreiben. Anmeldung ist kostenlos und dauert nur eine Minute.
Bestehender Account
Schon ein Account bei Google/GoogleMail? Keine Anmeldung erforderlich!
Mit Google-Account einloggen
Mit Google-Account einloggen
Noch kein Account? Hier anmelden.




