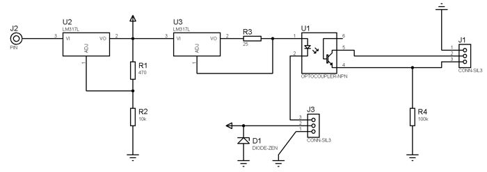
Hallo Forum, schon den ganzen Tag sitze ich hier und verzweifel. Dabei bin ich sicher, dass die Antwort ganz einfach ist - ich bin nur zu blöde. Also: ich möchte einen LM317 so dimensionieren, dass am Ausgang eine Spannung von knapp unter 30V steht. Nach Datenblatt komme ich dabei auf R1 = 470 Ohm, R2 = 12k Ohm --> Vout = 27,8V. Das ganze habe ich als SMD verbaut. Nun tut die Schaltung aber nicht, was sie soll. Ich kann am Ausgang des LM317 eine Spannung von nur 3,7V messen. Ich habe die LM317 ausgetauscht, die Widerstände auch. Ich habe auch testweise andere Widerstandswerte eingebaut und bekomme immer diese 3,7V. Hat irgendwer eine Ahnung, wo das herkommt? Danke und Gruß, Munir PS: eine kurze Beschreibung der Grafik im Anhang: U2 stabilisiert über R1 und R2 die Spannung auf 30V. U3 begrenzt den Strom auf 50mA für den Optokoppler U1.
Moin moin, vielleicht nen ordentliches Multimeter kaufen? R1 ist für 30 Volt aber verdächtig klein und R2 verdächtig gross dafür. Ich würd die kleien Kerlchen mal die Plätze tauschen lassen. Und wech...
Munir Husseini wrote: > Nun tut die Schaltung aber nicht, was sie soll. Ich kann am Ausgang des > LM317 eine Spannung von nur 3,7V messen. Dann miß doch mal am Eingang. > R1 und R2 die Spannung auf 30V. U3 begrenzt den Strom auf 50mA für den > Optokoppler U1. Hui, das ist aber heftig, 5mA finde ich besser. Peter
na wenn da mal nicht die 100nF fehlen! die kiste schwingt sich wohl tot würde ich mal behaupten ! also wie es im datasheet steht die kondenstatoren rein !
Moin moin, mancher Optokoppler ist mit 500u auch schon glücklich. Und wech...
Munir Husseini wrote: > Also: ich möchte einen LM317 so dimensionieren, dass am Ausgang eine > Spannung von knapp unter 30V steht. Nach Datenblatt komme ich dabei auf > R1 = 470 Ohm, R2 = 12k Ohm --> Vout = 27,8V. Das ganze habe ich als SMD > verbaut. > > Nun tut die Schaltung aber nicht, was sie soll. Ich kann am Ausgang des > LM317 eine Spannung von nur 3,7V messen. Ich habe die LM317 > ausgetauscht, die Widerstände auch. Ich habe auch testweise andere > Widerstandswerte eingebaut und bekomme immer diese 3,7V. > Hallo Munir Im meinem Datenblatt des LM317 steht direkt drin das R1 nicht grösser als 240 Ohm werden sollte... (sonst könnte es evtl. schwingen) Mit deiner Kombination 240R und 12k kommst Du übrigens auf 33,2V Wie gross ist denn die Eingangspannung von dem ersten LM317 ? Du hast die kleinen 100nF Kondensatoren von in nach GND und von out nach GND vergessen... Ich glaube das dein Aufbau am schwingen ist. Wenn der erste LM317 schön warm wird ohne das Du Strom verbrauchst ist es so. Grüße Björn
Moin moin, grad nochmal geguckt. Die Widerstände R1 und R2 sind nach Datenblatt doch richtig rum. Sorry... Und wech...
> Im meinem Datenblatt des LM317 steht direkt drin das R1 nicht grösser > als 240 > Ohm werden sollte... (sonst könnte es evtl. schwingen) In meinem Datenblatt steht, dass ich eine Mindestlast von 5mA brauche. 1,25V / 5mA = 250 Ohm... > Mit deiner Kombination 240R und 12k kommst Du übrigens auf 33,2V Da habe ich mich wohl vertippt. Ich meinte 10k. > > Wie gross ist denn die Eingangspannung von dem ersten LM317 ? Etwa 37V. > > Du hast die kleinen 100nF Kondensatoren von in nach GND und von out nach > GND vergessen... > > Ich glaube das dein Aufbau am schwingen ist. Wenn der erste LM317 schön > warm wird ohne das Du Strom verbrauchst ist es so. > Wenn ich den LM317 berühre, fühlt er sich nach Raumtemperatur an. Aber ich werde wohl mal ein paar Kondensatoren reinbauen.
Björn Wieck wrote: > Du hast die kleinen 100nF Kondensatoren von in nach GND und von out nach > GND vergessen... > > Ich glaube das dein Aufbau am schwingen ist. Wenn der erste LM317 schön > warm wird ohne das Du Strom verbrauchst ist es so. > > Grüße > Björn Hallo Björn, ich habe nochmal nachgeschaut und der LM317 wird doch recht warm. Im Datenblat steht was von 0.1uF und 1uF. Leider hat der Einbau dieser keine Verbesserung gebracht. Viele Grüße, Munir
Hallo Björn, wenn es nicht so spät wäre, hätte ich auch lesen können ;-) Ich habe statt 100nF 10nF eingebat, deshalb hat's nichts gebracht. Mit den 100nF geht's super. Viele Dank, Munir
Hallo, erfahrungsgemäß funktionieren einige LM317 mit R1 größer 400 Ohm nicht mehr richtig.... Gruß Reutron
Munir Husseini wrote: > Hallo Björn, > > wenn es nicht so spät wäre, hätte ich auch lesen können ;-) Ich habe > statt 100nF 10nF eingebat, deshalb hat's nichts gebracht. Mit den 100nF > geht's super. > > Viele Dank, > Munir Hallo Munir, Ansonsten würde ich es so machen: __ In>33V | | Out 30,0V ---------------------o----|317 |----o-----o--------------- | |____| | | | | | | | | .-. | | | | | | | | 220R | | | | | '-' | | | | | | o--o----' | | | | | | | | | | .-..-. | | 5k1| || |680k |+ --- | || | === 100nF --- '-''-' /-\ 1µF | | | | | | | | o--------------------o------o--o----------o--------------o (created by AACircuit v1.28.6 beta 04/19/05 www.tech-chat.de) Grüße Björn
Hallo Björn, Ja, das habe ich mir heute auch schon überlegt und wollte gerade damit anfangen. 1000 Dank! Ich habe aber noch folgende Frage: muss das am Ausgang ein Elko sein? Viele Grüße, MUnir
Munir Husseini wrote: > Hallo Björn, > > muss das am > Ausgang ein Elko sein? Nö, muss nicht. Kann auch ein KerKo oder FolienKo sein. Ein Elko wird aber kleiner und billiger sein. Grüße Björn Nachtrag: Denk daran den 100nF so dicht wie möglich an den Regler anzuschließen.
Bitte melde dich an um einen Beitrag zu schreiben. Anmeldung ist kostenlos und dauert nur eine Minute.
Bestehender Account
Schon ein Account bei Google/GoogleMail? Keine Anmeldung erforderlich!
Mit Google-Account einloggen
Mit Google-Account einloggen
Noch kein Account? Hier anmelden.
