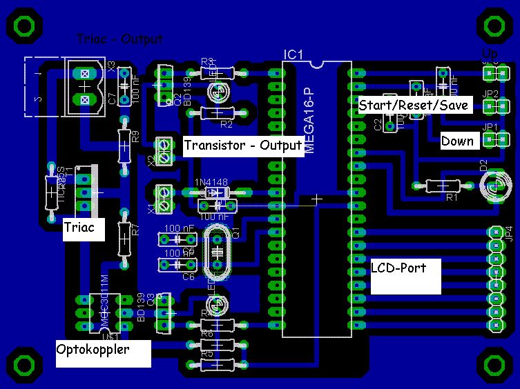
Hallo, Ich wollte einmal fragen, was ihr zu dieser Schaltung sagt, bzw. zu dem Layout. Es stellt einen Belichtungstimer da. Zur Funktion: Taste up: Hiermit lässt sich die Zeit einstellen. Also die Sekunden hochzählen. Taste down: Hiermit lässt sich die Zeit einstellen. Also die Sekunden herunterzählen. Save: Die eingestellte Zeit lässt sich im RAM ablegen. Start: Der Counter wird gestartet. Reset: Stopt den Counter. Nach ablauf der Zeit schlatet der Transistor durch. Es kommt ein BD 137 zum Einsatz. Der soll eine Last von etwa 5 Watt schalten. Der Triac Ausgang ist dazu gedacht, dass ich eventuell das Programm so erweitern kann, dass ich Wechselstrom schalten kann. Sind die Abstände dazu im Layout ok? Verbesserungsvorschläge gern.
Was soll ich zu diesem Layout sagen? Es versteht mich ja doch nicht. Zu dir, ja sehr schön gemacht.
Hallo, Du hast nichts zu den zu schaltenden Spannungen gesagt, die sich auf dem Board tummeln sollen. Für 12V sicher kein Problem, für 230V zu kleine Abstände, ungünstige Leiterführung unter dem Optokoppler. Ohne Schaltplan war es mir aber zu mühselig, den Lastkreis zusammenzusuchen. Gruß aus Berlin Michael
Also mit dem Transistor möchte ich 5 V/ 0,9A Gleichspannung schalten. Mit dem Triac möchte ich 230V/50Hz/1A Schalten. Einen Heizstab.
Die Leitung für R7 sollte nicht unter dem MOC durchlaufen. Dadurch wird die Trennung von Niedervolt zu 230V Leitungen verringert. Die Massefläche sollte auf keinen Fall so dicht an der 230V Seite liegen. Die 230V Leitungen sollten gar nicht von einer Massefläche umflossen werden. Als Daumenregel sollten alle 230V Leitungen mindestens so weit von der Niedervoltseite entfernt sein wie der Pinabstand von Pin1 zu Pin6 vom MOC. Die Pads vom MOC würde ich um die Isolation noch weiter zu erhöhen rund machen.
@ holger: woher kann man solches Wissen beziehen? Bekommt man sowas im Studium vermittelt (Elektronik)?
Sieht gut aus,einen Belichtungsdoppeltimer habe ich auch ,irgendwann einmal gemacht,allerdings nur mit einem 8 " Beiner ",mfg F.Hartz
@ Timo Noch nicht ganz. Links fliesst immer noch Masse um die 230V Leitungen. Zieh das Masspolygon mal nach rechts auf die Niedervoltseite. @ Koko Lores Im Studium lernt man das nicht. Das kommt aus der Praxis. Da gibt es Normen die so was vorschreiben. Zur Not hilft auch der gesunde Menschenverstand ;) Stell dir einfach eine Platine vor die in einem Raucherhaus wohnt. Nikotinbelag und ein bisschen Luftfeuchtigkeit können schon leitfähig sein. Oder schraub mal ein PC-Netzteil auf. Da kann man sich was abschauen.
F.H. wrote:
> http://www.ees-hartz.de/Timer
kannst ja mal eine Leseprobe deines Quellcodes online stellen...
Da geht irgentwie eine 1N4148 von den 12Volt auf den Mega16. Muss das so? Du kannst mit dem BD137 keine 900mA direkt schalten, fürchte ich fast. Es könnte sein, dass Du noch einen Transistor davor schalten musst. xlr.
Aso, dachte dass ich da einfach nen Leistungstransistor nehmen kann, der 0,9 A schalten kann. Haben nur mal den BD137 geroutet. Dachte, dass is ein Leistungstransistor. Habe mich damit noch nicht beschäftigt. Ging mir hier eher um die Abstände am Triac.
Hi, prinzipell kann der BD137 schon 0,9A schalten (max. sogar 1,5A). Nur braucht der dazu auch einen entsprechend hohen Basisstrom! Und den kann Dein µC nicht direkt liefern. Deshalb wirst Du Axels Rat befolgen müssen und einen zweiten Transistor hinzufügen dürfen. Oder einen anderen Transistor verwenden, z.B. einen Darlington oder einen FET. CU
Hi, Klingt gut. Danke. Ich habe nun also einen zweiten Transisitor vorgeschaltet. Die Schaltung soll wie folgt funktionieren: Liegt an Port B Pin 0 ein "High-Pegel" an, so schaltet der Transistor Q3 BC548 durch. Die E - C - Strecke wird leitend. Dadruch fließt ein Strom. Dieser Strom wird vom Widerstand R3 bestimmt. Dieser ist gleich dem Vorwiderstand zum BD137. Dieser kann somit auch durchschalten. Die Led leuchtet. An der Klemme 1 und 2 werden 0,9 A geschaltet. Stimmt alles so?
@Timo, bei einem PNP würde ich Dir ja halbwegs Recht geben. ABER der BD 137 ist ein NPN !!! Da wirst Du wohl ne Darlington Schaltung machen müssen.
Als Trennung zwischen 5V und 220V benutze ich ein Solid-State-Relais, unter diesem ist die Platine zwischen dem Nieder- und dem Hochspannungsteil geschlitzt (ausgefräst), um Überschläge bei erhöhter Luftfeuchte un Schmutz (Staub) zu vermeiden.
Der Platz für den C7 (RC Snubber) ist etwas klein: da soll man die Kondensatoren 'X2 Klasse' nehmen und die habe ich nur im RM 15mm gesehen (habe aber auch nur bei Reichelt gesucht). Genauso der R, der muß für die hohen Spannungen geeignet sein und sollte auch min. 1W belastbar sein (korrigiert mich wenns falsch ist). Für die Bedienung habe ich an meinem Timer einen einzigen Drehencoder benutzt, das ist dann weniger mech. Arbeit: kurz (< 0,5 s) drücken: gesp. Zeit wiederholen etwas länger (>0,5 .. 3s): Start (oder Stopp wenn gestartet) lange (>3s): Zeit speichern drehen: Sek. einstellen drücken+drehen: Minuten einstellen (praktisch wenn auch längere Zeiten gebraucht werden, beim UV Belichter z.B. zum Aushärten von Lötstopplaminat)
@ JojoS: Welchen Drehencoder hast du denn verwendet? Hatte auch mal den mechanischen vom 'C' eingeplant, hat aber nach kurzer Zeit im Protozyp schon den Geist aufgegeben :( Der optische vom Reichelt scheint gut zu sein, ist aber teuer!
ich habe einen optischen von Grayhill benutzt, das war ein Sonderposten bei Neuhold-Elektronik. Den gibts da aber leider nicht mehr, habe wohl selber zuviel Werbung dafür gemacht... Andere Bezugsquellen sind noch Conrad, Segor, Pollin. Die mech. verlangen wohl etwas mehr Aufwand wg. Entprellung, siehe auch die Codesammlung hier.
Danke, werde mich mal umsehen! Die Mechanischen waren anfangs OK, aber nach kurzer Zeit so ausgeleiert, dass keine Rasten und kein Druckpunkt mehr zu spüren war :(
ich würde die interne Taktquelle benutzen dann kannste auf den Quartz und das drumherum verzichtender, der Keramik-Kondensaor zwischen VCC und GND sollte möglichst nah am µC sein du hast ihn ja ziemlich weit weg gesetzt. Evtl. würde ich auch eine kleine Spule davorsetzen wie es in der Beispielentstörung für den ADC im Datenblatt ist. Schaltest du mit dem BD139 den Optokoppler? Würde da lieber einen Optokoppler nehmen bei dem die Diode nicht so viel Saft braucht dann kannste ihn direkt vom Portpin treiben. Wenn ja ein Transistor dann lieber die kleinere Bauform nehmen z.B. einen BC548C. Wozu hast du die Diode in der Versorgungspannung? Je nach Typ kann die die Versorgungsspannung um bis zu 0,7V verringern wenn dann noch kleine Einbrüche beim Schalten vorkommen resettet dein AVR ständig. Ansonsten würde ich FETs statt bipolarer Transistoren einsetzen die kannste leichter ansteuern(weniger Strom nötig).
JojoS wrote: > Genauso der R, der muß für > die hohen Spannungen geeignet sein und sollte auch min. 1W belastbar > sein (korrigiert mich wenns falsch ist). Hi, Welchen R meinst du denn? Sicher den am Triac, oder?
Bitte melde dich an um einen Beitrag zu schreiben. Anmeldung ist kostenlos und dauert nur eine Minute.
Bestehender Account
Schon ein Account bei Google/GoogleMail? Keine Anmeldung erforderlich!
Mit Google-Account einloggen
Mit Google-Account einloggen
Noch kein Account? Hier anmelden.


