Hallo Ich habe jetzt überall im Forum gesucht,aber nichts gefunden. (Gibts eigentlich eine FAQ?). Naja mein Problem: Ich habe die Schaltung aus dem Toturial mit Spannungsregler und AVR-Schaltung nachgebaut. Der Spannungsregeler liefert wie gewünscht 5V. Die Schaltung am AVR habe ich mehrfach überprüft und keinen Fehler gefunden. Wenn ich die Schaltung an den Paralellport anschließe, läuft aber der 7805 heiß. Ich habe mal die Spannung zw. Vcc und GND an der Stiftleiste(Verbindung zw. AVR-Schaltung und ISP-Programmer) ohne angeschlossenen Spannungsregler gemssen, dort lagen dann ca. 0,95V an. Ich habe mal von einem ähnlichen Problem gelesen,es aber nicht mehr gefunden. Kann es sein,dass das heiß werden an der Spannungsdifferenz zw. der Spannung vom SPannungsregler und vom Paralellport liegt? yaap erkennt übrigens den Microcontroller nicht. Gruß MIchael
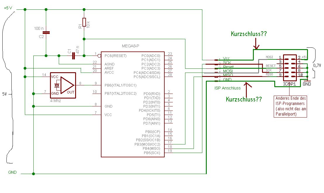
Fehler in deiner Schaltung. Du schliesst den 7805 kurz. Wo ?
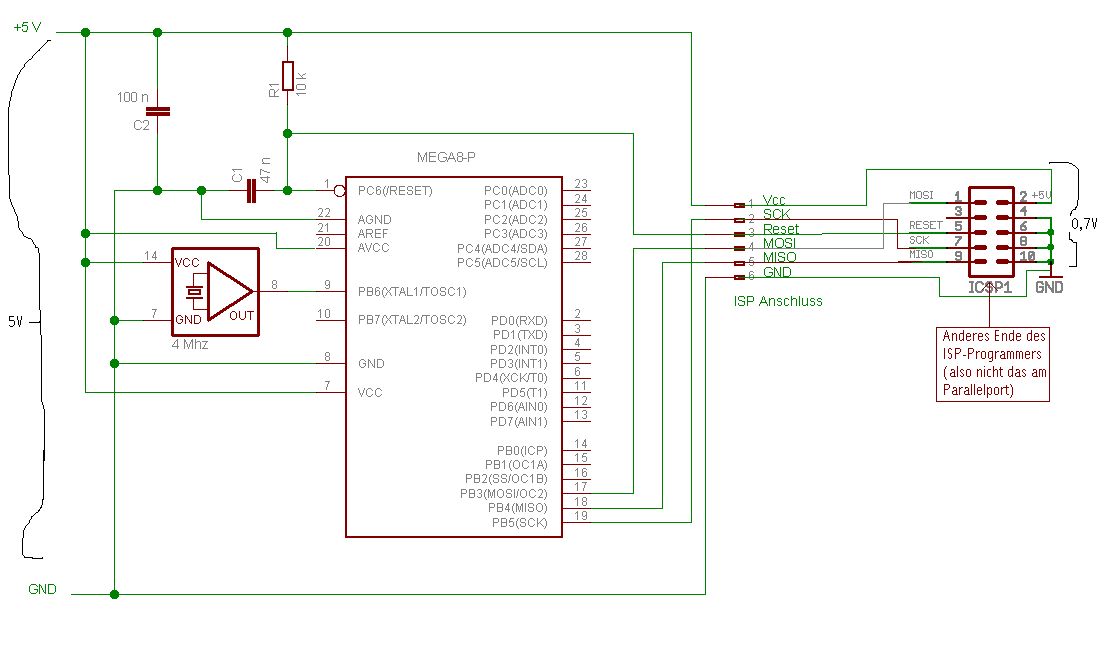
Hi Im Anhang habe ich mal veranschaulicht,was ich will. Ich habe nämlich den Verdacht,dass der Kurzschluss zwischen GND des ISP-Anschlusses und GND der linken Schaltung eine große Potentialdifferenz liegt und bei Vcc das gleiche und diese aber direkt verbunden sind,also dass dort der Kurzschluss stattfindet. Aber eig. muss ich es nach dem Toturial doch so machen? Gruß
Wie kann ich nen Dateianhang einfügen. Klappt irgendwie nit.
Komisch jetzt gings Entschuldigung für das Chaos. Also nochmal von vorne: Im Anhang habe ich mal veranschaulicht,was ich will. Ich habe nämlich den Verdacht,dass der Kurzschluss zwischen GND des ISP-Anschlusses und GND der linken Schaltung eine große Potentialdifferenz liegt und bei Vcc das gleiche und diese aber direkt verbunden sind,also dass dort der Kurzschluss stattfindet. Aber eig. muss ich es nach dem Toturial doch so machen? Gruß
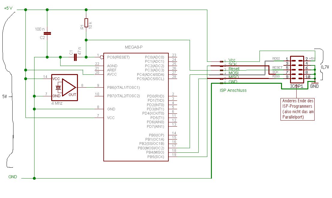
Man darf glaube ich nicht auf Vorschau klicken, dann fliegt der Anhang wieder raus... Wenn Du die Schaltung so wie abgebildet betreibst (ohne was an der ISP-Schnittstelle) - funktioniert die dann auch nicht? Wenn an der Gegenseite was dranhängt, womit ist der VCC-Pin (Pin2) verbunden. Gibt es da eine weitere Spannungsquelle? Was hat das Parallelport damit zu tun?
Man warum werden manche Linien nicht angezeigt und andere schon??? ALso hier ein(hoffentlich lesbares) Bild Gruß Michi
Sieht mir aber doch nach dem Unterschied zwischen Theorie und Praxis aus, d.h. zwischen dem Schaltbild und dem was du real zusammengelötet hast. Denn wenn links 5V und rechts 0,7V liegen, kann dazwischen kein Kupfer sein. Andererseits sollte bei links 5V der Regler nicht sonderlich warm werden. Frage also: liegen tatsächlich gleichzeitig links 5V und rechts 0,7V? Mit deinem Text über Potentialdifferent/Kurzschluss etc kann ich wenig anfangen, soll heiss ich verstehe ihn nicht. Ist der AVR in Fassung? Dann raus damit und nochmal ausprobieren.
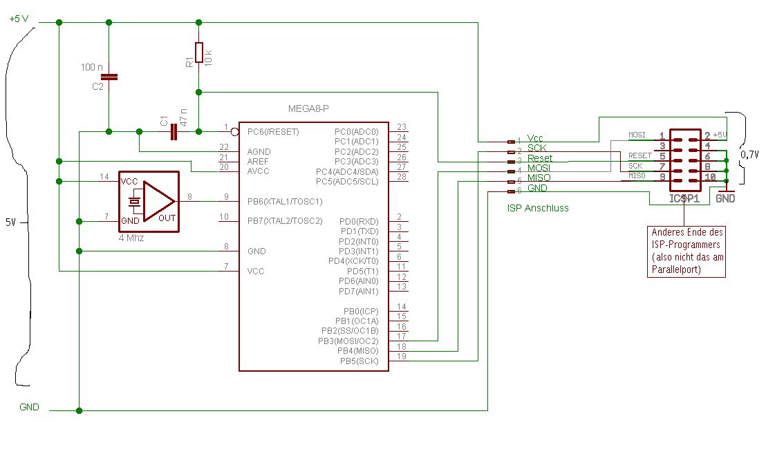
Wie kommst Du auf die Idee, dass da der Kurzschluss ist?
Hat er doch recht. Zwischen GND links und GND rechts ist in der Schaltung tatsächlich ein Kurzschluss (lies: eine Verbindung) ;-).
Ich habe noch nicht ganz verstanden, wo denn jetzt genau der 7805 und wo der Parallelport (und welche Pins davon) angeschlossen wird. Kann es sein, dass die Schaltung von zwei verschiedenen Seiten (und aus zwei verschiedenen Quellen) 5 V erhält? Das würde die Wärme evtl. erklären.
Bitte melde dich an um einen Beitrag zu schreiben. Anmeldung ist kostenlos und dauert nur eine Minute.
Bestehender Account
Schon ein Account bei Google/GoogleMail? Keine Anmeldung erforderlich!
Mit Google-Account einloggen
Mit Google-Account einloggen
Noch kein Account? Hier anmelden.



