Ich lebe auf dem Lande und habe ca. einmal im Monat eine Sörrung des Energienetzses, welche sich in der Telefonanlage mit verschwundenem Datum und Zeit äußert. nun mein Gedanke: Eine Schaltung entwerfen, welche einen kleinen 12 Blei Akku lädt und bei bedarf das Gerät ( Telefonanlage) mit Energie versorgt. das Problem ist nicht die Energie in den Akku zu bekommen, sondern die Spannungsform für das Gerät zu erzeugen. Dieses möchte laut jetzigem Netzteilaufdruck 7V AC zu 240mA haben. kurz gesagt, Ich möchte einen 7V AC USV bauen. Das ganze wollte ich über einen AVR realisieren, der als PWM Quelle dient und die Spannung AC seitig regelt. als DC -> AC wollte ich dann einen Trafo in form eines Übertragers verwenden. nur ich weis bis dato nicht so recht, wo ich einen solchen Übertrager her bekomme der die Leistung verkraftet. Es miste ein Trafo sein, der am eingang dan 12V PWM hat und am ausgang die 7V AC bringt. ich hoffe es ist nicht zu verwirrend geschrieben und jemand kann mir helfen. Rene
Du kannst mal was probieren, Speise dein Telefon einfach mal mit 7V DC und schaue was passiert. Ich denke, kaputt machen kannst du damit nichts. Evtl ist einfach eine Gleichrichtung im Telefon. Dann währe es egal ob du mit AC oder DC das Telefon speißt.
Danke für die Antwort, doch leider ist dies nicht möglich, da das Tel die 7v AC zu brauchen scheint um zu Funktionieren. Dies ist in Platienen layout des Tels zu erkennen. Hier wird die Spannung einmal über einen Brückengleichrichter zu DC und woanders aber als AC genutzt. ich brauche somit schon die 7V AC USV, oder ich brauche eine 10W 230AC USV welche nicht sehr gross sein sollte. dies ist vileicht die bessere variante, denn wenn ich das Tel mal ändert, so gibt es das neue Spannungsproblem mit einer anderen Spannung. rene
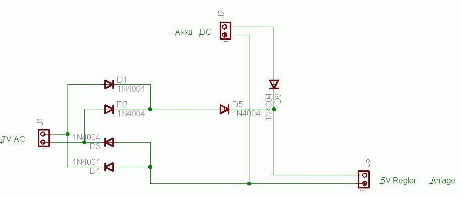
Willst Du nur die Uhrzeit und das Datum behalten oder soll die Anlage also komplett mit Batterie funktionieren ? Wenn nur die Uhrzeit gespeichert werden soll, würde ich an der Anlage die Stelle suchen, an er die Elektronik mit DC läuft. Diese würde ich dann auf eine einfache Weise mit 2 Dioden trennen, so dass bei Stromausfall die Batterie einspringt.... Die Spannung vom Akku etws niedriger auslegen oder noch mit einem Fespannungsregler einstellen fertig. siehe Anhang
Hallo wenn die Anlage schon älter ist, könnte es sein, dass sie ihren Uhrentakt aus der Wechselspanung bekommt. Der 12V/7V übertrager ist schwierig. Vergiss nicht erstmal die 12 Volt umzuechnen (oder muss man das gar nicht) Eventuell ist es einfacher einfach 230V zu erzeugen, indem du nen 12V trfo rückwärts nimmst.
Die Frage ist, ob es Sinus sein muß. Wenn Rechteck auch genügt, ist es wahrscheinlich einfacher, einen Rechteckgenerator, der bereits aus den heruntergeregelten 7V gespeist wird, über eine MOSFET-Brückenschaltung die Last (also das Telefon) speisen zu lassen. Spart den Trafo, ist aber keine wirklich effiziente Lösung.
Ich sehe, das sich dies zu einem größerem Problem entwickelt und Aufwand und Nutzen somit nicht mehr im Verhältnis stehen. Bei einem solchen Aufwand kann ich für 34 EUR ne Mini USV von APC bei Ebay kaufen und habe es noch für den HD Recorder mit. Es ist schade, es wäre ein schönes Projekt gewessen. ;-(( Danke für die Antworten, Anregungen und Meinungen. vielleicht mach ich sowas später noch mal. rene
Falls Du es noch nicht ganz aufgegeben hast: XR2206 und ein kleiner Audioverstärker; damit kannst Du wunderbar 7VAC aus 12V DC erzeugen. Die Frequenz sollte nur ziemlich genau sein, falls Deine Anlage das als Uhrzeitbasis benutzt (was aber eher unwahrscheinlich ist). Ich habe mit der Variante ein regelbares AC-Labornetzteil gebaut, funktioniert wunderbar. 'Echt geregelt' ist es dann natürlich trotzdem nicht. Gruss, Ingo.
Bitte melde dich an um einen Beitrag zu schreiben. Anmeldung ist kostenlos und dauert nur eine Minute.
Bestehender Account
Schon ein Account bei Google/GoogleMail? Keine Anmeldung erforderlich!
Mit Google-Account einloggen
Mit Google-Account einloggen
Noch kein Account? Hier anmelden.
