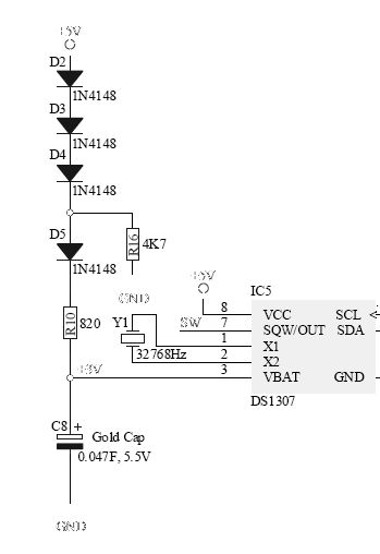
Im Netz habe ich eine Schaltung gefunden, um eine DS1307-Uhr mit einem Goldcap-Kondensator statt Batterie zu buffern. Dazu habe ich zwei Fragen an Elektronik-Kundige: 1. Welchen Sinn hat der R16? Könnte man R16 und D5 weglassen (die Uhr braucht 2 bis 3.5V, an jeder 1N4148 fällt ~ 0.7V ab, dann müsste doch der C8 auf 2.9V aufgeladen werden)? 1. Weiss jemand, wie lange ein 220.000µF-Konsensator in dieser Situation ungefähr durchhält? Die Uhr braucht 200 uA Standby-Strom.
> an jeder 1N4148 fällt ~ 0.7V ab Nein. Siehe http://www.diodes.com/datasheets/ds12019.pdf. Bei 10µA nur 0,4V.
> Meines Wissens waren's 200nA. Oops, stimmt, es sind nicht uA sondern nA (genauer gesagt 300 nA typisch). > Nein [...] Bei 10µA nur 0,4V Ok, das erklärt die vierte Diode. Aber welchen Sinn hat R16? > dV=(dt*I)/C Kennt jemand die ungefähre Antwort auf die Frage "wie lange" in Tagen/Wochen? Antworten wie "dV=(dt*I)/C" helfen mir nicht wirklich. Was ist mit der Selbstentladung?
1 Farad bringt 1uA fuer 1 million sekunden, pro volt. Selbstentladung geht auch weg. Ja.
R16: Vielleicht, dass ein garantierter Spannungsverlust bei den Dioden zustande kommt?
Bitte melde dich an um einen Beitrag zu schreiben. Anmeldung ist kostenlos und dauert nur eine Minute.
  
  Bestehender Account
  
  
  
  Schon ein Account bei Google/GoogleMail? Keine Anmeldung erforderlich!
Mit Google-Account einloggen
Mit Google-Account einloggen
  Noch kein Account? Hier anmelden.
