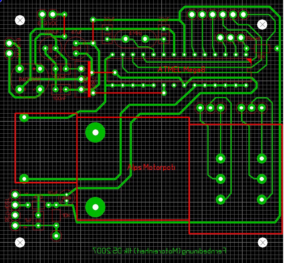
Hallo Zusammen, ich habe eine kleine Platine für den Einsatz als Fernbedienung für einen ALPS-Motorpoti entwickelt (s. Anhang). Zur Steuerung möchte ich einen ATMEGA8 verwenden. In meinem Programmierbord funktioniert das Programm einwandfrei. Bau ich den Mikrocontroller in meine Platine ein, geht nichts mehr. Meine Vermutung ist, dass eventuell der externe Quartz nicht aktiviert wird. Es kann auch sein dass ich noch einen Fehler im Layout habe. Kann mal jemand auf das Layout schauen und mir sagen ob ich noch irgendwo einen Layoutfehler habe. Ich bin mittlerweile betriebsblind. Gleichzeitg benötige ich Hilfe bei der Aktivierung des externen Quartzes. Als Entwicklungsumgebung setze ich SiSy-AVR ein. Den externen Quartz habe ich bisher über die Anwendung myAVRQuickProg ein gestellt. Im Sisy-Menü gibt es einen Punkt über den man das Fusebit setzen kann. Leider sind dort soviele Einstellmöglichkeiten das ich nicht mehr durchblicke. Dank schon einmal für alle Tips. Gruß Frank
Hallo! AVCC ist nicht verbunden, falls PIN 23-28 Ausgänge sein sollen... gruß, Bjoern
Hallo Mr, muss der Reset auf ein definiertes Potential? Ich habe da bereits die unterschiedlichsten Versionen gesehen. Aber kein Problem, ich werde den Anschluss mit 10K auf + legen. Danke und Gruß Frank
Hallo Björn, danke für den Hinweis, diese Notwendigkeit besteht nicht, eine Definition ist nur notwendig, wenn ich den ADC nutzen würde. Auf dieser Platine ist das aber nicht notwendig. Auf meinem AVR-Experimentierboard sind diese Pins nur belegt, wenn ich entsprechende Brücken setzt. Das Programm funktioniert aber trotzdem korrekt. Entweder liegt der Fehler am Reset wie MR geschrieben hat, oder es liegt am externen Quartz. Ich glaube nicht mehr das es ein anderer Fehler ist. Aber trotzdem Danke für Deinen Tip. Gruß Frank
Hallo! Ich rede von AVCC nicht von AREF...... Zitat Datenblatt: AVCC is the supply voltage pin for the A/D Converter, Port C (3..0), and ADC (7..6). It should be externally connected to VCC, even if the ADC is not used. If the ADC is used, it should be connected to VCC through a low-pass filter. Note that Port C (5..4) use digital supply voltage, VCC. gruß, Bjoern
Hallo Björn, sorry, Du hast tatsächlich Recht. Ich hatte zwar schon einige Schaltungen gesehen, in denen der PIN nicht beschaltet war, aber die Aussage ist eindeutig. Also beschalten! Hier die Korrekturen. Danke und Gruß Frank
jeweils 100nF direkt an den VCC/GND -Anschlüssen des Mega-8 fehlen auch. Außerdem ist das Layout nicht gerade glücklich geraten. GND immer als Fläche ausbilden, VCC direkt und ohne Schleifen verlegen. VCC und GND spendiere ich auch dickere Leiterbahnen.
den externen Quarz hab ich auch kürzlich erst aktiviert. Ich hatte auch hier imForum anchgefragt und es soll ziemlich gefährlich sein an den Fusebits zu "schrauben". Dann habe ich das Programm "myAvrQuickProg" entdeckt. Damit sind es nur wenige klicks: Programm starten -> Verbinden -> Externen Quarz aktivieren anklicken. Es freut mich, Dir geholfen zu haben.
Hallo, Danke für den Tip. Da ich es genauso gemacht habe, scheint nur der Rest noch nicht OK zu sein. Die Platine entwerfe ich immer mit SprintLayout. Dann auf Folie drucken, belichten und ätzen. Wenn alles funktioniert, geht sie in die Serienproduktion und wird anschliessend in meinem Shop angeboten. Wenns Dich interessiert, oder Du mal eine Platine benötigst, melde Dich über meinen Shop (www.derplatinenshop.de) bei mir. Ich mache auch einzelne Platinen bis zur Größe 100x160 für einen günstigen Preis wenn der Zeitrahmen es zu läßt. Gruß Frank
Ähm - nicht böse gemeint, aber wenn Du die Platinen so richtig in Serie produzierst und verkaufst, empfehle ich Dir die Lektüre von Abhandlungen zu EMV-gerechtem Leiterplattendesign... Erspart einige Rückschläge - wirklich.
Hi Marvin, danke für den Tip. Werde ich mir mal zu Gemüte führen. Bisher hatte ich da allerdings noch keine Probleme. Und wenn ich mir die Platinen anderer ansehe, glaube ich fast das meine so schlecht nicht sein können. Ich gebe Dir allerdings Recht, an der Masseführung werde ich noch etwas ändern. Auch Dein Einwurf mit den Kondensatoren ist mit Sicherheit berechtigt und wird noch eingearbeitet. Auf der anderen Seite handelt es sich hier nicht um ein System, dass in einem kritischen Umfeld als Steurungseinheit eingesetzt werden wird. Wenn ich die Schaltung in einem kritischen Umfeld einsetzen wollte, würde ich die Finger davon lassen! Mein Betätigungsfeld sind Audio-Schaltungen und hier versuche ich möglichst gute Layouts hinzubekommen. Meine Platinen haben in der Regel alle vollflächige Masseführungen. Nur bei so kleinen Strukturen wie diesen, bleibt nicht mehr viel an Massefläche zwischen den Leiterbahnen übrig. Gruß Frank
Ich weiss kleine Strukturen muss man relativ betrachten. Für mich sind Leiterbahnen in der Größe 0.3 mm kleine Strukturen. Sonst arbeite ich im Bereich 1.5 - 5 mm wegen Leistung und Hochspannung. Gruß Frank
@Frank Ich empfehle Dir nochmals die Überarbeitung Deiner AGB, denn so bekommst Du evtl. Probleme. Ok, der Shop funzt aber ist noch ein wenig "kahl" im Design. Da es sich um osCommerce handelt, hast Du einige Möglichkeiten, hier noch ein wenig mehr Pepp reinzubringen .... Is mir nur so aufgefallen, sorry .... Gruß Der Hubert
Hi Der Hubert, kein Problem, konstruktive Kritik, ist gerne gesehen wird auch gerne angenommen. Was die rechtliche Situation in Bezug auf AGBs und ähnliches angeht, kann man mehr schreiben, im Augenblick liegen die Sachen meinem Anwalt vor. Sobald Sie da sind werden die Inhalte angepasst und geändert. Auf der anderen Seite und ich spreche hier vielen Shop Inhabern und Forums betreibern mit Sicherheit aus dem Herzen wollen wir natürlich auch niemanden verschrecken bzw. abschrecken. Klare vertragliche Regelungen sind notwendig um Streit zu vermeiden! Heute schreibt man sowviel, weil es einfach beknackte Anwälte gibt, die versuchen damit Kohle zu verdienen, dass Sie Leute abmahnen an statt eine vernüftige Rechtsberatung anzubieten. Langfristig gesehen bestimmt die bessere Alternative. Was die Optik angeht, stehe ich persönlich auf ein schlichtes Design. Ich habe einige Varianten durchgespielt letztlich bin ich aber genau da gelandet. Alles andere hat vom wesentlichen abgelenkt und das kann nicht im Sinne des Erfinders sein. Gruß Frank
Gerade dann, wenn man einen µC in der Nähe einer Audio-Schaltung betreiben möchte, kann man böse Überrauschungen erleben. Wenn die µC-Schaltung Störungen in die Stromversorgung einkoppelt, kann es zu Zirpen und Knacken kommen, genauso, wenn frequenzführende Leitungen wie eine Antenne wirken. Idealerweise - nicht zwingend - benutzt man doppelseitige Platinen, bei der ein Layer nur aus einer großen Massefläche besteht. Ich würde die Schaltung einfach mal im Zielsystem betreiben, dann wird man sehen, ob unerwünschte Einflüsse vorhanden sind - oder nicht.
Der Eingang mit 6-9V wird mit einem 7805 Probleme geben (bei 6V).
Hallo, ich möchte mich bei allen Beteiligten für die Hilfe und Anregungen bedanken. Nachdem ich alle Vorschläge eingearbeitet habe und die Platine neu erstellt habe, funktioniert die Schaltung perfekt. Mit freundlichen Grüßen Frank Link
Hallo Frank, vielleicht ist gerade bei Röhrenverstärkern das Abstrahlungsverhalten der (ungeschirmten) uC-Schaltung interessant ... Kleine Anmerkung zum Web-Shop: der IRF830 ist kein Spannungsregler, sondern ein normaler Mosfet-Transistor ... Gruss, Ingo.
Hallo Ingo, danke für den Hinweis. Habe ich noch gar nicht drauf geachtet. Sch.. Copy und Paste. Gruß Frank
Bitte melde dich an um einen Beitrag zu schreiben. Anmeldung ist kostenlos und dauert nur eine Minute.
Bestehender Account
Schon ein Account bei Google/GoogleMail? Keine Anmeldung erforderlich!
Mit Google-Account einloggen
Mit Google-Account einloggen
Noch kein Account? Hier anmelden.

