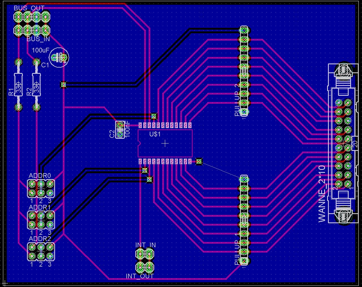
Hi, habe eben meine erste platine fertig gelayoutet :) bitte um kritik und anregungen. und noch ein paar fragen dazu: - der pin von dem max7311 rechts unten hängt an GND, er wird aber nicht automatisch an die massefläche angeschlossen. - da sind so ein paar schraffierte flächen, von denen ich nicht weiss was sie darstellen sollen... - 2 pads von dem oberen pullup werden als unrouted angezeigt. habe die signale komplett entfernt und neue airwires über die pads gelegt und neue gerouted: keine änderung. - warum wird der name von den bauteilen, die ich zum löten auf die rückseite gespiegelt habe, mitgespiegelt? die sollten doch von oben lesbar sein..? vielen dank schonmal :)
Sebastian Fey wrote: > Hi, > > > habe eben meine erste platine fertig gelayoutet :) > bitte um kritik und anregungen. > > und noch ein paar fragen dazu: > > - der pin von dem max7311 rechts unten hängt an GND, er wird aber nicht > automatisch an die massefläche angeschlossen. > > - da sind so ein paar schraffierte flächen, von denen ich nicht weiss > was sie darstellen sollen... > > - 2 pads von dem oberen pullup werden als unrouted angezeigt. > habe die signale komplett entfernt und neue airwires über die pads > gelegt und neue gerouted: keine änderung. > > - warum wird der name von den bauteilen, die ich zum löten auf die > rückseite gespiegelt habe, mitgespiegelt? die sollten doch von oben > lesbar sein..? > > > vielen dank schonmal :) hallo Sebastian, da sind ein Haufen Bug's drinne. gibt's zu dem Projekt auch ein Schaltplan ?? lg Peter
nein, leider nicht ... ich wollte das aber nochmal komplett neu machen mit schaltplan. ist es wirklich so schlimm? die signale sehen für mich alle richtig aus. :)
Sebastian Fey wrote: > > nein, leider nicht ... > > ich wollte das aber nochmal komplett neu machen mit schaltplan. > > ist es wirklich so schlimm? die signale sehen für mich alle richtig aus. > :) ja es ist SEHR SCHLIMM. an der Wannensteckerleiste sind fast alle Signalleitungen mit Irgendwelchen Pinns Kurzgeschlossen. C1 hängt mit einem PIN in der Luft. am IC ist ein Signal noch nicht gerootet. und.... und.... und.... du hast es geschafft, alle Bauteile bis auf das IC auf die Lötseite zu Platzieren. muss das eigentlich ne zweiseitige LP sein ??? das geht nämlich auch einseitig mit ein paar Drahtbrücken. ev. sogar ohne. aber dadür brauch ich einen Schaltplan. und muss wissen, ab die Bauteile Steckerleisten genau so an der Position sitzen müssen. lg Peter
> ja es ist SEHR SCHLIMM. ok :) >an der Wannensteckerleiste sind fast alle Signalleitungen mit >Irgendwelchen Pinns Kurzgeschlossen. ok, das war mir eigentlich klar, hab ich vergessen zu ändern. >C1 hängt mit einem PIN in der Luft. der am IC? der hängt doch an der masse. >am IC ist ein Signal noch nicht gerootet. hab ich ja geschrieben: "der pin von dem max7311 rechts unten hängt an GND, er wird aber nicht automatisch an die massefläche angeschlossen." >und.... und.... und.... >du hast es geschafft, alle Bauteile bis auf das IC auf die Lötseite zu >Platzieren. mir wurde gesagt, dass die unten verlötet werden... dachte ich muss die dann auch dahin plazieren. >muss das eigentlich ne zweiseitige LP sein ??? >das geht nämlich auch einseitig mit ein paar Drahtbrücken. >ev. sogar ohne. aber dadür brauch ich einen Schaltplan. >und muss wissen, ab die Bauteile Steckerleisten genau so an der Position >sitzen müssen. das ist egal ... ich glaub ich mach dann erstmal ein schaltplan :) danke für deine hilfe!
Hallo, Sebastian, was Peter geschrieben hat, ist der Grund gewesen, weshalb ich über Deine 1. Platine ein Ripup hab laufen lassen... wenn Du nämlich dann z.B. die Pullup's anschaust, wirst Du feststellen, daß die gar nicht an die Signale angeschlossen sind. Du hast dafür vermutlich den WIRE-Befehl verwendet. Der verbindet die Signale nämlich nicht. Benutze dabei lieber den Signal- und anschliessend den Route-Befehl (oder mach von vornherein einen Schaltplan, weil Dir EAGLE nämlich dann diese Arbeit abnimmt!). Einfach mal ein bißchen rumspielen, dann siehst Du, was ich meine... Gruß Kai
>was Peter geschrieben hat, ist der Grund gewesen, weshalb ich über Deine >1. Platine ein Ripup hab laufen lassen... wenn Du nämlich dann z.B. die >Pullup's anschaust, wirst Du feststellen, daß die gar nicht an die >Signale angeschlossen sind. wie macht man denn so einen komplett-ripup? >Du hast dafür vermutlich den WIRE-Befehl >verwendet. Der verbindet die Signale nämlich nicht. Benutze dabei lieber >den Signal- und anschliessend den Route-Befehl hab schon mit signalen gearbeitet, keine ahnung warum das bei manchen trotzdem falsch ist... >oder mach von vornherein einen Schaltplan, weil Dir EAGLE nämlich dann diese >Arbeit abnimmt! ich bin grade dabei. hab eingesehen, dass das sinnvoll ist!
> wie macht man denn so einen komplett-ripup? > das geht soweit ich weiss nicht. du musst das mit jeder einzelnen Leiterbahn von Hand machen. > > ich bin grade dabei. hab eingesehen, dass das sinnvoll ist! :-) gute Idee lg Peter
> das geht soweit ich weiss nicht.
Doch:
zuerst mit 'Group' alles markieren
dann den 'RIPUP'-Button
und zuletzt Rechtsklick irgendwo in das Layout
noch ne möglichkeit: ripup eingeben in die befehlszeile und dann auf die grüne ampel klicken ;)
Hi oder auf Ripup klicken und dann die Ampel (GO) anklicken. Gruß MISZOU Ups zulange gelesen und net aktualisiert
so, hier der schaltplan. das ist ja doch deutlich(!) einfacher als im board die signale zu malen. bin da oft durcheinander gekommen. das ging jetzt flott. mache mich jetzt an das board :)
da hab ich doch direkt eine frage. die airwires sind ungünstig eingezeichnet (nicht so wie geroutet wird): statt chip - pullup - wannenstecker chip - wanne - pullup jetzt sehe ich nicht wie ich die elemente am besten legen soll. kann ich das irgendwie beeinflussen?
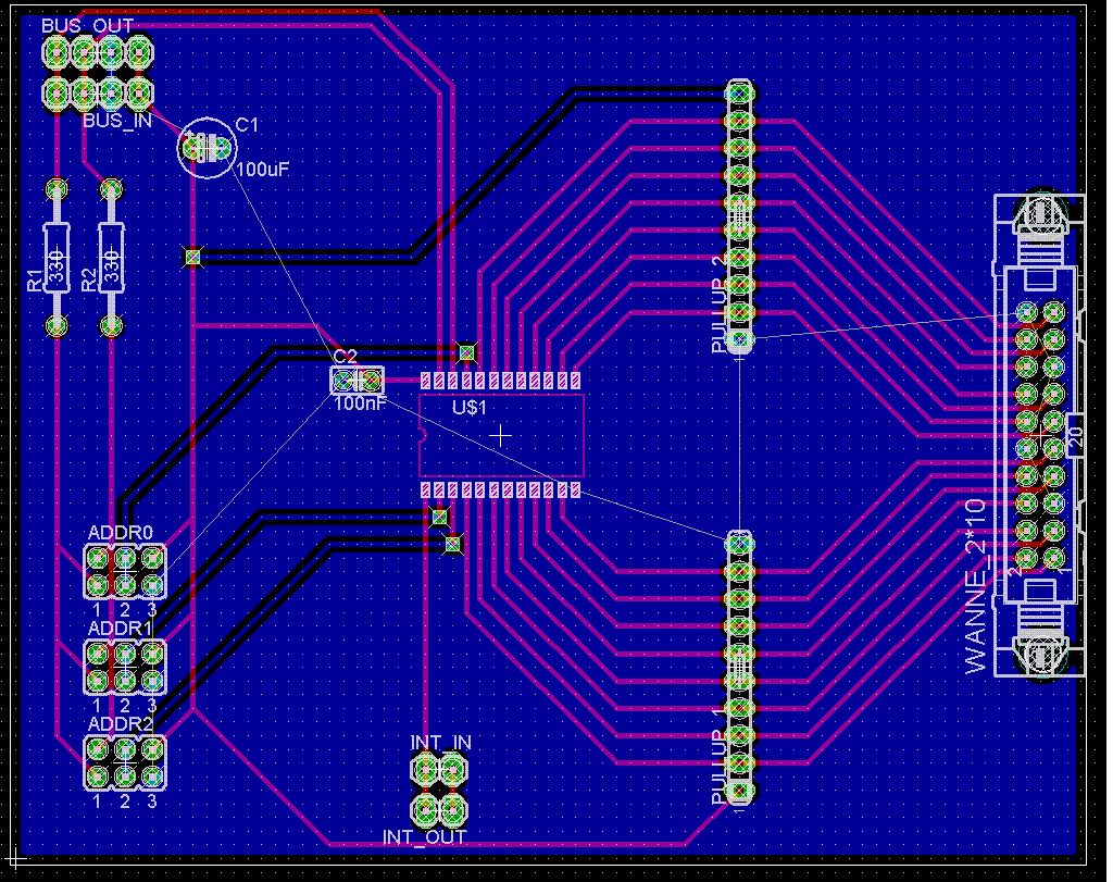
so, die sieht doch jetzt schon viel besser aus, oder? :) nur der SMD GND-pin von dem chip will sich nicht automatisch mit der massefläche verbinden.
Hauke Radtki wrote:
> probiers mal mit ratsnest
nach dem ersten click werden die airwires anders gelegt, dann tut sich
aber nix mehr.
Hi Sebastian, klar kannst Du das beeinflussen. Bei mir hat sich immer folgende Vorgehensweise bewährt: Ich erzeuge aus dem Schaltplan mit dem Boardbefehl eine leere Platine, um die irgendwie die Bauteile angeordnet sind. Den Schaltplan druck ich mir meistens auch noch aus, bei kleine Schaltungen wie Deines Boards braucht man das nicht. Danach wird gemäß Schaltplan/EMV-Regeln etc jedes Bauteil platziert. Wird's mit den Airwires unübersichtlich, kommt der Rat-Befehlzum Einsatz, der räumt das dann wieder auf. Beim Routen springt übrigens das verbleibende Airwire immer auf den kürzesten Restweg, das hilft auch oftmals weiter. Gruß Kai
Sebastian Fey wrote: > Hauke Radtki wrote: >> probiers mal mit ratsnest > > nach dem ersten click werden die airwires anders gelegt, dann tut sich > aber nix mehr. Das ist auch der Sinn der Sache. Ratsnest legt die Airwires auf die kürzeste Distanz. Verschiebst Du dann Bauteile und führst Ratsnest erneut aus, ändert sich die Lage erst wieder. Ist Deine Platine wirklich aus dem Schaltplan erzeugt worden (Board-Befehl)?? Bei meckert Eagle nämlich inkonsitenz an.... Gruß Kai
hatte im schaltplan noch etws geändert, hier der aktuelle
Sebastian Fey wrote: > > hatte im schaltplan noch etws geändert, hier der aktuelle Ahhh... drum :-) Also, der Pin vom IC KANN gar nicht mit dem Polygon verbunden werden, weil er auf der OBERRSEITE, das Polygon aber unten liegt. Also Handarbeit. C1 würde ich um 180°, C2 um 90° drehen. Aber ansonsten.... dafür daß das Deine erste Platine ist.....
Kai R. wrote: > Also, der Pin vom IC KANN gar nicht mit dem Polygon verbunden werden, > weil er auf der OBERRSEITE, das Polygon aber unten liegt. Also > Handarbeit. ja klar, aber das sollte der autorouter doch hinkriegen ... hab jetzt ein via neben den IC gelegt und den pin damit verbunden - wird aber immernoch nicht mit der massefläche verbunden. (siehe bild) > C1 würde ich um 180°, C2 um 90° drehen. Aber ansonsten.... hab ich gemacht. (aber warum?) > dafür daß das Deine erste Platine ist..... danke :)
> ja klar, aber das sollte der autorouter doch hinkriegen ... > hab jetzt ein via neben den IC gelegt und den pin damit verbunden - wird > aber immernoch nicht mit der massefläche verbunden. (siehe bild) hrmpf... eigentlich schon. Aber den Autorouter lass ich im Regelfall außen vor, weil der sich nur an geometrische Routingregeln hält und EMV und so weiter nicht berücksichtigt. Das ist zwar viel Arbeit, dafür kann man aber das Ergebnis dirket beeinflussen (allerdings sowohl positiv als auch negativ!). > >> C1 würde ich um 180°, C2 um 90° drehen. Aber ansonsten.... > > hab ich gemacht. (aber warum?) EMV... siehe Oben. Liegt daran, wie die Stromflüsse auf der Platine verteilt sind. Mit ein bißchen Erfahrung kann man das in Etwa abschätzen und danach die Bauteile setzen.
mal ne doofe Frage. warum sind buss/in und buss/out und init/in und init/out zwei getrennte Stecker, wenn du die Dinger direkt zusammen klatschen Tust ?? na ja, so ne Pille Palle mit nem Autorooter hmm.... isch weis nit. kein wunder, das da so was bei raus kommt. lg Peter
Peter S* wrote: > mal ne doofe Frage. > > warum sind buss/in und buss/out und init/in und init/out zwei getrennte > Stecker, wenn du die Dinger > direkt zusammen klatschen Tust ?? > auf den einen kommt nen kabel zum vorigen auf den andern eins zum folgenden feldgerät. > na ja, so ne Pille Palle mit nem Autorooter hmm.... isch weis nit. die Pille Palle hab ich im schweisse meines angesichts manuell gemacht! ohne autorouter! > kein wunder, das da so was bei raus kommt. ja ich seh ja jetzt ein, dass das scheisse war. dafür hab ich jetzt gelernt, dass es mit nem schaltplan viel koordinierter und einfahcer geht :) > > lg > Peter auch nen gruss, und danke an alle.
hmm.... hab da grade noch was gesehn. was machen die Widerstandsnetzwerke den genau ??? machen die Pull/up oder Pull/down ??? du gehst da mit VDD und GND drauf ???? fragende Grüsse Peter
> was machen die Widerstandsnetzwerke den genau ??? > > machen die Pull/up oder Pull/down ??? > > du gehst da mit VDD und GND drauf ???? das sind pullups, sollen die ports von dem IC bei high auf 5V hochziehen. müde grüsse, Sebastian
Sebastian Fey wrote: >> was machen die Widerstandsnetzwerke den genau ??? >> >> machen die Pull/up oder Pull/down ??? >> >> du gehst da mit VDD und GND drauf ???? > > das sind pullups, sollen die ports von dem IC bei high auf 5V > hochziehen. > > > müde grüsse, > > Sebastian ;-) eben genau das hab ich mir auch gedacht. und was macht dann der GND an PIN 10 von PullUp1 und an PIN 1 von PullUp2 ?? ..... ich geh jetzt auch in die Kiste. lg Peter
achso, das ist eine option für einen pulldown.
Sebastian Fey wrote: > > achso, das ist eine option für einen pulldown. häääääääää?????????? wie bitte ??????????????? da sind keine Jumper drinn. so wie das aussieht is das ein Bug und nix Option. mfg Peter
>häääääääää?????????? >wie bitte ??????????????? du gehst verschwenderisch mit satzzeichen um. ;) was ich da gemalt habe sind doch einfach nur 10 löcher nebeneinander. und da kann ich dann doch ein 9 pin SIL widerstand reinlöten je nach dem was ich brauche pulldown oder pullup ...?
kann ich das nun so machen, oder ist die platine fehlerhaft?
Sebastian Fey wrote: > kann ich das nun so machen, oder ist die platine fehlerhaft? moin Sebastian, grobe Fehler kann ich eigentlich keine feststellen. bis auf die eine nicht verlegte Leiterbahn vom Netzwerk zum IC. Elektrisch sollte das Board vermutlich funktionieren.! Du könntest uns aber auch noch erklären, für was du den C1 ( Elko ) auf das Board gesetzt hast. und wo kommt die Power für das Board her? ( über den I²C Bus, oder über die Wannenleiste ) meine persönliche Meinung ist, ich würde das Board so nicht machen. Weil: 1. Das geht einseitig. 2. Der MAX7311 gehört auf die LS 3. als Block C ( C2 ) könnte man auch ein SMD verwenden 4. für R1 u R2 ebenfals 5. ich würde für Pull up/down Jumper einsetzen. entweder als richtige Jumper, oder als SMD Pads für Lötbrücken. 6. Das Board kann man von der Fläche her um mindestens 50% verkleinern. lg Peter
Hi Peter, >Elektrisch sollte das Board vermutlich funktionieren.! das ist für mich erstmal am wichtigsten. würde mich schon sehr freuen, wenn ich mit dem teil arbeiten kann, ist ja nur ein entwurf. >Du könntest uns aber auch noch erklären, für was du den C1 ( Elko ) auf >das Board gesetzt hast. mir wurde gesagt, dass der da hin soll. da das mein erster kontakt mit elektro-kram überhaupt ist kann ich dir das nicht sagen. Aber ich glaube, der soll die spannung glätten, die über die address-jumper läuft. >und wo kommt die Power für das Board her? >( über den I²C Bus, oder über die Wannenleiste ) ja, über den bus. >meine persönliche Meinung ist, >ich würde das Board so nicht machen. >Weil: >1. Das geht einseitig. du meinst mit drahtbrücken? denn addr1-IC und addr2-ic schneiden doch auf jeden fall mit 5V...? >2. Der MAX7311 gehört auf die LS was ist LS? >3. als Block C ( C2 ) könnte man auch ein SMD verwenden >4. für R1 u R2 ebenfals warum? was hat das für vorteile? und ist doch schwerer zu löten. >5. ich würde für Pull up/down Jumper einsetzen. > entweder als richtige Jumper, oder als SMD Pads für Lötbrücken. du meinst den wechsel von pull-up auf pull-down? stimmt, das mache ich. >6. Das Board kann man von der Fläche her um mindestens 50% verkleinern. da hab ich erstmal garnicht drauf geachtet. muss eigentlich nur in das gehäuse passen und das tuts... versuche mich trotzdem mal an einer schrumpfkur. danke dir + euch vielmals, habe viel gelernt! lg Peter
Sebastian Fey wrote: > Hi Peter, > >>Elektrisch sollte das Board vermutlich funktionieren.! > > das ist für mich erstmal am wichtigsten. > würde mich schon sehr freuen, wenn ich mit dem teil arbeiten kann, ist > ja nur ein entwurf. > > >>Du könntest uns aber auch noch erklären, für was du den C1 ( Elko ) auf >>das Board gesetzt hast. > > mir wurde gesagt, dass der da hin soll. da das mein erster kontakt mit > elektro-kram überhaupt ist kann ich dir das nicht sagen. Aber ich > glaube, der soll die spannung glätten, die über die address-jumper > läuft. na ja, wenn man dir das gesagt hat, mach ihn halt rein. ( bestück ihn aber erst mal nicht ) Elektrisch gesehen ist das absoluter Quatsch. ..... Begründung ..... über den I²C-Bus kommt stabilisierte und geglättet Gleichspannung, die irgendwo mit einem Festspannungsregler ( 78xx ) erzeugt wird. Hinter diesem Festspannungsregler hat ein Siebelko oder Pufferelko nichts mehr zu suchen. Der kann dir im Extremfall sogar den Spannungsregler beim Abschalten der Versorgungsspannung zerstören. zur Info : http://www.elektronik-kompendium.de/public/schaerer/ureg3pin.htm > > >>2. Der MAX7311 gehört auf die LS > > was ist LS? > LS ist die Lötseite BS ist die Bestückungsseite >>3. als Block C ( C2 ) könnte man auch ein SMD verwenden >>4. für R1 u R2 ebenfals > warum? was hat das für vorteile? und ist doch schwerer zu löten. > man muss weniger Löcher bohren. Löten lässt sich das genau so gut oder schlecht. >>5. ich würde für Pull up/down Jumper einsetzen. >> entweder als richtige Jumper, oder als SMD Pads für Lötbrücken. > > du meinst den wechsel von pull-up auf pull-down? ja genau das. > stimmt, das mache ich. :-) gut >>6. Das Board kann man von der Fläche her um mindestens 50% verkleinern. > > da hab ich erstmal garnicht drauf geachtet. muss eigentlich nur in das > gehäuse passen und das tuts... ??? Gehäuse bei einem Entwurf ??? da mach ich höchstens vier Abstandsbolzen als Füße drunter. > versuche mich trotzdem mal an einer schrumpfkur. gute Idee. Platinen kosten Geld. Egal ob du die selber machst, oder machen lässt. lg Peter
> über den I²C-Bus kommt stabilisierte und geglättet Gleichspannung, die > irgendwo mit einem Festspannungsregler ( 78xx ) erzeugt wird. > Hinter diesem Festspannungsregler hat ein Siebelko oder Pufferelko > nichts mehr zu suchen. ich habe mich ungenau ausgedrückt. ich habe nur eine spannungsquelle, ein 5V netzteil. darüber läuft alles, auch der bus. ich schaue nachher mal nach was genau das für ein netzteil ist. >>>2. Der MAX7311 gehört auf die LS >> >> was ist LS? >> > > LS ist die Lötseite > BS ist die Bestückungsseite der IC muss doch auf die seite auf der auch die leiterbahnen sind und das ist er... > > ??? Gehäuse bei einem Entwurf ??? > da mach ich höchstens vier Abstandsbolzen als Füße drunter. auch wenns nur ein entwurf ist, er muss einiges aushalten, also in ein gehäuse.
:-)) Sebastian, du machst es einem wirklich nicht einfach ;-) dir fehlen wirklich alle möglichen Grundlagen der Elektronik. ( ist nicht böse gemeint ) also... wenn man eine Leiterplatte entwickelt geht man grundsätzlich davon aus, das dass eine EINSEITIGE Leiterplatte wird. ..... Das erspart unnötige Probleme und vor allem Kosten. daraus folgt, alle bedrahtete Bauteile kommen von oben ( BS ) auf die Leiterplatte. ( Steckerleisten, Sandart-Elkos-Widerstände-IC's ........ ) alle un-bedrahtete Bauteile kommen unten auf die Leiterplatte ( LS ) dort wo die Leiterbahnen sind. ( SMD's ) sollte es wegen der begrenzten Fläche der Leiterplatte nicht möglich sein, alle Bauteile auf der EINSEITIGEN Platine unterzubringen bzw. es unmöglich sein alle Leiterbahnen auf der LS zu verlegen, macht man eine doppelseitige Leiterplatte. als allererstes werden die Signale für Power und Ground verlegt. und das in möglichst dicken Leiterbahnen. vor jedes IC sollte man einen Block-Kondensator einbauen. danach folgt erst der Rest. wie man jetzt die einzelnen Bauteile genau Platziert bzw. wie man sie am günstigsten anordnet kommt auf die Schaltung, Gehäuse usw. an. Darüber gibt es aber Literatur. die EMV grundlagen sind hierfür auch sehr wichtig. lg Peter
> dir fehlen wirklich alle möglichen Grundlagen der Elektronik.
stimmt... aber ich arbeite daran.
danke für deine hilfe :)
werde nächste woche die platine mit deine tipps updaten.
Bitte melde dich an um einen Beitrag zu schreiben. Anmeldung ist kostenlos und dauert nur eine Minute.
Bestehender Account
Schon ein Account bei Google/GoogleMail? Keine Anmeldung erforderlich!
Mit Google-Account einloggen
Mit Google-Account einloggen
Noch kein Account? Hier anmelden.


