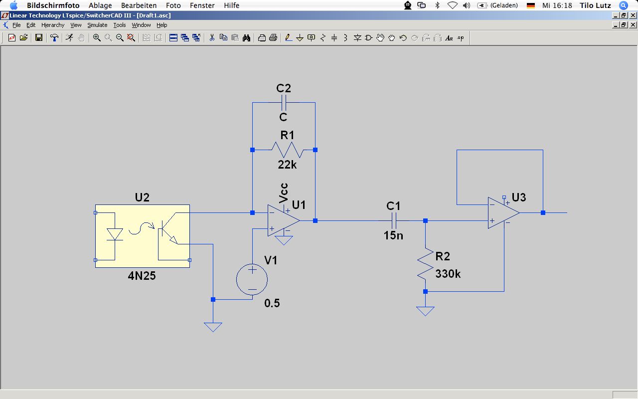
Hallo Ich will mit angehängten Schaltung das Signal eines Reflexkopplers auswerten. Die Impulse haben eine Breite von ca. 150us. Die Schaltung wird mit 3,3V betrieben. Der 2. OP dient nur als Impedanzwandler. Das RC-Glied zwischen den OPs ist ein Hochpass, der den Gleichanteil aus dem Signal eleminieren soll. In einem Aufbau habe ich einen OPA344 von TI verwendet. Der OP hat eine Bandbreite von 1MHz und eine Slewrate von 0,8V/us. Dieser OP verursacht einen kleinen Überschwinger bei der steigenden Flanke. Das Plateau ist etwas verrauscht, was aber vermutlich vom Sensor kommt. Ausserdem reagiert er empfindlich auf kapazitive Last. Leider habe ich diesen OP nur als SSOP da, auf meine Platine muss aber ein TSSOP OP drauf. Ich habe den OPA4374 als TSSOP da. Dieser hat eine Bandbreite von 6,5MHz und eine Slewrate von 5V/us. Dieser OP erzeugt an der steigenden signalflanke keinen Überschwinger und kommt auch besser mit kapazitiver Last zurecht. Leider schwingt das Ausgangssignal, auf dem Plateau des Impuls liegt eine Schwingung mit ca. 800kHz, die vom OP kommt. Für mich ist nur das Plateau des Signal interessant. Leider ist die Schwingung fast so groß wie die Amplitdudenänderung im Impuls, die ich messen will. Ich habe versucht, die Schwingung loszuwerden, in dem ich für C2 1,5nF verwendete. Leider machte das den OP nur langsamer. Die Flanken des Impuls waren rund und die Schwingung immer noch da. Hat einer von euch eine Idee, wie ich die Schwingung loswerden kann?
Versuche mal parallel zu R2 einen kleinen Kondensator, so in der Größenordnung ~10pF..
1. die Eingangswiderstände fehlen. 2. Schalte an den Ausgang der OPs in Reihe VOR dem Rückkoppelzweig einen 100-Ohm-Widerstand. Dann dürfte das Schwingen weg sein.
Ein paar dumme Fragen: Wie verträgt denn der 2. OP das Wechselspannungssignal, das ja gelegentlich auch mal unter die negative Versorgungsspannung fallen muss? Schwingt der 1. OP ohne C1, R2, U3 auch? Falls nein: was kommt hinter U3? Hängt U2 an einer langen abgeschirmten Leitung o. ä.?
Danke für eure Antworten. Offset-Ströme sollten keine Probleme bereiten, die liegen bei diesen OPs im pA Bereich. Was soll ein Kondensator parallel zu R2 bringen? Ich verwende OPs mit RailToRail Eingängen. Beiden machen die kleinen negativen Spannungen nichts aus. Der Sensor sitzt direkt unter dem OP auf der selben Platine. Ich denke ich habe das Problem gefunden. Die Spannungsqulle mit 0,5V habe ich über einen DAC an einem aduc7020 realisiert. Ich habe mir daher das DAC-Kapitel im Handbuch nochmal genau durchgelesen. Als Referenz wird Avdd des uC verwendet. Der Dac wird über HCLK aktualisiert. So wie ich den DAC verstanden habe, wird die Ausgangsspannung also bei jedem Takt neu gesetzt. Da Avdd nicht 100% sauber ist, springt die Spannung am DAC Ausgang ebenfalls leicht. Der OPA344 ist nur zu langsam, wesshalb ich die Sprünge nur noch als Rauschen erkennen konnte. Für mich sah es so aus, als ob der OP schwingen würde. In Wirklichkeit springt meine Referenzspannung am +Eingang. Ich würde gerne bei dem DAC bleiben, da dieser noch frei ist und ich so die Spannung bei unterschiedlichen Sensoren variieren kann. Ich versuche schon seit Tage, die Versorgungsspannung ruhig zu bekommen. Der uC versucht mir die Spannungsversorgung. Die besten Ergebnisse habe ich mit einem LC-Filter vor iovdd und dvdd des uC erreicht. Ein LC-Filter vor avdd brachte leider nichts, die Analogspannung hat angefangen zu schwingen und das Ergebnis war schlechter. Kennt einer von euch gute Quellen im Netz, wie ich die Spannung glatt bekomme? Im Moment würde ich vermutlich eine Referenzspannungsquelle mit einem OP als Impdedanzwandler verwenden. Hm, so langsam wird das hier offline und sollte in einen neuen Thread. Bis dann,
Bitte melde dich an um einen Beitrag zu schreiben. Anmeldung ist kostenlos und dauert nur eine Minute.
Bestehender Account
Schon ein Account bei Google/GoogleMail? Keine Anmeldung erforderlich!
Mit Google-Account einloggen
Mit Google-Account einloggen
Noch kein Account? Hier anmelden.
