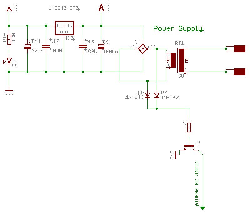
Könnte jemand bei der Auslegung einer Nulldurchgangs-Erkennung (Anhang) helfen? Schaltung aus dem Netz, kein Transistor angegeben. Welcher Transistor, welcher Basiswiderstand? Trafo hat 6V Nennspannung, nach der Diode erwarte ich max 8V. Der Impuls sollte so scharf wie möglich sein. Wenn ich das richtig sehe, müsste der Basiswiderstand deshalb so gering wie möglich sein? Als Transisor hatte ich den BC337-40 in's Auge gefasst (http://www.ortodoxism.ro/datasheets/siemens/Q62702-C314-V2.pdf). In der Originalschaltung war noch ein 10K Pullup zwichen B2 und VCC, weiss nicht, ob das einen Vorteil gegenüber dem internen Pullup hat.
Ich würde es mal mit 2k2 versuchen und mir das ergebnis am oszi anschauen
ist eine komplette dimmerschaltung die nullspannungserkennung ist mit auf dem plans http://bascom-forum.de/index.php/topic,79.msg192.html#msg192
Nullspannungserkennung über einen Trafo ist aber ziemlich suboptimal, oder? Ich denka da so an Phasenschiebung und andere Induktioneseffekte. Dann doch lieber einen sparsamen Optokoppler direkt an´s Netz.
> Nullspannungserkennung über einen Trafo ist aber ziemlich suboptimal, oder? Ich denka da so an Phasenschiebung und andere Induktioneseffekte. Bei der Originalschaltung stand: "Die Phasenverschiebung dürfte sehr gering sein, insbesondere um den Nulldurchgang, da dort bei Gleichrichterschaltungen kaum Strom fließt". > Dann doch lieber einen sparsamen Optokoppler direkt an´s Netz. Dafür fehlt der Platz (mit den ausreichenden Isolationsabständen).
Hmm - na gut. Bei meinen Projekten war der Platz für´n "Leuchtübertrager" immer noch da.
Die einzige andere Möglichkeit, vom Platz her, wäre der 1M-Hack und 230V an die CPU: Entweder Phasenverschiebung oder Tod ;)
hi, wozu brauchste denn die Nulldurchgangs-Erkennung? zweck/ziel?
Phasenanschnittsteuerung einer Vibrationspumpe.
ich würde die pumpe nicht phasen-anschneiden....da gehts wohl nicht richtig; eher vollwellen-paket steuerung, pumpe macht so weniger störungen , da im nulldurchgang gesteuert; und dafür brauchste nur die "richtigen" optokoppler: moc3063 ! + n triac natürlich..
Wie schon gesagt fehlt der Platz für Optokoppler, die Platine ist voll. Wenn es mit dem Transformator wirklich nicht geht (seid ihr sicher?), dann muss tatsächlich die Atmel-230V-Lösung benutzt werden. Vollwellen-Paketsteuerung sagt mir als Laie nichts. Es geht darum, der Pumpe verschiedene Druckniveaus zu entlocken (in der Pumpe schwingt ein stabförmiger Magnet mit 50hz in einer Spule). Ich hatte eine Princess-Espressomaschine auseinandergenommen, die das kann, baugleich Tschibo Cafissimo bzw. Gaggia K111D. Die haben ein "3-Druck-System" für ihre Kapseln. Auf der Platine befindet sich ein Microprozessor (vergossen), ein Triac BTA204-800E (Three quadrant triac) sowie in dessen Nähe zwei Varistoren, ein Transistor, ein paar Widerstände und eine Diode, zwei Potis. Kein grösserer Kondensator (Snubber), kein Kühlkörper am Triac, nur ein Netzfilter-Kondensator am Trafo. Das ist alles, was ich als Laie erkennen kann. Ich vermute, die Potis sind zum Einstellen der beiden Druckniveaus (das dritte Niveau ist ungebremst). Ich will in meiner Steuerung ein 8A Sharp SSR mit eingebautem Snubber und ohne Zero Cross Circuit verwenden. Est nur digital Pumpe an/aus, Phasenanschnitt evtl. später, deshalb soll die Zero-Cross-Erkennung gleich mit auf die Platine.
>Die einzige andere Möglichkeit, vom Platz her, wäre der 1M-Hack und 230V >an die CPU: Entweder Phasenverschiebung oder Tod ;) Der "Hack" ist nur einer, wenn der 1MOhm nicht 500V~ Spannungsfestigkeit hat, zur Sicherheit nimmt man 2x 470kOhm hintereinander. Ansonsten ist diese Lösung gar nicht mal so dumm. Wenn Deine Steuerschaltung berührungsfrei eingebaut wird, sollte das kein Problem sein.
> Wenn Deine Steuerschaltung berührungsfrei eingebaut wird
Die Schaltung wird in ein geerdetes Metallgehäuse (= Kühlkörper für die
SSR) eingebaut.
In der App-Note stand etwas vom Einfallen des Mülls auf der 230V-Leitung
über die direkte Verbindung mit dem Netz. Das macht mir Sorgen, da ich
den ADC auszeize (drei Temperaturfühler) und eine empfindliche (?)
Kapazitäts-Messung per VCO auf der Platine habe.
verschiedene Druckniveaus: ok, dazu brauchste wohl phasen-anschnitt :-)
>Das macht mir Sorgen, da ich den ADC auszeize
Nullspannungstdetektierung macht man nicht mit dem ADC, sondern mit dem
Analog-Komparator. Zweckmäßigerweise erzeugt dieser gleich einen
Interrupt. Müll im Netz hat kaum bis gar keinen Einfluß auf die
Nulldurchgänge, da der Müll meist Oberwellenramsch ist, der auf den
Sinus überlagert ist (oder halt ein abgeknickter Sinus). Wenn Du noch
einen kleinen C vor den Komparator baust, so daß ein Tiefpaß entsteht,
dann ist alles in Butter.
hmm.... mal nur so ne Idee ( Gedankengang ) Deine Schwingungspumpe ist eine Membranpumpe, die durch einen Elekromagneten angetrieben wird. Wenn du die Pumpe mit einer Phasen Anschnitt/Abschnitt Steuerung betreibst, hast du erhebliche Verluste an der Pumpenleistung. Weiter hast du große Probleme mit den Störungen die der ( Dimmer ) auf der 230V Netz Seite Produziert. Als Entstörung bringt der Nulldurchgang nicht genug. Du brauchst ev. auch noch eine LC Glied. Was hältst du du von dem Vorschlag, die Pumpe mit PWM zu betreiben.? ( Optokoppler plus Mosfet oder dergleichen ) Das könnte sich auch positiv auf dein Platz Problem auswirken, da alle Entstörmaßnahmen entfallen. lg Peter
ahem, pwm mit mosfet bei 230v produziert wesentlich !!! mehr störungen... bei triac + pumpe reicht r-c snubber
> Nullspannungstdetektierung macht man nicht mit dem ADC Das ist mir klar. Meine Nulldurchgangserkennung erfolgt, wie in der Schaltung angegeben, über einen INTn-Pin, Trigger per Flanke. Atmel's Zero-Cross-Vorschlag (http://www.atmel.com/dyn/resources/prod_documents/doc2508.pdf) benutzt ebenfalls einen INTn. Aber der ADC ist ein Teil des Mikroprozessors und laut Atmel bringt man mit der 230V-Verbindung den elektronischen Müll in den ganzen Chip ("The zero cross sense resistor can be a way for electronic noise to get into the system."). Ausserdem müsste man zur Sicherheit die Verbindung zum PC galvanisch trennen. Alles in allem ist mir das zu komisch. Deshalb die Frage, ob ihr absolut sicher seid, dass es mit der sekundärseitigen Erkennung nach dem Trafo nicht geht, hat das jemand ausprobiert und kann zu der Grösse der Phasenverscheibung etwas sagen? > Wenn Du noch einen kleinen C vor den Komparator baust Was für ein C (Kapazität, Spannung)? > Was hältst du du von dem Vorschlag, die Pumpe mit PWM zu betreiben.? ( Optokoppler plus Mosfet oder dergleichen ) Wie soll das gehen, ist PWM nicht für Lasten gedacht, die integrieren (ohmsche Lasten)? Das ist eine Wechselstrom-Pumpe, die synchron zur Netzspannung schwingt. Um die Amplitude des Ausschlags zu beeinflussen, sehe ich nur Phasenanschnitt als Möglichlichkeit.
Düsentrieb wrote: > ahem, pwm mit mosfet bei 230v produziert wesentlich !!! mehr > störungen... > bei triac + pumpe reicht r-c snubber @Düsentrieb das war nur eine Grundidee! Wenn ich mir den Entstöraufwand in einem Dimmer anschaue und im Gegensatz den Entstöraufwand in einem Elektronischen Trafo für Halogenlampen oder EVG für Leuchtstofflampen oder Frequenzumrichter für Drehstrommotore betrachte, ist dieser erheblich geringer. bzw. kleiner und benötigen deshalb weniger Raum. @ Dietmar E >Wie soll das gehen, ist PWM nicht für Lasten gedacht, die integrieren >(ohmsche Lasten)? Das ist eine Wechselstrom-Pumpe, die synchron zur >Netzspannung schwingt. Um die Amplitude des Ausschlags zu beeinflussen, >sehe ich nur Phasenanschnitt als Möglichlichkeit. bei PWM kann ich beide Verhältnisse beeinflussen. Länge des Pulses und Abstand des Pulse. Die Pumpe wird hierbei mit zerhackter Gleichspannung betrieben. Dazu wird die max Amplitude zum Massenträgheitsmoment des Pumpenstempels gesetzt. Das heißt, du kannst die Auslenkung des Stößels mit der Länge des Impulses beeinflussen. Und die Fördermenge mit der Anzahl der Impulse. Schau dir doch mal an, Wie ein Frequenzumrichter für Drehstrommotore funktioniert. Gut da hast du drei Phasen. aber das ist erst mal unwichtig. Das Prinzip funktioniert auch mit einer Phase. mit PWM lassen sich alle Motore und Spulen Steuern. Egal ob AC oder DC. Das Funktioniert sogar bei Magnet-Ventilen. ( Proportionalventile ) lg Peter
> Die Pumpe wird hierbei mit zerhackter Gleichspannung betrieben
Die Wechselspannung lenkt den Kolben abwechselnd nach links und rechts
aus (beim Zug wird das Einlassventil geöffnet und Wasser angesaugt, beim
Druck wird das Auslassventil geöffnet und gegen Druck gefördert) und
baut so bis zu 15 bar auf. Wie das mit Gleichspannung funktionieren
soll, verstehe ich nicht. Die würde den Kolben zu einer Seite ziehen,
dann kann man nur "loslassen". Soll der Kolben dann von selbst, gegen
den Druck, zur anderen Seite wandern oder "schwingen"? Das würde mit
einem Pendel funktionieren, aber in der Vibrationspumpe wird gegen
Gegendruck gearbeitet.
Dietmar E wrote: >> Die Pumpe wird hierbei mit zerhackter Gleichspannung betrieben > > Die Wechselspannung lenkt den Kolben abwechselnd nach links und rechts > aus (beim Zug wird das Einlassventil geöffnet und Wasser angesaugt, beim > Druck wird das Auslassventil geöffnet und gegen Druck gefördert) und > baut so bis zu 15 bar auf. Wie das mit Gleichspannung funktionieren > soll, verstehe ich nicht. Die würde den Kolben zu einer Seite ziehen, > dann kann man nur "loslassen". Soll der Kolben dann von selbst, gegen > den Druck, zur anderen Seite wandern oder "schwingen"? Das würde mit > einem Pendel funktionieren, aber in der Vibrationspumpe wird gegen > Gegendruck gearbeitet. hallo Dietmar. da hast du recht. Wenn man das aber mit einer halben H-Brücke macht, wird der Stößel auch in die andere Richtung ausgelenkt. ;-) lg Peter ps.... guck dir doch mal den aufbau deiner Pumpe an, ob da nicht ev. auch eine Feder verbaut ist. ist bei meiner Aquarium-Luftpumpe so.
>Meine Nulldurchgangserkennung erfolgt, wie in der >Schaltung angegeben, über einen INTn-Pin, Trigger per Flanke. Atmel's >Zero-Cross-Vorschlag >(http://www.atmel.com/dyn/resources/prod_documents/...) benutzt >ebenfalls einen INTn. Zu ungenau, ein Int Pin schaltet irgendwo zwischen 2 und 5V, wenn Du den nach dem Trafo anschließt, wirst Du keinen Nulldurchgang, sondern irgendetwas detektieren. Ein INT Pin taugt nut für solch steile Spannungshübe wie in der AppNote beschrieben, also über R am Netz. Für das direkte und schnelle detektieren von Spannungspegeln muß der Analog-Komparator genutzt werden.
...ass es mit der sekundärseitigen Erkennung nach dem Trafo nicht geht, hat das jemand ausprobiert und kann zu der Grösse der Phasenverscheibung etwas sagen?.... DOch, ich kann bestätigen, dass es funktionert, nach dem Trafo den Nulldurchgang festzustellen. Allerdings habe ich eine etwas andere Schaltung verwendet. Siehe Anhang
> Zu ungenau, ein Int Pin schaltet irgendwo zwischen 2 und 5V, wenn Du den
nach dem Trafo anschließt, wirst Du keinen Nulldurchgang, sondern
irgendetwas detektieren
Den Einwand verstehe ich nicht. Die Schaltung steuert den Transistor mit
gleichgerichteten Halbwellen durch und der zieht den Int-Pin fast die
gesamte Zeit auf Low. Nur um den Nulldurchgang herum wird der Transistor
nicht mehr durchsteuern können und der Pull-Up zieht Int auf High (ich
denke, es ist doch besser, einen externen Pull-Up zu verwenden, der
nicht ganz so hochohmig ist, z.B. 10K, damit High schneller kommt?). Die
kurzen High-Impulse sollte man mit INTn doch problemlos detektieren
können? Die ursprüngliche Frage war: welcher Transistor, welcher
Widerstand? Wenn dazu noch jemand was sagen könnte?
hi dietmar, habe mal pumpe mit ph.anschn. getestet: geht wie gewünscht! aber pumpenleistung natürlich nur begrenzt reduzierbar, bei zu geringer ansteuerung pumpt nix mehr, summt nur noch leise... nett: bei etwa 40% leistung is das teil deutlich leiser, als bei netz /voll power.
Hi! Ich möchte mal wissen wer immer diese Falschmeldungen in die Welt setzt das Nullduchgangserkennung mit einem Trafo nicht hinhaut. Das ist absoluter Unsinn. Wer das behauptet hat es noch nie gemessen. Im Nulldurchgang ist der Trafo unbelastet und da ist die Phasenverschiebung=0. Die einzige Verschiebung die auftritt ist jene welche durch die Flussspannung der jeweiligen Diode auftritt. Das ist ohne Probleme mess- und korrigierbar. Du solltest allerdings 100Hz erfassen dann läst sich jede Halbwelle steuern. Am einfachsten ist es den Analogkomparator zu benutzen. Als Ref. eine vorgespannte Schottkydiode(0,4V) und den anderen Eingang speist du über einen Spannungsteiler mit 10K/100K.Paralell zum 100K kommt eine Siliziumdiode(0,6V) in Flussrichtung sonst raucht der Eingang ab. Nach dem Brückengleichrichter kommt in die Plusleitung eine weitere Diode. Vor dieser klemmst du den 10K an und fertig ist dein Nulldurchgang. Viel Erfolg, Uwe .
> nett: bei etwa 40% leistung is das teil deutlich leiser, als bei netz /voll
power
Das mit dem leisen Geräusch kommt mir bekannt vor, die
Cafissimo-Maschinen haben ab der zweiten Generation eine Art
Fade-In-Effekt (die Pumpe läuft sanft an).
Ich bin z.Z. etwas vernarrt in pwms, dahre muss ich doch noch ein paar Komentare ablassen. ;) Das was der sandmann empfiehlt, geht natürlich viel zu weit, das wäre schon eine richtige Synthese der Netzspannung, aber im Prinzip ne saubere Sache. Du müsstest die 240V gleichrichten (das freut sicher den Stromerzeuger) und dann mit einer H-Brücke, in dem Fall wohl optogekoppelt, den Sinus mit ner PWM wieder generieren, dann hast du natürlich volle Kontrolle über die Frequenz und Amplitude, aber ich glaube das wäre doch mit grossen Kanonen nach sehr kleinen Spatzen Geschossen. Obwohl mir würd's gefallen, aber wie gesagt ich bin grade auch Fanboy, deiner Pumpe würde das sicher auch gefallen, dir würde es vermutlich nur gefallen wenn du die PWM-frequenz aus dem hörbaren Bereich fernhälst, oder gut filterst. ;) Ach ja von wegen integrierend, ohmsche Lasten sind nicht per-se integrierend, die meisten ohmschen Lasten haben in sich ein integrierendes Verhalten, das aber auf die physikalischen Gegebenheiten zurückzuführen ist Glühbirne/Heizung -> Wärmekapazität, ein Widerstand selbst hat nix integriendes an sich. Induktive Lasten hingegen verfügen in hohem Masse darüber (RL-Tiefpass) daher wäre deine Pumpe ein ideales Opfer, wobei bei allen mechanischen Aktoren das eigentlich integrierende Element dann doch wohl die Massenträgheit ist. Bei kapazitiven Lasten gilt das selbe, aber wann hat man schon mal eine kapazitive Last, jetzt mal MEMS ausgenommen. -wiebel
Ich habe es inzwischen mal ausprobiert (Schaltung wie im 2. Kommentar, am frisch ersteigerten Oszilloskop, nicht am AVR), der Impuls sieht doch ok aus, oder? Sorry für die schlechte Bildqualität. Kanal 1: Gleichgerichtete 6V-vor-Spannungsregler-Wechselspannung, Kanal 2: das vom Transistor geschaltete Signal, das auf einen AVR-INTn-Eingang soll. Der Basiswiderstand macht keinen Unterschied (4.7K oder 47K), ich nehme als Laie an, die Impulsbreite hängt vom Transistor ab und bei welcher Basis-Spannung er schaltet? Ich habe einen BC547C genommen.
Bitte melde dich an um einen Beitrag zu schreiben. Anmeldung ist kostenlos und dauert nur eine Minute.
Bestehender Account
Schon ein Account bei Google/GoogleMail? Keine Anmeldung erforderlich!
Mit Google-Account einloggen
Mit Google-Account einloggen
Noch kein Account? Hier anmelden.



