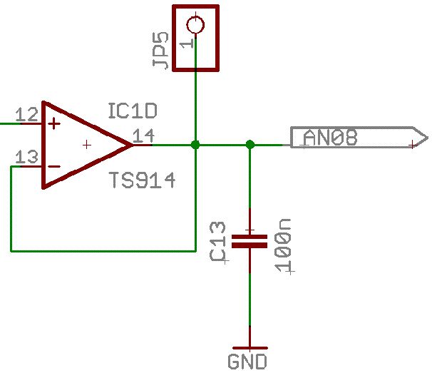
Hallo, ich habe eine OPV-Schaltung (wie im Anhang) aufgebaut. Der verwendete OPV ist ein TS914; die restlichen 3 OPs in diesem Gehäuse sind beschaltet(!). Pin 12 wird mit einer Gleichspannung von ca. 3.5V belegt. An Pin13+14 messe ich eine periodische Schwingung (ca. 83kHz; Hub ca. 1V) mit Mittelwert ca. 3.5V. 1.) Woher kommt die fast sinusförmige Schwingung? (Alle(!) Pins außer 13/14 am IC liefern aalglatte Spannungen, d.h. die Schwingung muss vom OPV selbst kommen). Wenn ich C13 auslöte, dann ist die Spannung an Pin13+14 absolut stabil. 2.) Baue ich da einen Schwingkreis? Ich erwarte zwar keine großen Spannungsänderungen an Pin12 (Temperaturmessung), wollte C13 aber dennoch zur Glättung/Dämpung reinmachen. 3.) Oder sollte ich da einen deutlich kleineren C verwenden? PS: An AN08 ist ein ordinärer AD-Eingang eines µC angeschlossen. Danke, Richard
OPV schwingen gerne wenn sie am Ausgang rein kapazitiv belastet werden. Häng vor den Kondensator einfach einen 100 Ohm Widerstand. Dann sollte es gehen.
Danke für die schnelle Antwort. Meinst du so wie der blaue R oder wie der rote R?
An diese Stelle gehört überhaupt kein Kondensator. Allenfalls vor den OPV, aber nicht dahinter.
Yep, aber den Tiefpass kriegt man vor dem OPV auch, ganz ohne Widerstand, weil der Widerstand des Temperaturfühlers Teil dieses Tiefpasses ist. Und man muss sich nicht mit dem Eingangswiderstand des ADC befassen.
> An diese Stelle gehört überhaupt kein Kondensator. Allenfalls vor den > OPV, aber nicht dahinter. Vor dem OPV ist nach dem OPV :-) (Soll heissen, das ist nur die letzte Entkopplungsstufe/Impedanzwandler(?) - vorher ist auch ein OPV). Von daher würde ich dazu tendieren den C ganz zu entfernen. Sofern ich mir dadurch kein unschönes Rauschen einfangen kann?!? > Häng' ihn direkt an den OPV-Ausgang, VOR die Rückkopplung. VOR die Rückkopplung? Wie soll das gehen? Wo wäre der Unterschied zur jetzigen Version? > So wie der blaue. Dann hast du einen schicken Tiefpass als Filter. Das klingt am vernünftigsten (selbst wenn der C überhaupt nicht notwendig sein sollte - Schaden kann die Konstellation als RC-Tiefpass ja nicht).
> Vor dem OPV ist nach dem OPV :-) (Soll heissen, das ist nur die letzte > Entkopplungsstufe/Impedanzwandler(?) - vorher ist auch ein OPV). Von > daher würde ich dazu tendieren den C ganz zu entfernen. Sofern ich mir > dadurch kein unschönes Rauschen einfangen kann?!? Wenn der Sensor 3 OPVs braucht, damit ein brauchbares ADC-Signal draus wird, dann sieht's ohnehin komplizierter aus. Und hängt davon ab, welche Störung du loswerden willst. Die Störungen am Eingang dieser OPV-Kaskade, weil der Sensor vielleicht ein paar Meter Kabel dran hat, die ihm sämtliche Netz- und Funkstörungen im Äther einbringen (Kondensator davor) oder/und das durch die OPVs erst eingebrachte Rauschen (Tiefpass dahinter/dazwischen). >> So wie der blaue. Dann hast du einen schicken Tiefpass als Filter. > Das klingt am vernünftigsten Filtert mit 100R/100nF allerdings nur eher hochfrequentes Zeugs wie Rauschen und Radio raus. Wenn das wirklich Sinn ergeben soll, dann muss R grösser werden, in Abhängigkeit davon, welchen Widerstand der ADC an dieser Stelle verkraftet, und wie eilig man auf Änderungen reagieren muss.
>Quark. Nix Quark! Ist seit den 80ern übliche Praxis den OPVs das Schwingen abzugewöhnen ;) Hängt mit dem Aufbau der OPVs zusammen, recht kompliziert. >VOR die Rückkopplung? Wie soll das gehen? Wo wäre der Unterschied zur >jetzigen Version? Der Unterschied liegt im Aufbau des OPV, siehe oben. Den Widerstand VOR die Rückkopplung hat den Effekt, dass ein Spannungsabfall bei Stromfluss über der Widerstand durch den OPV ausgeregelt wird.
> Nix Quark! Ist seit den 80ern übliche Praxis den OPVs das Schwingen > abzugewöhnen ;) Dann sag mir mal, was der C in dieser Schaltung an dieser Stelle bei einem naturgemäss eher langsamen Temperatursensor vorne dran bringen soll? Erstens schwingt der OPV hier doch grad wegen des Kondensators. Zweitens ist der Kondensator so, ohne R davor, als Filter ziemlich nutzlos. Macht bloss dem OPV das Leben schwer.
Naja, über Sinn oder Unsinn des C nach dem OPV hab' ich ja nix gesagt. Wenn er den da haben will, dann sei es so. Was ich sagen wollte ist, dass bei kapazitiven Lasten ein OPV leicht zum Schwingen neigen kann, mein Schaltungsvorschlag wird (mit üblicherweise 56 Ohm) von Siemens seit den 80ern erfolgreich verwendet.
>Nix Quark! Ist seit den 80ern übliche Praxis den OPVs das Schwingen >abzugewöhnen ;) Stimmt. Hab ich auch schon oft so gesehen. Das macht man aber nur wenn der Ausgangswiderstand klein bleiben soll. >Den Widerstand VOR die Rückkopplung hat den Effekt, dass ein >Spannungsabfall bei Stromfluss über der Widerstand durch den OPV >ausgeregelt wird. Vor der Rückkopplung hat den Effekt das der Widerstand aus Sicht des Kondensators kein 100 Ohm Widerstand mehr ist, sondern sehr viel kleiner. Der OPV regelt das ganze natürlich aus, muss dazu aber evtl. die Ausgangsspannung so weit hochdrehen das er übersteuert. Damit wird die Filterwirkung nicht unbedingt verbessert.
> Nix Quark! Ist seit den 80ern übliche Praxis den OPVs das Schwingen > abzugewöhnen ;) Weiss nicht ob's diese Variante auch gab, aber Frequenzkompensation lief meiner Erinnerung nach üblicherweise anders. Wenn der OPV nicht sowieso schon einen entsprechenden Anschluss hatte (z.B. µA709, CA3130), dann hat man den Kompensationskondensator irgendwo passend in der Rückkopplung untergebracht und nicht ausgerechnet die Wurzel des schwingenden Übels, die Phasendrehung des OPVs, noch vergrössert.
Ein Filter hinter eine 'niederohmige' Quelle zu hängen macht eh' nicht viel Sinn, da außer mehr Stromfluss nicht viel passiert.
> Was ich sagen wollte ist, dass bei kapazitiven Lasten ein OPV leicht zum > Schwingen neigen kann, mein Schaltungsvorschlag wird (mit üblicherweise > 56 Ohm) von Siemens seit den 80ern erfolgreich verwendet. Ok, Missverständnis, hervorgerufen durch Message-Interleaving. Ich dachte du willst den Kondensator anders plazieren (es gab hier in letzter Zeit gelegentlich Trolle). Mit R ist das technisch ok, nur halt sinnlos.
>Mit R ist das technisch ok, nur halt >sinnlos. Nö, wieso ? Der schützt den ADC evtl. wenn der OPV mit 12V läuft. Bischen größer könnte er schon sein. 1k-4k7 sollte dem ADC kein Problem bereiten. Und den Kondensator auf 1uF zu erhöhen ist dann auch kein Problem. Damit filtert er nicht nur HF.
R vor dem ADC? Dazu benutze ich normalerweise 8.2 kOhm. Dann können auch mal +/-15V anliegen ohne den ADC zu töten. Am Messignal ändert das nix, da der ADC-Eingang (MUX) hochohmig genug ist.
@ Thilo Genau. Und wenn er vor dem Impedanzwandler sowieso einen OPV hat kann er sich den Impedanzwandler komplett sparen. Aber dazu müsste man die komplette Schaltung kennen ;)
Bitte melde dich an um einen Beitrag zu schreiben. Anmeldung ist kostenlos und dauert nur eine Minute.
Bestehender Account
Schon ein Account bei Google/GoogleMail? Keine Anmeldung erforderlich!
Mit Google-Account einloggen
Mit Google-Account einloggen
Noch kein Account? Hier anmelden.

