Hallo, ich habe mir bei Pollin den Schrittmotor "TEC SPH-39C-A12BDM" gekauft. Dieser hat zwei Spulenpaare 10 Ohm und zwei Spulenpaare 1 Ohm. Die Identifikation macht auch keine Probleme, aber wenn ich den Schrittmotor nun im Bipolar-Parallel-Betireb fahren möchte: Muss ich jeweils eine 10 Ohm und eine 1 Ohm Spule parallel schalten, oder die beiden selben Spulenpaare parallel schalten. Kann ich den Strom dann einfach nach I = U/R ausrechnen, oder muss ich da noch was anderes beachten? MfG Muecke
Hi Ich habe die Teile auch liegen, bin aber noch nicht dazugekommen sie zu testen. Die 1 Ohm wicklungen würde ich aber erst mal aussen vor lassen. Nimm die 10 Ohm Wicklungem. Was für einen Treiber willst du verwenden? MfG Spess
Habe die Kombination L297 L298... Und den Strom kann ich dann also mit I = 5V/10 Ohm = 500mA annehmen, oder muss ich da noch was anderes beachten? MfG Muecke
Ne, das mit U/I funktioniert nur wenn Du U= 1/t*∫U(t)dt machst! Die Spannung ist doch getaktet...
Kann ich nicht auch einen Schrittmotor wie folgt ansteuern: Ich nehme zunächst die erste Induktivität. Schalte einen Transistor so, dass ich beim Durchschalten der E-C Strecke die Induktivität schalte. Dieses mache ich bei den anderen spulen auch. Somit habe ich pro Spule einen Transistor. Ich schließe die nun an einen Port an. Dann programmiere ich ein "Lauflicht". Je nach geschwindigkeit des Lauflichts müsste sich ja auch der Schrittmotor drehen. Somit spare ich mir einen "teueren" treiber. Oder ist ein Denkfehler drin? Habe nämlich auch einen Schrittmotor, den ich ansteuern will. Achja, ich habe meinen Schrittmotor vorliegen. Er stammt von der Firma "MOTORTECH". Dem Aufdruck lässt sich folgendes entnehmen: S35S8 - 5004/80J0AB 92-064-060 10 Folgende Kabel werden herausgeführt: Rot, NC, Orange, Gelb, Braun, Schwarz Ich habe eimal die Widerstände gemessen: Zwischen Schwarz und Braun, Gelb und Orange messe ich jeweils um die 100 Ohm. Messe ich zwischen schwarz und Rot, so kommen 53 Ohm zu stande. Ich denke, dass Schwarz GND und Rot VCC und die anderen Farben jeweils die Phasen sind, oder was sagt ihr dazu ? Habe auch keinerlei Angaben über die Versorgungsspannung :( Vielleicht kann mir ja wer weiterhelfen. Danke Gruß Timo
Hier einmal meine Idee im Schaltplan. Was haltet ihr davon ? Ich glaube, dass mein Denkfehler darin liegt, dass ich Induktivitäten als Kolektirwiderstand benutze. hm
Ohne den Motor jetzt zu kennen (3-Strang Motoren sind seltener als 2- oder 4-Strangmotoren) solltest du auf alle Fälle die Transistoren drehen, Emitter an Masse und Kollektor an die Spulen. MW
Oh, du hast Recht ... grobber Fehler ;) ... ist ausversehen beim schnellen Eaglebasteln passiert. Klar werden die gedreht. Geht dass Prinzip denn so ? Habe 5 Kabel. Davon sind doch sicher 1 kabel VC und 1 kabel GND, oder? Bleiben also 3 Spulen,oder?
Wie finde ich heraus, was für Transistore ich verwenden muss. Also npn ist klar in dem Fall. Aber wieviel Strom müssen die "abkönnen"? Weiß ja nichteinmal die Betriebsspannung :( ... Finde kein Datenblatt.
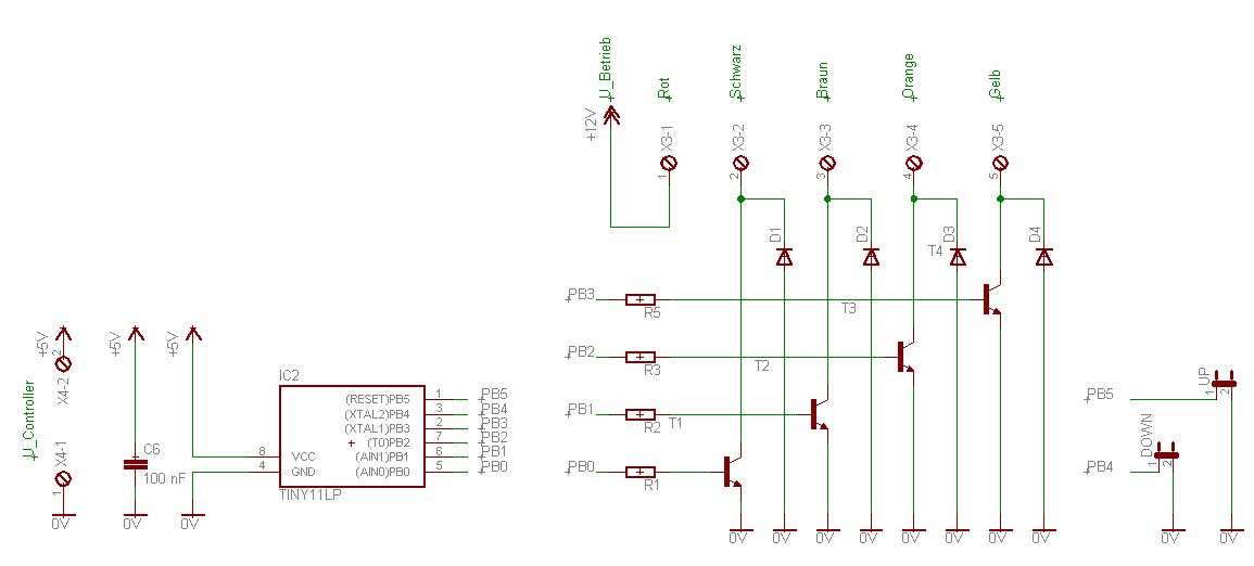
Hier einmal meine fertige Schaltung. So soll es aussehen. Ich schreibe ein Programm, welches mir zunächst PB0 auf "High" setzt, dann PB1 und anscließend PB2. Ich programmiere also ein Schieberegister. Die beiden Taster erlauben mir es, die "Frequenz" zu erhöhen oder zu verringern. Die LED zeigt einfach den Status an. Seht ihr Fehler?
Schwarz, braun, gelb und orange scheinen die 4 Spulen eines Unipolarmotors zu sein und rot der gemeinsame. Wenn du zwischen rot und den anderen Farben auch die 53 Ohm misst, ist meine Vermutung richtig. mess mal nach und berichte. Die 100 Ohm zwische schwarz und braun deuten dann auf den ohmschen Widerstand von 2 in Reihe gemessener Spulen hin. MW
Deine Vermutung ist richtig. 4 Spulen à 56 Ohm ca. Wieviel Spannung und wieviel Strom ziehen die nun :(
und rot ist dann vc ? also muss an Braun orange und so weiter GND anliegen?
Ihr solltet die Freilaufdioden nicht vergessen, sonst hissen die Transistoren die weiße Flagge
Nein, rot ist nicht VCC. Rot ist der gemeinsame, an den alle Spulen zusammengeführt werden. Und der kommt normal an die Betriebsspannung, nicht an die 5 Volt. Vom Gefühl würde ich ihm so um 12 bis 15 Volt spendieren bei den hohen Strangwiderständen. Erhöhen kann man ja immer noch. Und, wie Mattias sagte, vergiss die Freilaufdioden nicht. Für einen Strang: rot an +12V orange an den Kollektor (NPN) Emitter an Masse vom Kollektor eine Diode an +12V und eine an Masse Dann musst du "nur" noch die richtige Reihenfolge der Spulenbestromumg herausbekommen. Viel Glück MW
Hallo,
bei den Freilaufdioden gibt es einen sehr berühmten Fehler. Falls man
die Freilaufdiode (die bei einer Relaisschaltung parallel zur Spule ist)
nicht richtig schaltet, erhält man an der nicht leitenden Spule einen
induzierten Strom und eine Feldschwächung.
Ich habe das im beiliegenden Bild eingezeichnet.
1) Schaltung 1
Es leitet der T1 und an der Spule liegt (- + blau gezeichnet).
Das ergibt eine induzierte Spannung (- + grün gezeichnet) und die
rechte Diode oben leitet. Durch die transformatorische Wikung wird
das magnetische Feld erst aufgebaut, wenn der Gleichstom wirkt.
Das ist sehr verzögert der Fall.
Also: Beim Feldaufbau ensteht eine induzierte Spannung in der zweiten
Wicklung und leider eine Feldschwächung durch dien Diode
(rechts oben).
2) Schaltung 2
Die Lösung: Falls T3 leitet (z.B. Mittelanzapfung an 12 V) erzeugt
die tranformatorische Wirkung an der rechten Spule weitere 12 V
sodass an der rechten Diode 24 V anliegen. Das Schöne ist, dass im
eingeschalteten Zustand keine Diode, auch nur kurzzeitig leitet.
Das Transistor und die Diode müssen die doppelte Betriebsspannung
aushalten. Die maximale Drehzahl ist nach meiner Beobachtung ca das
dreifache. (Schaltung 1 und Schaltung 2)
Gruß
Fritz
Hi Nur damit die Dikussion nicht in die falsche Richtung geht, die o.g. Motoren von Pollin sind bipolar. Ergo braucht man zwei Brücken zum Ansteuern. MfG spess
Danke spess, aber wo muss man die Brücken setzen?`Welche Spulen müssen wie angeschlossen werden? Und mit welchem Strom, darf man die Motoren ansteuern? MfG Muecke
Hi Wie oben schon geschrieben, würde ich die 10 Ohm - Spulen nehmen. Bei mir sind das wß/gb und rt/bl. Du willst die Kombination L297/L298 verwenden. Also Datenblätter besorgen und Schaltung aufbauen. Als Motorspannung mindestens 12V. Sense-Widerstände >=2 Ohm (nach groben Überfliegen der Datenblätter geschätzt) für 500mA. Bei einstellbarer Referenzspannung gehen wahrscheinlich auch kleinere. MfG Spess
OK. So werde ich das machen... Als Sense-Wdst`s habe ich 5W 0,51 Ohm. Meine Referenzspannung ist durch ein D/A-Wandler einstellbar, der an nem uC hängt. Auch die Steuerleitungen des L297 hängen am uC. Dieser kann dann über den I2C-Bus angesprochen werden... Die Sachen habe ich soeben bei Reichelt bestellt und bin mal gespannt obs funzt... Morgen, oder übermorgen gehts ans Ätzen... MfG Muecke...
Hi, Ist diese Beschaltung (auch die Spannungen) nun okay ? Der Motor stammt aus einem Scanner, den ich leider nicht mehr zum messen habe. Ich verstehe das mit den Dioden nicht ganz. Zwar hab ich bei Wiki geschaut und es durchgelesen und die Funktion auch nachvollzogen. Dort versteh ich es so, dass ich pro Spule eine Freilaufdiode benötige; also sind es in meinem Fall vier Dioden. Kann mir einer in meinen Schaltplan die Dioden einzeichnen ? ;) Naja komme mit deinen zwei Lösungen nicht ganz klar, bzw mit der zweiten. Michaells Aussage verwirrt mich. Zitat "vom Kollektor eine Diode an +12V und eine an Masse". Darunter verstehe ich nun den Einbau von "ZWEI" Dioden pro Strang, also insgesammt 8 Dioden. hmm...
Nun habe ich die Dioden gemäß Vorschlag Schaltung 2 eingebaut. Ist meine Schaltung nun korrekt ? Kann ich sie auf die Platine bringen ? Nochmal meine Idee. Ich programmiere ein "Lauflicht". Dieses beginnt bei PB0 und endet bei PB3. Je nach Geschwindigkeit ändert sich auch die Geschwindigkeit des Motors. Die Reihenfolge der Farben probiere ich durch "umstecken" aus. Ist alles korrekt ? Achja welchen Standarttransistor kann ich etwa verwenden ? Vorschläge ? Dioden reichen wohl die 1N 4004 :) Hab die noch herumliegen ... sind sicher sehr überdimensionier, ich weiß. Danke mfg Timo
Der Motor läuft schon ab 5 V U_Motor ... und dabei fließen pro Phase etwa 70 mA. Da würd doch der BC 108 total ausreichen. Der hat I_C Max von 100 mA. P_tot wird auch nicht erreicht. Aber ist die Schaltung nun richtig?
@ Timo Die meisten Schrittmotoren in dem Rahmen werden mit 6 - 12 V versorgt. Demnach sind die 5 V realistisch. Ab da sollte sich etwas tun. Zu der Schaltung kann ich dir leider nicht sagen, da ich mich nicht so mit der Hardware beschäftigt habe. Viel Glück Gruß der Gast
Du solltest dich (zum Beispiel mit Hilfe der Suche hier) etwas in die Materie einlesen. Oder hier.: http://www.roboternetz.de/wissen/index.php/Schrittmotoren Ohne jetzt deinen Motor genau zu kennen, bei 70mA wird der wohl kaum richtig laufen. Wohl eher Richtung 500mA sind realistisch. Entsprechend wird dann deine Versorgungsspannung. Einfach mal an einem einstellbaren Netzteil ausprobieren. Als Transistortreiber bietet sich z.B. ein ULN2803 Darlington-Treiber an. Hier sind schon 7 Transistoren in einem Gehäuse und der kann auch mehr Strom liefern als deine Transistoren. IN400X Dioden sind ungeeignet, weil nicht schnell genug schaltend. Such dir entsprechende Schaltungen und du wirst fündig. Google ist dein Freund.
Okay, dann nehme ich s-Dioden. Die habe ich auch liegen. Will nicht nochmal bestellen. Das ist der Grund, weswegen ich keinen Treiber verwende. Stimmt denn die Schaltung so? Also vom Aufbau? Ich änder denn die 1N400x in schnellere um und verwende Leistungstransistoren.
Timo wrote: > Okay, dann nehme ich s-Dioden. Die habe ich auch liegen. Will nicht > nochmal bestellen. Das ist der Grund, weswegen ich keinen Treiber > verwende. Stimmt denn die Schaltung so? Also vom Aufbau? JA, probiers doch einfach aus. Die Schaltung ist soweit richtig...
OKay. ISt die Idee mit der "Lichtorgel" überhaupt korrekt? Muss ich nicht eher immer zwei Spulenpaare Schalten, damit sich der Motor dreht? Was für Transistoren kann ich da mal verwenden? Irgendwelche Standarttypen? Ist die Schaltung so korrekt?
Wieso sollte ich mir ein Beispiel an Christian nehmen ? Ich möchte den einen Motor (Nur für eine Anwendung) ansteuern. Will keine Treiber oder sonst was kaufen. Möchte einfach es mit meiner Schaltung machen, die ich Entworfen haben. Anstatt solcher Aussagen möchte ich einfach nur die Fragen beantwortet haben und keine Alternativen aufgezeigt bekommen. 1. Funktioniert die oben gezeigte Schaltung theoretisch/ praktisch ? 2. Ist die Idee mit dem Lauflicht theoretisch/ praktisch umsetzbar ? 3. Wenn 1. & 2. mit Ja beantwortet werden, kann ich die Schaltung dann ätzen ? Mehr möcht ich gar nicht. Klar kann man auf Standartdinge zurückgreifen. Wollte es aber mal selbst versuchen, da ich noch viele Transistoren (auch Leistungstransistoren) und andere Standartteile liegen habe. Wieso kaufen, wenn anders vorhanden. Also wäre nett, wenn ihr einfach die drei Fragen abarbeiten würdet. Danke
Hallo, bei einem bipolaren Motor, der eine Wiclkung ohne Mittelanzapfung hat, also 4 Leitungen herausgeführt hat, ist es nicht ausreichend, dass der Treiber auf Masse zieht. Der zweite Anschluss der Spule muss mit einem Tramsistor auf + geschlossen werden. Somit ist eine "Brücke", z.B. aus NPN und PNP oder aus 2 NPN Transistoren nötig. Das Alternativen nicht gefragt sind, erwähne ich den L293D nicht. Man könnte aber diesen IC als Anregung hernehmen und aus der Innenschaltung lernen. Fritz
moin ja/ kein transistortyp angegeben ja/ nur wenn du die richtige reihnfolge einhältst kann niemand wissen ob du ätzen kannst / wenn du es kannst mach es und du wirst sehen. mischa
Fün ne unipolare Ansteuerung geht das, für bipoloar nicht. Auch würde ich den RST-Pin nicht als GPIO nutzen (wg. sich aussperren und nur Probleme haben)-> Den Taster(?) entweder ganz weg lassen, oder einen größeren AVR nehmen.
Bitte melde dich an um einen Beitrag zu schreiben. Anmeldung ist kostenlos und dauert nur eine Minute.
Bestehender Account
Schon ein Account bei Google/GoogleMail? Keine Anmeldung erforderlich!
Mit Google-Account einloggen
Mit Google-Account einloggen
Noch kein Account? Hier anmelden.





