Hi, ich möchte mir einen Wechselrichter für einen Trafo mit Luftspulen bauen (zu drahtlosen Energieübertragung). Die Spulen haben jeweils nur ca. 5 Windungen und ca. 30mm Durchmesser, sind aber in Material eingebettet (denke mal irgendein Ferrit) und sehr nahe aneinander ca. 1mm Abstand. Auf der einen Seite stehen 12V zur Verfügung, auf der Anderen Seite sollten ca. 150mA bei einer Spannung von mind. 6 Volt rauskommen (auf der anderen Seite sitzt ein µC). Ich hab mir da mal was aus Transistoren zusammengebastelt, funktioniert aber nur bis ca. 4kHz (wird wohl zu wenig sein). Wie könnte ich das besser lösen? MfG, Johannes
Schneller takten! So wenige Windungen deuten auf eine sehr viel höhere Schaltfrequenz hin. Ich nehme dabei an, den "Trafo" hast du von irgenwoher so bekommen. Über den Daumen gepeilt dürfte die Schaltfrequenz zwischen 500kHz und 1.5 MHz liegen. Der 555er schafft ja ohne weiteres bis einige 100kHz. Du kannst ihn einstellbar machen und dabei messen, wieviel Power du auf der Sekundärseite entnehmen kannst. Dabei braucht du entweder sehr schnelle Gleichrichterdioden und einen Lastwiderstand oder ein Multimeter, welches Wechselspannungen bei dieser Frequenz noch genau misst (dürfte schweirig sein). Mit einem Oszi geht's natürlich auch. Gruss rayelec
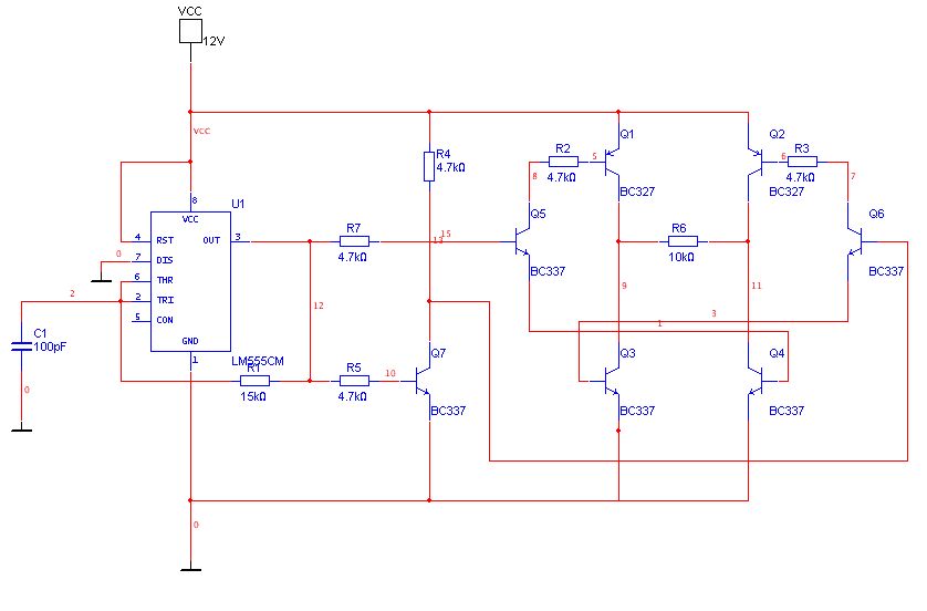
Das primäre Problem ist aber noch der Wechselrichter, der zumindest in der Simulation scon ab 4kHz nicht mehr sauber arbeitet (ansteigende Flanken flachen ab)
Du wirst eine ordentliche Treiberschaltung für Gates brauchen damit das bei "höheren" Frequenzen noch sauber schaltet
Warum nicht einen Schaltwandler IC nehmen der für Durchflusswandler geeignet ist. Bei LT (Linear Techn.) und IRF (Intern. Rectif.) gibt es welche die bis zu 3MHz machen und einen starken Schalttransistor drinnen haben. Könnte sich lohnen da mal vorbei zu schauen. Ach ja bei TI (Texas Inst.) lohnt bestimmt auch in die Produktdatenbank. Stichwort Powermanagement.
Bitte melde dich an um einen Beitrag zu schreiben. Anmeldung ist kostenlos und dauert nur eine Minute.
Bestehender Account
Schon ein Account bei Google/GoogleMail? Keine Anmeldung erforderlich!
Mit Google-Account einloggen
Mit Google-Account einloggen
Noch kein Account? Hier anmelden.
