Hallo, ich habe hier einen defekten Jeti Rex5 RC-Empfänger. Vor zwei Tagen stellte er plötzlich seine Funktion ein - kein Absturz ö.ä. Es kommt kein RC-Signal mehr aus dem HF-Teil. Nun habe ich mal etwas gemessen und folgendes Bausteil (siehe Foto) hat einen Widerstand von etwa 0.2 Ohm. Das Teil ist in Reihe mit dem 35Mhz Quarz. Kann das ein defekter Kondensator sein oder eine SMD Spule(gibts das)? Wenn ich mit einem Metallschraubendreher den hellen Kondensator daneben berühre funktioniert alles wieder für ein paar Sekunden. Ist zwar kein µC drinnnen aber vielleicht könnt Ihr mir trotzdem helfen. André
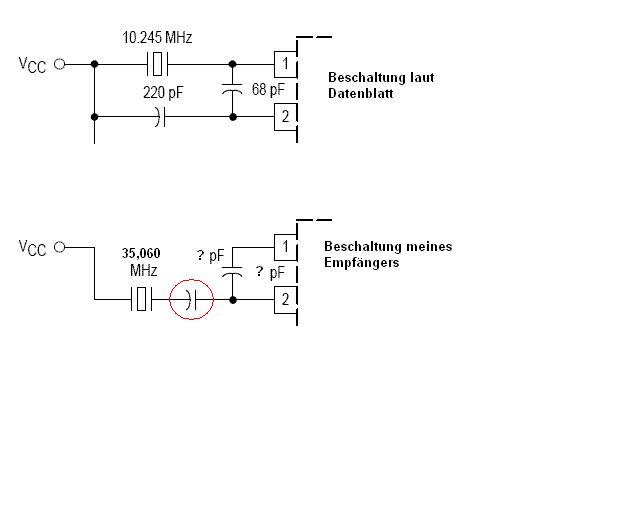
Habe mal die Beschaltung im Datenblatt angesehen. Sie unterscheidet sich etwas von dem Anschluss im Empfänger. Habe beide angehängt. Der rot eingekreiste ist der vermeintlich defekte Kondensator. Wie könnten denn die Werte der Kondis sein bei 35MHz ? Get so ein Kondensoator (wenn es denn einer ist) überhaupt kaputt ? Bin in HF wirklich nicht so fit. Bitte Bitte ein paar Tips. Andre
Hallo, DerAndre, an den Pins 1 und 2 des MC3361 liegt der Oszillator, der mit dem Quarz zusammenarbeitet. Damit der Quarz in Oberwelle und nicht in Grundwelle schwingt, muss in der Schaltung ein L(C) Schwingkreis sein. Das Bauelement könnte danach das L sein, das für den Oberwellenbetrieb sorgt. Bei der Fehlerbeschreibung liegt die Vermutung nahe, dass eine Lötstelle des L gebrochen ist. Versuche mal, durch Drücken mit einem Plastikstab (isolierend) den Wackelkontakt aufzuspüren. Wenn Du viel Mut und passende Lötwerkzeuge hast, kannst Du auch versuchsweise das L und benachbarte Bauteile nachlöten. Viel Erfolg, Peter.
Ich habe das Bauteil schon herausgelötet. (Um nachmessen zu können) Wenn ich den hellen Kondi (links daneben) mit einem Metallschraubendreher berührt habe, funktionierte alles. Mit einem Kunststoffstab hatte das keine Auswirkung. Gibt es denn SMD Spulen, die so Quaderförmig aussehen ? Mein Messgerät zeigt 5 µH an. Allerdings zeigt es auch schon 2µH an, wenn ich die Messleitungen zusammenhalte. Andre
Gibt es denn SMD Spulen ja löt mal versuchsweise das "spulendings" wieder ein; und auf den "hellen" c einige pf drauf, zb 12pf wenn der defekt is, kommts zu den -geht-bei-anlangen-effekten
Bitte melde dich an um einen Beitrag zu schreiben. Anmeldung ist kostenlos und dauert nur eine Minute.
Bestehender Account
Schon ein Account bei Google/GoogleMail? Keine Anmeldung erforderlich!
Mit Google-Account einloggen
Mit Google-Account einloggen
Noch kein Account? Hier anmelden.

