Hallo zusammen, bin auf der Suche nach einem Schaltplan für einen Frequenzumrichter. Hat sowas schonmal einer realisiert, oder eventuell irgendwo sowas schonmal gesehen ? Gruß, Andre.
Hallo Andre Ich hab auch noch keinen selber gebaut da es am Ende recht Kompliziert werden kann. Das Grundprinzip ist recht einfach aber da man ja meist keine reinen ohmschen Lasten betreiben will und diese dann auch noch ihre Betriebspararmeter bei Wechselnden Frequenzen recht stark ändern ist einiges an ausgleich und absicherung des Umrichters erforderlich. Oder bin ich jetzt mit nem 3 Phasenumrichter schon viel zu weit weil du nur nen simplen 12/230V Wechselspannungsumrichter meinst ?
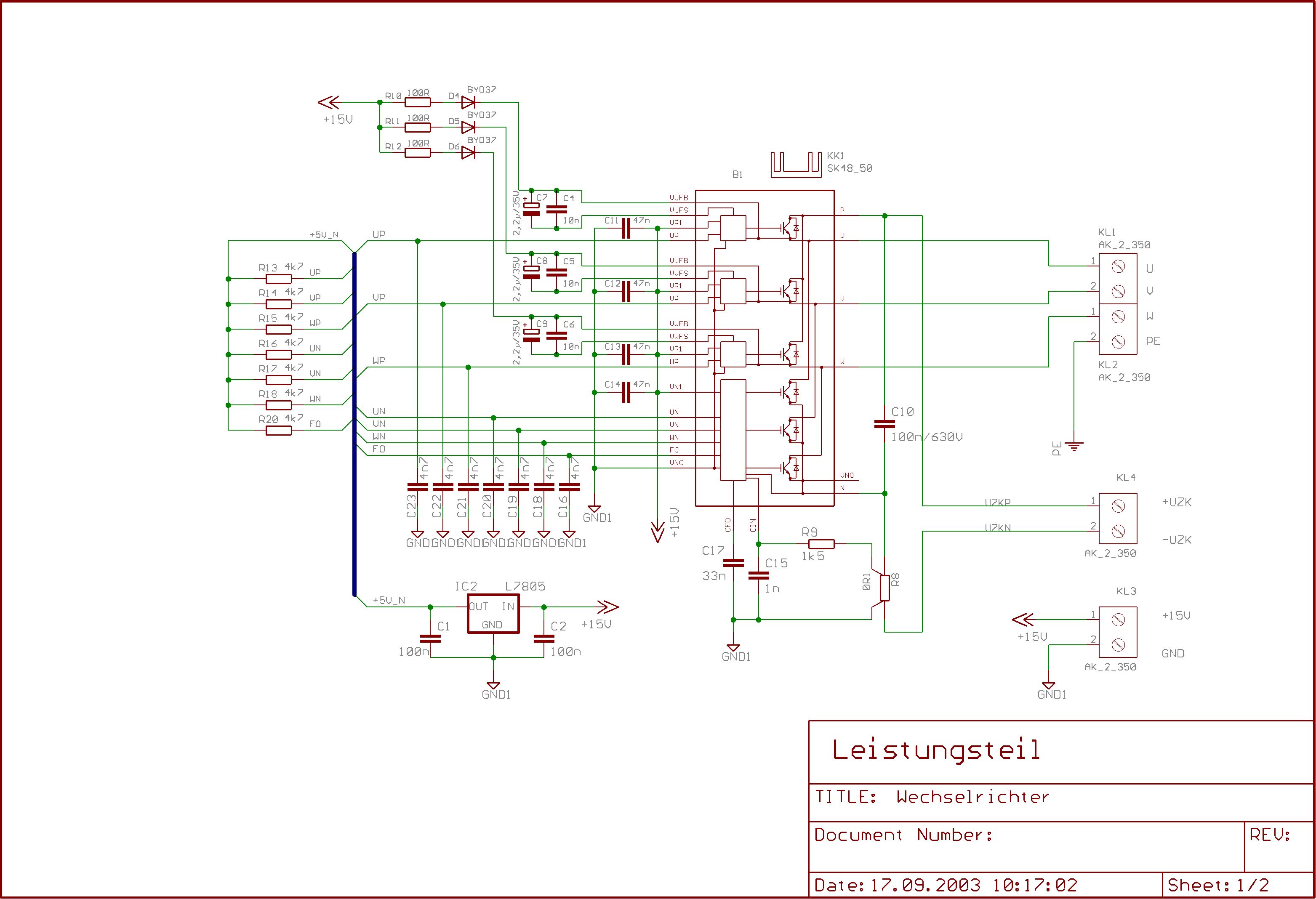
Hallo, Ich bin gerade dabei, mir einen 3-Phasen Wechselrichter für etwa 300W zu bauen. Die Schaltung für das Leistungsteil hänge ich mal dran. Die Ansteuerung werde ich mit einem M16C6N realisieren. Tschüß
Hi Harald, und wie funktioniert deine Schaltung nun ? Ist ein 3Phasen Wechselumrichter das gleiche wie ein Frequenzumrichter ? Kann man damit auch Pumpen ansteueren ?
Na da versuche ich mich auch gerade etwas dran. Dazu habe ich eine AppNot von Silicon Labs gefunden. Die Schaltungen sind zwar nur grobe Anleitungen, dafür sind komplette Programme in C für einen c8051F3 dabei. URL http://www.silabs.com/products/pdf/AN191rev1_0.pdf @Harald: Was ist das denn für ein Bauteil, wo die Leistungseinheit drinsteckt? Oder ist das nichts konkretes Thomas
@Thomas Du moechtest nicht etwa auch deine Pumpen fuer ein Aquarium drehzahlmaessig steuern.... z.b. Absenkung waehrend Fuetterung, usw. ?? Gruss Ralf
Ich dachte eigentlich eher an Drehstrom, da ich nicht weiß welcher 1-Phasen-Wechselstrommotor sich für den Betrieb an verschiedenen Frequenzen eignet. Kondensatormotor dürfte ja rausfallen, da sich die Phasenverschiebung des Stroms in der Hilfsphase ja mit der Frequenz ändert und somit wohl kein einwandfreier Betrieb (Selbstanlauf) möglich sein wird. Solche Kleinpumpen wie im Aquarium könnten ja Spaltpolmotoren sein; wie sich diese bei anderen Frequenzen verhalten kann ich aber auch nicht sagen. Könnte aber schon eher gehen, da die Phasenverschiebung zum selbständigen Anlauf ja durch eine räumlich versetzte Wicklung (allerdings ja auch induktiv an die Hauptwicklung gekoppelt) ermöglicht wird. Vielleicht hat das hier ja schonmal jemand probiert...
Ich suche auch ein paar geeignete Infos zu Frequenzumrichtern für Leistungen bis max 100Watt. Und ich will eigentlich nur Pumpen fürs Aquarium steuern. Die Frage ist 1. geht das überhaupt mit den Pumpen (magnetische sättigung usw.) und wenn doch, wo gibt es einen erprobten schaltplan zu sowas. (Der Leistungsteil macht mir da die Sorgen) Grüße Mathias
Bitte melde dich an um einen Beitrag zu schreiben. Anmeldung ist kostenlos und dauert nur eine Minute.
Bestehender Account
Schon ein Account bei Google/GoogleMail? Keine Anmeldung erforderlich!
Mit Google-Account einloggen
Mit Google-Account einloggen
Noch kein Account? Hier anmelden.
