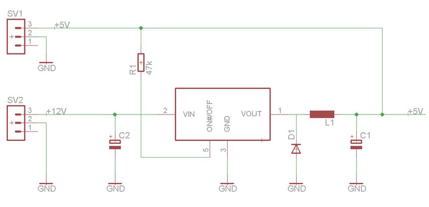
Hallo Ich will bei einem Gerät zwei Möglichkeiten der Spannungsversorgung zulassen - zum einen soll die Versorgung von einem Basismodul aus möglich sein, wo dann direkt die 5V verwendet werden. Und zum anderen soll auch ein fertiges Netzteil angeschlossen werden können. Jetzt brauch ich natürlich eine automatische Umschaltung zwischen diesen Eingängen. Da die Spannung vom Netzteil irgendwo bei 9V-12 liegen wird, verwende ich dazu einen DC/DC Wandler auf 5V. Jetzt ist meine Frage, ob das Prinzip wie ich es im beigefügten Bild gezeichnet habe funktionieren kann (Bitte nicht so sehr auf die Bauteile selber achten, wollte nur das Prinzip darstellen. Beim DCDC-Wandler fehlt z.B. der Feedback Anschluss). Der zweite Eingang mit den 5V steuert direkt den ON/OFF Pin des Wandlers an, wobei dieser bei einem High-Signal ausschaltet. Konkret gehts mir dabei um den Umschaltvorgang, ob dieser Probleme für den DC/DC Wandler oder die Versorgung vom Basismodul macht (die 5V-Spannungen können ja nicht ganz gleich sein). Bzw. ob die dann am Ausgang anliegenden 5V dem DC/DC-Wandler schaden können. mit freundlichen Grüßen, Thomas
Hallo, was passiert wohl, wenn der Wandler mit 12V zu wandeln beginnt aund an seinem Ausgang und damit an der 5V-Leitung 5V anliegen? Du schreibst ja selbst, daß der Wandler mit H an On/Off abschaltet... (Schottky)-Diode in die 5V Leitung zwischen dem Abgriff des Widerstandes und der Ausgangsspannung mit Kathode an Ausgangsspannung sollte helfen. Gruß aus Berlin Michael
Hallo, das sieht bestimmt lustig auf der Ausgangsspannung aus, wenn der Schaltregler langsam hochläuft und dann aus geht, bis C1 wieder leer is... Wie Michael schon sagte + noch nen R nach Masse von den 5V vor der Diode. Gruß Sebastian
Ja hab auch grad gesehen, dass das so nicht geht; wenn am zweiten (5V) Eingang keine Spannung anliegt ist der Pegel an ON/OFF eigentlich undefiniert; gehört also anders gemacht (Pull-Down, ...). Ändert aber am Prinzip nichts. Den Einbau einer Diode wollte ich eigentlich vermeiden, deswegen ja eigentlich die Frage ob es so funktionieren kann.
Nö, Undefiniert is der Pegel nicht. Er liegt auf Ausgangsspannungspegel, also erst 0V und später (ca 1ms) wenn der Regler langsam C1 aufgeladen hat auf 5V und der Regler geht aus.
Ok, ich sehe grad was ihr meint ;) Hab irgendwie gar nicht daran gedacht. Geht also ohne Diode sowieso net ... sorry ;)
Bitte melde dich an um einen Beitrag zu schreiben. Anmeldung ist kostenlos und dauert nur eine Minute.
Bestehender Account
Schon ein Account bei Google/GoogleMail? Keine Anmeldung erforderlich!
Mit Google-Account einloggen
Mit Google-Account einloggen
Noch kein Account? Hier anmelden.
