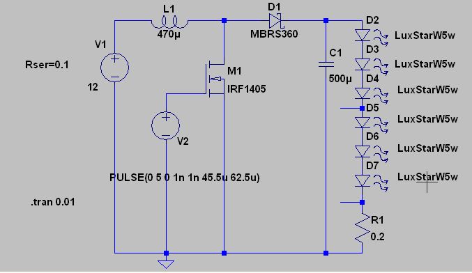
Anbei eine LTSpice-Simulation eines Stepupwandlers, der aus 12 V die Versorgungsspannung für 6 in Reihe geschaltete 5W Stars erzeugen soll. Die LEDs mit folgendem Modell definiert: .model LuxStarW5w D(Is=3.2946e-017 Rs=0.774809 N=6.5979 Cjo=200p Iave=700m Ipk=1000m mfg=Luxeon type=LED) Die Drossel hat einen Widerstand von 0,1 Ohm.
Nun die Merkwürdigkeit: Das Einschwingverhalten. Der grüne Graph ist die Spannung an der Anode von D2, der rote ist der Strom. Wie kann man sich den hohen Stromüberschwinger nach dem Start erklären?
Wundert dich nur der Strom- oder auch der Spannungsüberschwinger? Wenn ersteres: Dass im oberhalb der Durchlassspannung der Dioden der Strom im Verhältnis stärker ansteigt (und auch wieder abfällt) als die Spannung, ist doch eine ganz normale Eigenschaft jeder Diode, oder?
Der differenzielle Widerstand der Dioden nimmt mit steigender Spannung stark ab, also eine kleine Spannungserhöhung hat eine um so stärkere Stromzunahme zur Folge, je höher die Spannung ist. So weit klar. Aber wieso steigt die Spannung trotz der stark zunehmenden Last durch die Dioden noch weiter an und sinkt dann wieder ab? Wie vermeidet man solchen Einschaltstreß? Muß der PWM-Regler eine Rampe fahren, um den Überschwinger zu unterdrücken? Wenn ich den Widerstand der Drossel auf 0.001 Ohm reduziere, wird der Strompeak über 2 A groß.
> Aber wieso steigt die Spannung trotz der stark zunehmenden Last > durch die Dioden noch weiter an und sinkt dann wieder ab? Also der Spannungsüberschwinger wundert dich auch (deswegen meine erste Frage vorher :-)). Die Last besteht ja nicht nur aus den Dioden, sondern auch aus dem Kondensator. Während der Diodenstrom nach dem Einschalten ansteigt, fällt der (mittlere) Strom durch den Kondensator auf 0 ab, nachdem sich eine konstante Ausgangsspannung eingestellt hat. Vielleicht solltest du dir deswegen in deiner Simulation zusätzlich den Gesamtstrom (also der Strom durch D1) anschauen. > Wie vermeidet man solchen Einschaltstreß? Muß der PWM-Regler eine > Rampe fahren, um den Überschwinger zu unterdrücken? Im Moment wird ja noch gar nichts geregelt, der Mosfet scheint ein Rechecksignal mit festem Tastverhälnis zu bekommen. Aber R1 ist wohl der erste Schritt zu einer zukünftigen Stromregelung. Wenn diese richtig funktioniert (und nicht selber überschwingt), sollte eigentlich der Stromstoß glattgebügelt werden. Dann brauchst du auch keine expliziten Rampen oder andere Sonderbehandlungen beim Einschalten.
Danke für die ausführliche Antwort. Der Strom durch D1 ist zumindest intuitiv wenig aussagekräftig, denn er fließt ja nur 17 µs von 62.5 µs und erreicht in der Anlaufphase nach etwas über 2 ms mit 18 A sein Maximum und nimmt dann nach zwei kleinen Schwingungen auf 3 A ab. Nächste Frage: Wie kann ich mit LTSpice aus dem Spannungsabfall über R1 ein PWM-Signal erzeugen? Gibt es eine spannungssteuerbare PWM in den Libs?
"Gibt es eine spannungssteuerbare PWM in den Libs?" Im allerschlimmsten Fall mit einem bzw. zwei 555ern In der application note hier ist sogar ein Beispiel für einen geregelten dc to dc converter mit einem 555er und einem OP. (einen weiteren 555 bräuchte man dann noch als Pulsquelle, oder du nimmst deine Bisherige) http://www.datasheetarchive.com/pdf/2573241.pdf Grüße, David
Was mir noch zu dem Überschwinger einfällt, beim Einschalten zieht der leere Kondensator einen gewissen Strom, durch die Drossel ... und es passiert auch das was von einem Boostwandler erwartet wird. ;) Lässt sich aber mit einer Diode von Ub direkt (über die Drossel) zum Kondensator eindämmen. Beim Einschalten geht der Strom nun direkt über den "Bypass" und erzeugt kein ungewolltes, induziertes Überschwingen.
Ich hab mal versuchsweise eine Schottky-Diode von 12 V an den C gelegt. Das ändert an dem Überschwinger nichts. Ich poste mal die Simulation - ist für LTSpice. Nachtrag: Wenn ich den Spulenwiderstand auf 1 Ohm setze, dann ist der Überschwinger weg - egal ob die Ladediode D8 vorhanden ist, oder nicht.
Könnte der Überschwinger durch einen Schwingkreis aus L1 und C1 erzeugt werden? Wenn der parasitäre Widerstand der Spule erhöht wird, reduziert sich die Güte?
> Könnte der Überschwinger durch einen Schwingkreis aus L1 und C1 > erzeugt werden? Das erinnert mich gerade an das, was ich vorher noch schreiben wollte: Nachdem die Anzeige des Stroms durch D1 ein Kalter war (weil er periodisch unterbrochen wird), wollte ich noch nach dem Spulenstrom fragen, der ja, wie sich's für eine ordentliche Spule gehört, stetig sein sollte. Einen vollständigen Schwingkreis bilden L1 und C1 zwar nicht, weil D1 den Rückfluss des Stroms verhindert. Trotzdem braucht der Maximalstrom von 18A durch D1, den du weiter oben erwähntest und der auch durch L1 geflossen sein muss, eine gewisse Zeit, um wieder auf einen vernünfti- gen Wert abzuklingen. Bis das passiert ist, wird C1 ständig geladen, wodurch die Spannung ansteigt. Ein größerer Spulenwiderstand von 1 Ohm bewirkt, dass der Spulenstrom auf max. 12A begrenzt wird. Diese Grenze wird aber gar nicht erreicht, da durch den Widerstand mit zunehmendem Strom dessen Anstiegsgeschwin- digkeit abnimmt. Deswegen wird der Maximalstrom deutlich unter den 18A liegen, und die ganze Schaltung humaner humaner, aber natürlich auf Kosten des Wirkungsgrads. Aber wie schon oben gesagt ist die Begrenzung des Stroms die Aufgabe des Reglers. Ich befürchte nur, das die Realisierung desselben nicht ganz trivial sein wird, da die Regelstrecke immerhin zwei langsame Verzögerungsglieder in Form von L1 und C1 enthält. Dadurch genügt es eben nicht, bei zu großem Strom einfach den Hahn (T1) zuzudrehen, da danach der Strom u.U. trotzdem weiter ansteigen wird. Evtl. bringt es etwas, L1 und C1 kleiner zu machen und dadurch die Zeitkonstante zu verringern. Möglicherweise entstehen dadurch aber auch neue Probleme, weil beim Einschalten Strom und Spannung noch schneller ansteigen. Aber vielleicht gibt es hier irgendwo einen Regelungstechniker, ich bin nämlich keiner. > Nächste Frage: Wie kann ich mit LTSpice aus dem Spannungsabfall über > R1 ein PWM-Signal erzeugen? Vielleicht mit einem Sägezahn- oder Dreieckgenerator (als piece-wise linear source) mit nachgeschaltetem Kompararator (entweder als Bauteil oder idealisiert als voltage controlled switch).
Dann ist die Idee mit der Rampe vielleicht doch nicht völlig daneben... Ich werde jedenfalls als erstes mal versuchen, den Regler im Simulator hinzubekommen, dann wird man weiter sehen.
Ein Trick den es ja noch gibt ist die eMail-Adresse als Bild in Foren oder der Homepage zu verbreiten um die Spam-Roboter abzuhalten. Aber vielleicht grasen da schon welche mit Texerkennung rum? So ähnlich wie man versucht, die "Bist du ein Mensch?" Erkennungen zu überlisten... (= Texteingabe bei Registrierung vom Bild abzulesen).
Bist du sicher, daß du den Beitrag hier absetzen wolltest?
Wie sieht die Simulation mit einer rein ohmschen Last aus? Kommt dann exakt heraus, was man erwarten würde?
Wenn ich die LEDs rausschmeiße, R1 auf 100 Ohm setze und die Spulenwiderstand auf 0.001 Ohm, dann sieht die Kurve so aus. (Strom- und Spannungsverlauf über R1 sind natürlich identisch.) Der Überschwinger ist genauso vorhanden, nur fehlt der Effekt der LEDs.
Kannst Du irgendwo im Setup der Transientenanalyse die Zeitschrittweite reduzieren?
Ich hatte bisher in das Feld 'Maximum Timestep' der Transientenanalyse nichts eingetragen - er nahm also irgendeinen vorgegebenen Wert. Simulationen mit 1 µs, 100 ns und 10 ns haben leider nur das Zeitverhalten der Simulation verändert; der Überschwinger hat sich nicht geändert.
Wenn Du das Zeitverhalten mit der Schrittweite beeinflussen kannst, musst Du die Schrittweite weiter reduzieren. Erhöhe auch mal die Anstiegszeit Deines Pulsgenerators oder baue einen Gatevorwiderstand ein.
Mit dem 'Zeitverhalten der Simulation' meinte ich nur, daß er wesentlich länger rechnet, aber keine anderen Ergebnisse produziert. Die Erhöhung der Anstiegszeit von 1 ns auf 100 und 10 ps läßt den Überschwinger nicht verschwinden. Mit 500 Ohm Gatevorwiderstand und einer Anstiegszeit von 1 ns ist der Überschwinger weg. Wie kann man sich das erklären?
Eine genaue Erklärung hab ich auch nicht. Aber immerhin schiebst Du folgenden Spitzenstrom in das Gate: Cgs = 5.5nF dU = 5V dt = 1ns Daraus resultiert ein Umladestrom am Gate von 27.5A. Das ist nicht sonderlich realistisch. Kein MOSFET-Treiber liefert so steile Flanken. Andererseits ist Cdg noch gar nicht berücksichtigt. Schau Dir mal den Strom am Gate an (ohne Widerstand).
Laut Simulation ohne Gatevorwiderstand mit 1 ns Anstiegszeit sind es Nadeln mit +/- 1.6 A
Neue Frage: Bevor ich an die Schaltung die teuren LEDs hänge, würde ich lieber erst mal mit billigen Immitaten testen. Ich dachte da an 9 bis 10 x 1N400x in Reihe als Ersatz für eine Luxeon. Taugt die Idee was?
Klar. Das kann man ja auch simulieren. Ein Leistungswiderstand sollte es aber auch tun. Wird das ganze Strom- oder Spannungsgeregelt? Hoffe ersteres :-)
Chrisi Das original wrote: > Klar. Das kann man ja auch simulieren. Ein Leistungswiderstand sollte es > aber auch tun. Die Simulationslast will ich für die Regleroptimierung, da ist der Leistungswiderstand wohl nicht das Vehikel der Wahl... > Wird das ganze Strom- oder Spannungsgeregelt? Hoffe ersteres :-) Natürlich Stromregelung - ich will Licht und keine Rauchzeichen...
@ Uhu Uhuhu (uhu) >Die Simulationslast will ich für die Regleroptimierung, da ist der >Leistungswiderstand wohl nicht das Vehikel der Wahl... Genau. Nimm Dioden. Das mit dem Überschwinger ist eines der Kernprobleme von Regelkreisen, und somit auch Schaltreglern. Und ja, auch ohne "scheinbar" geschlossenenn Stromkreis kann so ein LC-Glied schwingen. Schliesslich wird mit dem Start der Simulation praktisch ein Rechteckimpuls angelegt. Und je nach Güte gibts dann halt Überschwinger. Der herr Thomson meint dazu. f0 = 1 / Wurzel (L*C) ~ 2 kHz Das kommt in der Grössenordnung hin. Und die Simulation macht das nicht unbedingt einfacher, denn um in der Simulation aussagekräftige, realistische Ergebnisse zu erhalten braucht man schon ne Menge Erfahrung. 1nS Anstiegszeit ist vollkommen daneben, nimm man 100ns. 1ns Zeitauflösung sollte locker reichen, ggf. auch 10ns und mehr. Der C von 500uF scheint mir reichlich überdimensioniert zu sein. Mal rechnen. Bei 0,6A Ausgangsstrom sinkt die Spannung in 50us (20kHz) um 60mV. Naja, passt. Wie du bereits festgestellt hast, kann man mit einem Längswiderstand die Güte des Schwingkreises senken, was allerdings zu Lasten der Effizienz geht (ohmsche Verluste). Experimentiere mal mit 0,1..1 Ohm in der Simulation. 1 Ohm macht ca. 360mW VErlust, 0,1Ohm ca. 36mW. MfG Falk MfG Falk
@ Uhu Uhuhu (uhu) >Mir ist nach wie vor unklar, wie der Überschwinger nach dem Einschalten >zustande kommt. Siehe mein erstes Posting. Es ist ein LC-Schwingkreis. Und keine Bange, der Strom findest seinen Weg. Ein Längswiderstand vor der Spule oder vor den Dioden hilft ungemein. Vor allem die Dioden sind hier kritisch, weil die einen sehr geringen differentiellen Längswiderstand haben -> Hohe Güte -> Schwingung. >Wenn ich einen Gatewiderstand von 500-1000 Ohm einbaue, ist er weg, aber >die Leistung, die der FET dann verbrät ist beachtlich. Viel zu hoch! Real sind es 10..50 Ohm. Der Generator sollte so 20..100ns Anstiegszeit haben, das reicht. Mit deinen 1000 Ohm wirkt der Transistor als Dämpfungswiderstand ;-) Gute Stromregler haben spezielle Startschaltungen, um sowas zu vermeiden. MfG Falk
Hallo Falk, besten Dank für die ausführliche Antwort. Meinst du mit dem Längswiderstand meinen R1? Der ist als Meßwiderstand für den künftigen Stromregler gedacht... Den Überschwinger hatte bekomme ich weg, wenn ich zwischen V2 und M1 500-1000 Ohm klemme. Dabei wird aber der Strom bei unveränderter PWM deutlich kleiner. Weniger hilft nicht. Eigentlich bietet sich doch an, die PWM in einer Rampe anzufahren und weder Gatewiderstand noch Längswiderstand einzubauen. (Letztlich werde ich da wohl einen FET-Treiber benutzen.) Das mit der Anstiegszeit war mir beim Studium von Datenblättern für FET-Treiber auch schon aufgefallen. Sie in der Simulation auf ~ 50 ns zu verlängern, hat das Bild aber nicht wesentlich geändert. Falls du mit dem 'Längswiderstand' einen R zwischen der Schottkydiode und dem Kondensator meintest: Wenn ich dort 2.8 Ohm reinhänge, ist der Überschwinger gerade weg - ist wohl keine so dolle Lösung.
Lass den Gate-Vorwiderstand (ca 10 Ohm) drinnen. Die Gate-Kapazität bildet mit der Induktivität der Zuleitung (Leiterbahn) einen Schwingkreis, macht sich durch hochfrequente (viele MHz...) Überschwinger am Gate bemerkbar. Stichwort "Ringing", wenn du danach Googlen willst.
@ Uhu Uhuhu (uhu) >Meinst du mit dem Längswiderstand meinen R1? Der ist als Meßwiderstand Nein. Einen Längswiderstand in Reihe zu L1, D1 oder D2. >Den Überschwinger hatte bekomme ich weg, wenn ich zwischen V2 und M1 >500-1000 Ohm klemme. Dabei wird aber der Strom bei unveränderter PWM Vergiss das. >Eigentlich bietet sich doch an, die PWM in einer Rampe anzufahren und Das ist die beste Lösung. Machen fast alle integrierten Schaltregler so. Softstart. MfG Falk
Ernst Bachmann wrote: > Lass den Gate-Vorwiderstand (ca 10 Ohm) drinnen. > Die Gate-Kapazität bildet mit der Induktivität der Zuleitung > (Leiterbahn) einen Schwingkreis, macht sich durch hochfrequente (viele > MHz...) Überschwinger am Gate bemerkbar. > Stichwort "Ringing", wenn du danach Googlen willst. Ich hatte mich schon gefragt, warum die FET-Treiber einen Gatewiderstand einbauen... Danke für den Hinweis.
Falk Brunner wrote: >>Eigentlich bietet sich doch an, die PWM in einer Rampe anzufahren und > > Das ist die beste Lösung. Machen fast alle integrierten Schaltregler so. > Softstart. Dann werde ich das auch so machen und den Überschwinger erst mal Überschwinger sein lassen. Danke für die Tipps!
Bitte melde dich an um einen Beitrag zu schreiben. Anmeldung ist kostenlos und dauert nur eine Minute.
  
  Bestehender Account
  
  
  
  Schon ein Account bei Google/GoogleMail? Keine Anmeldung erforderlich!
Mit Google-Account einloggen
Mit Google-Account einloggen
  Noch kein Account? Hier anmelden.



 Thread beobachten
 Thread beobachten Seitenaufteilung abschalten
 Seitenaufteilung abschalten