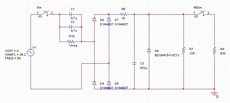
Hallo, habe nun nach langem überlegen eine vermeintliche Lösung für mein Problem gefunden. Es geht darum eine kleine Steuerung mit Mikrocontroller und Triacs (ca. 15mA) an 24Vac (18-27) zu betreiben, dazu allerdings noch 2 LEDs mit je 20mA. Bei Verwendung von nem 78M05 DPAK Regler gibts das Problem das der über einen Watt verbrät wegen den beiden LEDs, ohne die wärs kein Problem, da ja die Steuerung nur 15mA braucht. Es sollen aber diese 2 Leds versorgt werden über die vorhandenen 24Vac, würde man das mit Vorwiderständen direkt machen käme da auch was um die 500mW pro Widerstand raus - inakzeptabel. Nachdem ich bereits Schaltregler in Erwägung gezogen hab, die aber für den Zweck zu teuer sind (und "overkill"), kam ich dann auf die Kondensator-Methode, Schaltplan siehe Anhang. Ich habe dazu 4.7u Keramik-Vielschicht SMD-Kondensatoren ausgesucht, Spannungsfestigkeit 50V. Ich bräuchte etwa 8.8uF als Vor(blind)widerstand und daher nehm ich 2 parallel (10u gibts nicht mit 50V Festigkeit, bzw. zu teuer). Maximale Spannung die über den Cs auftritt ist ca. 40V. Nun ist die Frage, können die sowas überhaupt ab, auf diese Art und Weise benutzt (und "durchflossen") zu werden? Wie sieht es mit der Stromverträglichkeit aus? z.B. beim Anschalten beim Spitzenwert von ca 38V, treten mit 10 Ohm Schutzwiderstand kurzzeitig ca 4A auf... Alterungserscheinungen? Andere Kondensatoren kommen leider nicht in Frage, es sollte schon klein und SMD sein. Dann noch eine andere Sache - Wie stabil muss eigentlich die Spannung für die AVRs (oder Controller generell) sein? Stört z.B. ein Ripple von 0.4V mit 100Hz? Steht da etwas zu in den Datenblättern oder gibts ne Application note? Hab auf den ersten Blick nichts gefunden. Gruß Dominik
> Stört z.B. ein Ripple von > 0.4V mit 100Hz? Steht da etwas zu in den Datenblättern oder gibts ne > Application note? Ein AVR hat damit nicht gross Probleme, so lange keine empfindliche Peripherie angeschlossen ist. > Wie sieht es mit der > Stromverträglichkeit aus? z.B. beim Anschalten beim Spitzenwert von ca > 38V, treten mit 10 Ohm Schutzwiderstand kurzzeitig ca 4A auf... > Alterungserscheinungen? Heikel. 4 A auf 10 Ohm sind immerhin 160 W... Da geht ein kleiner Widerstand sehr, sehr schnell kaputt.
Ich würde einfach mal andere LEDs nehmen und mit wesentlich weniger Strom ansteuern. Nimm LEDs mit einem sehr guten Wirkungsgrad und laß so 3-5mA fließen.
Die LEDs stehen fest, da lässt sich leider nichts mehr aussuchen. Zu dem Schutzwiderstand - da könnte man eine Drossel nehmen, z.B. 1mH, begrenzt den Einschaltstrom auch auf unter 4A, muss nochmal nachschauen ob die auch den Strom aushält. Hat sonst noch jemand Infos zu Keramik-Cs? Ich kann mir schlecht vorstellen das die wirklich robust genug sind für diesen Zweck. Gruß Dominik
So ich hab vorhin 2 mal 4.7u SMD Keramikkondensatoren aus der Grabbeltüte genommen, Spannungsfestigkeit unbekannt, stammen aus alten Festplatten, wird also wohl kaum 50V sein. Gemessene Kapazität war 4.9uF jeweils. Hab sie dann nen Stündchen in der o.a. Schaltung mit DC-Last von 40mA betrieben und ne kleine AVR Schaltung speisen lassen, klappte wunderbar, und nix wird warm. Gespeist wurde das ganze von 24Vac Steckernetzteil, 24Vac unter Last vorhanden. Nun haben die Cs noch 4.4uF, vermutlich wegen der unzureichenden Spannungsfestigkeit. Aber ansonsten läuft das wunderbar... Ich habe einfach mal einen Schutzwiderstand weggelassen, was nicht da ist kann auch nicht abbrennen. Der Einschaltstrom wird dabei also durch die Keramik-Cs und dann durch den 470u Elko kurzgeschlossen, hab auch ordentlich an und abgeschaltet mit Funken, scheint die nicht zu interessieren. Anzumerken sei noch, das die Schaltung letzendlich fest mit dem Trafo verbunden ist, d.h. es werden nur Spitzen beim Einstecken des Netzsteckers vom Trafo kommen, wobei ich da bei Induktivitäten der Meinung bin, das da eigentlich keine Spikes kommen, höchstens beim ausschalten. Das einzige Problem wäre dann noch, die Stromreserven ausreichend auszulegen, dass das ganze auch von 18-27Vac funktioniert, was dann natürlich noch größere Kapazitäten braucht, und die Z-Diode letzendlich bis zu 400mW verbrät, immernoch viel weniger als die Spannungsregler-Lösung. Gruß Dominik
Bitte melde dich an um einen Beitrag zu schreiben. Anmeldung ist kostenlos und dauert nur eine Minute.
Bestehender Account
Schon ein Account bei Google/GoogleMail? Keine Anmeldung erforderlich!
Mit Google-Account einloggen
Mit Google-Account einloggen
Noch kein Account? Hier anmelden.
