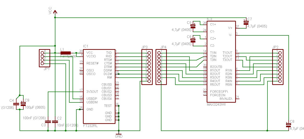
Hallo zusammen! Nun bin auch ich auf dem Trip und habe einen Schaltplan für einen USB <> RS232-Wandler mit altbekanntem Chip entworfen. Nun hoffe ich alles richtig gem8 zu haben und erbitte eure Hilfe: Werft doch bitte einen blick auf den Schaltplan und lasst mich nicht als Versager stehen :D (...lasst mich lieber wissen was richtig und falsch ist) EDIT: Die Kondensatoren am MAXIM-IC sollen einen Wert von 0,1µF haben. Grüße sunflower_seed
Offener Reset#-Eingang am FT232RL gibt mir zu denken. Ist das laut Datenblatt OK? ... In der Beschreibung eines anderen USB/RS232 Kabels klemmen die Reset# an Vcc (http://www.ftdichip.com/Documents/DataSheets/Modules/DS_UC232R.pdf)
Hab mir das Modul angesehen, im Datenblatt steht tatsächlich was anderes, aber: "A RESET# pin is available in order to allow external logic to reset the FT232R where required. However, for many applications the RESET# pin can be left unconnected, or pulled up to VCCIO." Es scheint also beides möglich zu sein (Pull-Up ist wahrscheinlich gesünder). Wenn ich ansonsten alles richtig gemacht, habe ich noch eine Frage, die auch mit dem RESET zu tun hat: Der Maxim IC scheint sich auch in einen Sleep-Mode setzen zu lassen, ein passendes Signal würde der FT232 an einem seiner CBUS-Ports ausgeben. Trotzdem habe ich es nicht verstanden ob und wie man eine solche Stromsparfunktion einbauen könnte.
Bei 5V-Versorgung (also auch bei der Versorgung aus dem Bus) sollten lt. Datenblatte C2, C3 und C4 0,33µF haben. Wo ist die Stromversorgung des MAX? Und wo der zugehörige Stützkondensator?
Wenn du ein Bus-Powered Design hast, kannst du den Reset offen lassen. Bei Self-Powerd muss er über einen Spannungsteiler an Vcc. Steht aber alles im Datenblatt, das sollte man lesen. Und wenn man sich an die USB-Spezifikation halten will, muss man den MAX abschalten, wenn USB Suspend ist. Steht auch im Datenblatt.
Langsam, langsam: @yalu, woher hast du denn diese Werte (siehe Anhang, Quelle: FTDI) !? @supachris, danke für den Hinweis, hatte auf die schnelle nur die obige Passage gefunden. Die Stromversorgung für den MAX-IC hat Eagle bereits mit eingebaut. Das das Ding in den SLEEP-Mode gehen soll, wollte ich von vorne herein, nur werde ich aus dem Datenblatt von MAXIM einfach nicht schlau, wie es den jetzt nun verschaltet sein soll!
> @yalu, woher hast du denn diese Werte (siehe Anhang, Quelle: FTDI) > !? Ups, habe gerade noch einmal nachgeschaut: Ich meinte natürlich C6, C7 und C8. Die heißen im Maxim-Datenblatt C2, C3 und C4, deswegen der Irrtum. Auf jeden Fall sollte lt. Tabelle auf S. 10 des Datenblatts C6, C7 und C8 0,33µF haben. Die in deinem ersten Post angegeben 0,1µF sind ok bei einer 3,3V-Versorgung. Für C5 (C1 im Datenblatt) reichen bei 5V sogar 0,047µF. Aber allzu kritisch sind die Werte wahrscheinlich nicht. Bitte entschuldige die von mir gestiftete Verwirrung. Und reichlich spät bin ich mit diesem Kommentar ja auch (schäm).
Bitte melde dich an um einen Beitrag zu schreiben. Anmeldung ist kostenlos und dauert nur eine Minute.
Bestehender Account
Schon ein Account bei Google/GoogleMail? Keine Anmeldung erforderlich!
Mit Google-Account einloggen
Mit Google-Account einloggen
Noch kein Account? Hier anmelden.

