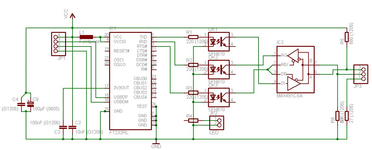
Hallo! Noch ein Problem: Ich wollte mir einen USB <> DMX-Wandler nach dem OpenSource-Vorbild von Enttec bauen. Hier zunächst der Link zum Plan: http://www.enttec.com/index.php?main_menu=Products&prod=70303&show=downloads Ich wollte aber auch nicht auf den Komfort eines FT232RL (anstelle eines FT232BM) verzichten und habe die Schaltung dementsprechend modifiziert. Doch nun tauchen die ersten Probleme auf (Vorweg: Mein Ziel ist es, dass meine Schaltung wie die von Enttec funktioniert, so dass ich wiederum keine neuen Treiber für die Software brauche): Ist es möglich die als LED-Ausgänge definierten CBUS0 & CBUS1 zu brücken um eine LED anzuschließen (wenn ja wie definiert sich hier der Vorwiderstand) oder muss ich den FT232 umprogrammieren? Des weiteren bin ich mir nicht sicher, ob die Optos (SFH-610) schnell genug sind und wie ich diese letzendlich verschalten soll! Schließlich will ich mit denen eine galvanische Trennung zur Sicherung der teuren DMX-Hardware haben. UND: Natürlich kann ich irgendwo anders nochmal Mist gebaut haben, habe also grade ein riiiiieeeeeesen Loch vor mir. Grüße sunflower_seed
Hallo sunflower_seed, nettes Projekt was Du Dir da vorgenommen hast. Zu Deinem Schaltplan, Du brauchst erst einmal eine extra Spannungsversorgung für den Max und alles drum herum, anders wird das mit der Trennung nichts. Dann, der erste Koppler hat am Ausgang nichts. Da müßte am Kollektor noch ein Widerstand zur entkoppelten Spannung und danach noch eine Transistor-Inverterstufe um die Signale wieder phasenrichtig zu bekommen. Der zweite Koppler ist falsch herum, die Diode muß über einen Widerstand an dem Max und der Kollektor mit einem Widerstand an VCC, vom Kollektor wieder über eine Transistor-Inverterstufe an RxD. Für den dritten Koppler gilt analog das was für den ersten gilt. Mit den Ausgängen kenne ich mich nicht aus, müßte mal ins DB schauen. Wenns noch weitere Fragen gibt melde Dich. Grüße Hans-Josef
CBUS0+1 solltest du nicht verbinden, da es keine OpenCollector Ausgänge sind. Entweder du schliesst 2 separate LEDs and (mit 2 Widerständen a 390R) oder nur eine an CBUS0 und programmierst diesen mit MPROG auf RX&TXLED um. Normalerweise macht man eine galvanische Trennung um den teuren PC vor den bösen angeschlossen Geräten zu schützen. Wenn es die wirklich darum geht die teuren DMX-Geräte vorm bösen PC zu schützen kannst du die Optokoppler weglassen. Ein PC wird an seinem USB Anschluss wohl kaum eine zerstörerisch hohe Spannung ausgeben. Gruss Andi
Hi, also ich würde mir schneller Opto`s suchen habe mit denen im Bereich der Datenübertragung nur Probleme gehabt. Ansonsten schöne schaltung.
was du jetzt noch brauchst ist ein DC/DC wandler 5V -5V weil ansonst nüzten dir die Optokoppler nichts da du Vcc für den MAX ja dennoch am USB hast dann sind die Optos anders zu verschalten.. alternativ kannst du digitalkoppler nutzen , wenn du angst um den speed hast
OK2 ist falsch herum. Der Transistor im Optokoppler wird kaum die LED zum leuchten bringen. IC2 sollte eher mit seinem RO-Ausgang die LED des OK2 ansteuern.
OK2 ist falsch herum. Der Transistor im Optokoppler wird kaum die LED zum leuchten bringen. IC2 sollte eher mit seinem RO-Ausgang die LED des OK2 ansteuern. Dann sollten deine Optokoppler-Transistoren auch Massekontakt mit ihren Emittern haben und vielleicht auch noch einen Pull-Up-Widerstand. Egal, ob die Optokoppler schnell genug sind oder nicht, passiert beim RS485-Baustein vermutlich überhaupt nichts, weil die Eingänge "floaten". Wie oben schon erwähnt wurde, kannst du dir bei der Schaltung die Optokoppler sparen, wenn du den RS485-Baustein sowieso an der gleichen Spannungsquelle betreibst.
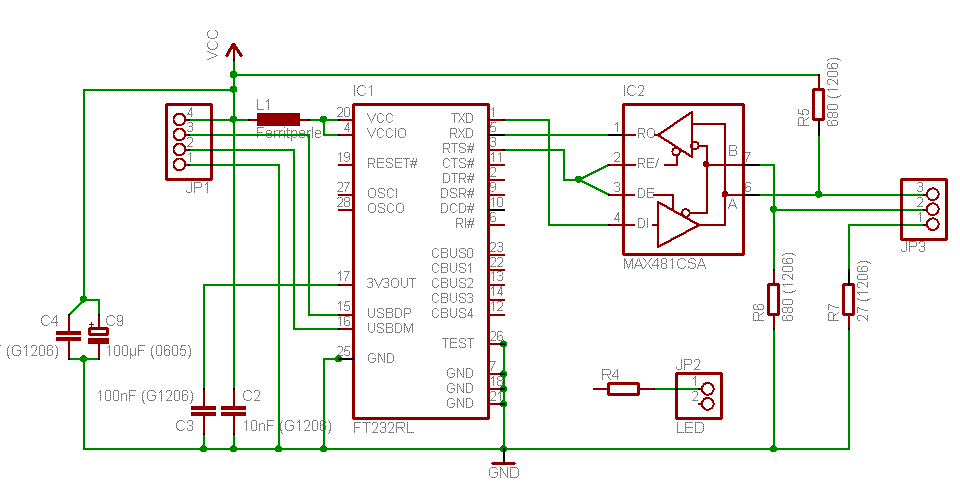
Die externe Spannungsversorgung ist genau mein Problem! Ich will kein zusätzliches Netzteil mit rumschleppen (oder Akku). Davon habe ich schon genug Dinger rumfliegen. Ich werde das Ding erstmal ohne Trennung aufbauen, funktionieren tuts ja auch so, sofern alles mit dem Enttec-Plan übereinstimmt. (Den Maxim IC habe ich aus der Ersatztypenliste für einen Sipex ausgesucht, bin mir mit der Beschaltung aber nicht ganz sicher) Habe den Plan nochmal neu aufgemalt. Danke Andi für den Hinweis mit der LED - und du hast recht, passieren wird wohl weniger, aber man weiß ja nie! Mit den Optos habe ich wenig nachgedacht, die Signale haben natürlich unterschiedliche Richtungen. Wenn ich tatsächlich sowas noch aufbauen will wird mir wohl diese Schaltung helfen: http://www2.kielnet.net/home/julien.thomas/tech/RS232TTL.htm
Hi, nur zur Info, wurde aber weiter oben schon mal erwähnt. Es gibt Optkoppler die arbeiten nur bis zu einer bestimmten Geschwindigkeit. Im den Link den Du angegeben hast steht das: *** Das Ganze funktioniert mit leicht erhältlichen Standardkomponenten. Schon ein Optokoppler, wie der CNY17-1 erreicht in dieser Schaltung Übertragungsraten bis 57600 Baud, was für die meisten Mikrocontroller-Anbindungen völlig ausreicht. *** Solltest Du also noch auf ein Design mit Optokopplern umsteigen, und Du für DMX eine höhere Geschwindigkeit brauchst, (wobei ich mir nicht sicher bin, wie hoch f. DMX) sind diese Optokoppler also auf jeden Fall ungeeignet. Besser sind da schon 6N137 oder so. Da steht dann auch im Datenblatt mit welcher Frequenz die zurecht kommen. Gruß Sven
Ich hätte auch Interesse an einem USB <-> DMX Adapter. Ist das Projekt noch aktuell?
Hallo tom! Ja, wenn du dir das Datum anschaust, es ist alles hochaktuell. (Wenn du noch was zur Software wissen willst musste dich melden tun) Da ich kein externes Netzteil (..) will und DMX-Wandler auch nur aus Restbeständen ensteht und es mich auch gar nicht stört, dass mir eine galvanische Trennung fehlt, habe ich den Schaltplan jetzt fertiggestellt. Eine Trennung lässt sich aber unter zur Hilfenahme des obigen Links auch ohne Probleme erstellen. Was mich stutzig mach sind noch zwei Fehlermeldungen beim ERC in Eagle: FEHLER: Nur INPUT-Pins an Netz N$2 (= Strippe von RTS) FEHLER: Nur INPUT-Pins an Netz N$3 (= Strippe von TXD) -> Habe ich den Wandler falsch angeschlossen? oder liegt das nur an der Unzulänglichkeit des Layoutprogramms? Ansonsten würd ich sagen: ferddisch!
Sooo... Jetzt habe ich es endlich mal wieder geschafft zu löten. Der Schaltplan hat mittlerweile kaum noch was mit dem obigen zu tun, aber es geht! Das USB<>DMX Projekt mit einem FTDI-Chip funktioniert jetzt also, habe es heute an einem 3-Phasen Dimmer getestet. Also vom Prinzip ENTTEC OpenDMX mit aktuellerem Chip... Hat jemand die Möglichkeiten Platinen in HQ und in Serie zu produzieren? Vielleicht folgt demnächst noch ne optische Trennung...
Moin, ich hatte mir neulich das USB/RS485-Modul von Devantech zugelegt, das hier u.a. von noDNA vertrieben wird. Es ist kompatibel zu OpenDMX, setzt auf den aktuellen FT232R und hat eine automatische Senderichtungsumschaltung, was mir bei RDM (remote device management) weitergeholfen hat. Falls sich jmd. für RDM interessiert: http://www.hoelscher-hi.de/hendrik/light/openrdm.htm Über etwas Hilfe auf der PC-Seite würde ich mich sehr freuen... Viele Grüße, Hendrik
Hallo, hab grad mal "dein" Proggi probiert, funktioniert ebenfalls. Hast du ein Link zu dem Modul!? Eigentlich kann man solche Module ja noch unendlich verbessern, schlussendlich hat man dann auch ein Profimodul. Also eigentlich muss man gar nicht so viel Geld dafür ausgeben... Noch ein EDIT: Nutze übrigens auch nen 481 von Maxim Hast du zufällig den Code für deinen LED Dimmer auch mal auf Mega32 portiert, in ASM bin ich nämlich nicht fit...
Phil J. wrote:
> Vielleicht folgt demnächst noch ne optische Trennung...
Du kannst die Versorgung für den MAX ja auch über einen DC/DC Wandler
aus der USB Speisung entnehmen.
Wir trennen unsere seriellen Schnittstellen immer so ab, funktioniert
tadellos.
Sicher könnte man an den Modulen noch rumschrauben (mehr Leistung, slew rate optimierung, galv. Trennung) - aber dann müsste ich da rumlöten und es funktioniert ja auch so. Zumindest bin ich bislang mit meinem Fertigmodul für mein RDM zufrieden. (Die Werte für DMX-Senden sehen auf meinem Analyzer allerdings grausam aus, da der PC das Timing nicht wirklich beherrscht...) Zum LED-Dimmer: Ich habe keine Portierungen für die FW und auch derzeit keine Zeit dafür. Ich plane allerdings, nach und nach den ganzen Krempel unter GPL offenzulegen. Mein Interesse gilt aber momentan noch RDM. Viele Grüße, Hendrik
Beitrag #5763019 wurde von einem Moderator gelöscht.
Bitte melde dich an um einen Beitrag zu schreiben. Anmeldung ist kostenlos und dauert nur eine Minute.
Bestehender Account
Schon ein Account bei Google/GoogleMail? Keine Anmeldung erforderlich!
Mit Google-Account einloggen
Mit Google-Account einloggen
Noch kein Account? Hier anmelden.



