Hallo, ich will mit nem ATmega128 (bei meinem Netzteilproject) einen Lüfter per PWM regeln und gleichzeitig die Drehzahl messen. Bei der Drehzahlauswertung reicht es da: 1) wenn ich mit dem Timer0 im asynchronen Betrieb, mit nem 32.678khz Quarz, ein Sekundensignal generiere. 2) Das Tachosignal mit nem 10k an VCC hänge und mit 1nF gegen Masse => 5V Rechtecksignal entsteht 3)Dieses dann an PB4(Pin29) hängen, den Timer1 in den Capturemodus setzen 4)Bei jedem Sekundensignal Timer1 auslesen, das Ergebnis durch 2 Teilen(meines Wissens nach zieht der Fan das Tachosignal 2mal/Umdrehung nach Masse)womit ich die Umdrehungen pro Minute haben müsste Noch 3 abschließende Dinge: 1) PB7(Pin17) ist schon der Ausgabepin des PWM von Timer2 2) PB4(Pin29) ist schon der Capture Pin des Timer1 3) der BUZ11 schaltet ja durch PWM GND "ab" hab ich dann schon noch das Tachosignal oder mess ich dann nur noch Mist? - Wie könnte ich den + des Lüfters per PWM schalten? PS.: Sorry wegen den Dingen 1+2 ist das erste mal das ich mit dem 128er arbeite. Gruß Patrick
Hallo Patrick, die Drehzahl muß sicherlich nicht auf die 1000/stel Umdrehung geregelt werden. Daher ist der zweite Quarz für Timer0 nicht notwendig, da kannst Du den Systemoszi nehmen. Und mittels TCO-Overflow ein Sekunden-Signal erzeugen, wo Du dann den Timer1 im Capturemode ausliest. Wenn der Tacho, tatsächlich das Signal nach Masse zieht könnte es natürlich ein Problem wegen der PWM geben. Da solltest Du das DB des Lüfters noch einmal lesen, ob der nicht nach + schaltet. Ohne die PWM sollte es so wie Du beschrieben hast auch funktionieren. Wg. der Pins, muß ich morgen einmal ins DB sehen. Was mir noch aufgefallen ist, ist das Du da einen Elko and der PWM hast. Dem wird es sicherlich Warm ums Herz werden, je nachdem mit welcher Frequenz Du da ran gehst. Besser wäre eine kleinere Kapazität, damit der Lüfter auch noch was an Strom bekommt und nicht nur der C. Grüße Hans-Josef
Ist geändert der Kerko ist jetzt zwischen Tacho und GND
womit ich die Umdrehungen pro Minute haben müsste wohl eher pro sekunde;-)
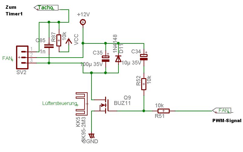
Dumme Frage: Was soll der 10k-Vorwiderstand und 10k/10µF Snubber am Buz11 Gate? Ist der dafür da dass der Buz auch schön warm wird und der Kühlkörper nicht unnötig ist? Oder versuchst du die PWM zu glätten und den Buz linear anzusteuern?
Hallo, ist laut Papst ein open Collector Der Snubber ist zur Stromspitzenunterdrückung des Lüfters (induktive Last). Bei R51 stimmt sollte 10R sein....danke.
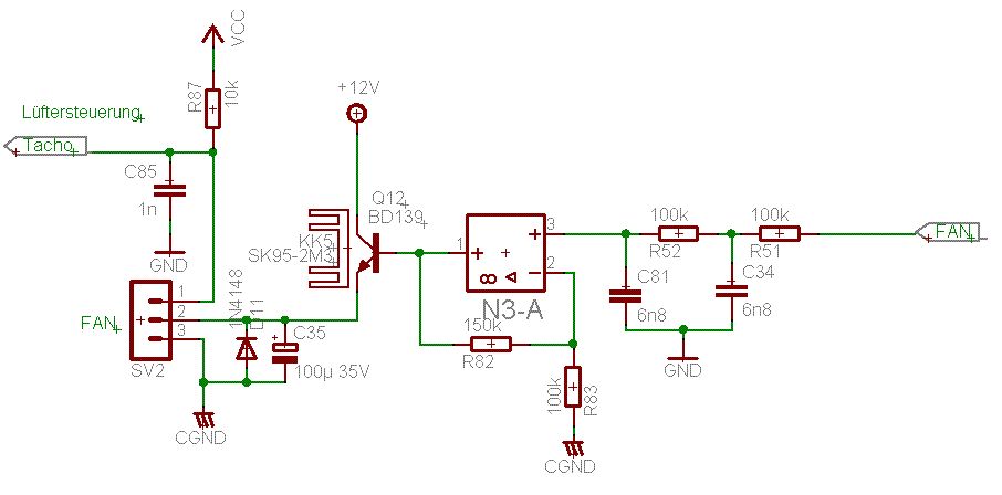
Also hab das Problem mit dem Open Collector jetzt auch weg (siehe Anhang) Ich hoffe ich hab mich hier nicht wieder irgendwo verhauen.
Für einen normalen Lüfter ist ein BUZ11 reichlich überdimensioniert (der kann 30A!). Ausserdem mögen viele Lüfter keine PWM, weil sie nämlich elektronisch kommutiert werden. Hier ist eher Old School lineare Ansteuerung angesagt. Ein 0815 LM358 + BC337 als Emitterfolger dahinter sollten reichen. GGf ein Transistor im TO220 Gehäuse, die haben noch ein paar Reserven bezüglich der Verlustleistung. Eine PWM wird gefiltert und dann dem OPV zugeführt, dieser wird als nichtivertierender Verstärker geschaltet mit der Verstärkung 2,5. Wie hier. PWM Damit ist Masse auch immer Masse und alles ist paletti. MfG Falk
So hab jetzt mal die neueste Umsetzung angehängt (allmählich bekomm ich Übung ;-) ) Ich war mir jetzt nicht sicher ob die Beschaltung des lm358 so stimmt oder ob ich sie wie im Datenblatt machen soll?
@ Patrick Weggler (pw-sys) >Ich war mir jetzt nicht sicher ob die Beschaltung des lm358 so stimmt >oder ob ich sie wie im Datenblatt machen soll? Fast perfekt. - Der OPV mussncoh mal 2,5 verstärken, dazu brauchst du einen Spanungsteiler in der Rückkopplung. Wie in deinem Datenblatt. Wobei man R3 dort eigentlich weglassen kann. MFG Falk
@ Patrick Weggler (pw-sys) >Dateianhang: FAN4.GIF (10,2 KB, 0 Downloads) >So? Fast. Der Abgriff von R82 muss an den Emiter von Q12, nicht an den Ausgang des LM358. MFG Falk
Der zweifach R-C Tiefpaß ist auch ein wenig "Kanonen auf Spatzen". 100k + 100n wäre in dieser Anwendung völlig ausreichend.
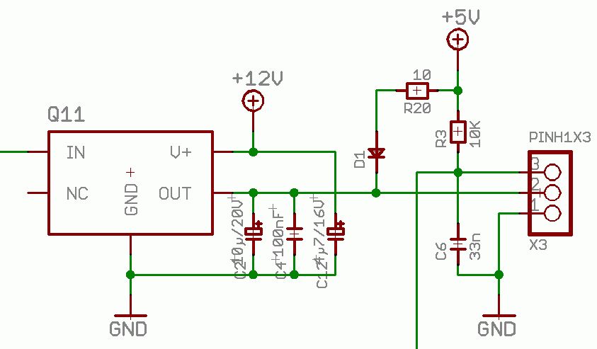
Moin! So habe ich das mal gelöst. Mit einem High-Side Schalter. Der "Q11" im Bild ist ein BTS462 und kann 3A. Mit R20 und D1 fällt die Spannung am Lüfter nicht unter 4,3V. Dadurch hat der Lüfter einerseits eine mindest-Drehzahl. Andererseits hat die Elektronik in den verschiedenen Lüftern das Abschalten per PWM nicht so sehr gemocht, mit der "Vor-Spannung" sahen die Signale schon mal etwas hübscher aus. R3 und C6 sind für das Tacho-Signal. Das habe ich auf einen Port-Pin gegeben und in Software ausgewertet da ich einen Mega32 benutze und meine Schaltung die Drehzahl für zwei Lüfter regelt. Wobei 3000 U/min -> 6000 Pulse pro Minute -> 100 Pulse pro Sekunde. Oh ja, meine PWM ist bewusst sehr langsam, sind nicht ganz 40 Hz. Das bringt die Elektronik im Lüfter weniger durcheinander als eine schnelle PWM. Wobei 20 KHz PWM in Software ohnehin nicht witzig sind. Und deutlich unter 20 KHz "singen" die Lüfter.
@ Rudolph (Gast) >Wobei 20 KHz PWM in Software ohnehin nicht witzig sind. Warum Software? Der uC hat sowieso meist nix zu tun? >Und deutlich unter 20 KHz "singen" die Lüfter. Deshalb und aus anderen Gründen: Old School Linearverstärker! Die paar mW mehr an Verlustleistung stören bei den heutigen Boliden ja nun wirklich nicht. MfG Falk
Aus eigener Erfahrung kann ich auch nur die analoge Variante empfehlen. Gerade wenn man das Tachosignal auswerten möchte - weil der Lüfter nur Tachoimpulse liefert, wenn er mit Strom versorgt wird. Wenn man jetzt PWM benutzt, muß man schon eine sehr niedrige PWM-Frequenz nehmen um überhaupt ein paar Impulse während der PWM-HIGH Phase einfangen zu können. Volker
Bitte melde dich an um einen Beitrag zu schreiben. Anmeldung ist kostenlos und dauert nur eine Minute.
Bestehender Account
Schon ein Account bei Google/GoogleMail? Keine Anmeldung erforderlich!
Mit Google-Account einloggen
Mit Google-Account einloggen
Noch kein Account? Hier anmelden.





