Hallo Leute... also, ich habe ein normales Audio-Signal was ich auswerten will...Nun darf dieses aber maximal 6 kHz haben und eine maximale Amplitude von 1V. Wie kann ich das ganze realisieren??? Mit nem Tiefpass, dass is mir klar, aber wie soll der aussehen und wie kriege ich das mit der 1V Amplitude hin? Kons
doch die gehen aber ich würde diese nehmen: 445630 - 62 auch von Conrad versteht sich
Hi, ist die Max. Amplitude deiner Eingangsfrequenz bekannt?
Ok, nochmal für dich...ich brauche Hilfe bei der Dimensionierung des Tiefpasses...also die Werte er einzelnen Bauteile...und dann ein Bauteil, vlt. nen IC, der mir die maximale Amplitude von 1V garantiert...
oh Ingenieur hat wohl in der Vorlesung Mathemaik 0.0003 nicht aufgepasst!? extra für dich 1.0V != 0.7 V ;) @ Cha_KO benutz dch einen T-Glied mit zwei Kondensatoren dann ist fc = 1 / ( 2Pi * wurzel(LC) ) und nehm C mit einem Wert aus der E-Reihe an z.B. 4,7µF
Ok, also jetzt nochmal nen Versuch...wie sieht solch ein Tiefpass vom Schaltplan her aus und wie realisiere ich die maximale Amplitude von 1V? Wie hoch is denn die Amplitude eines Audio-Signals so normalerweise?
Warum darf das Signal nur 1V haben? Woher stammt es denn? Welche Hardware willst du nutzen? Für die 6kHz machst du zuerst einen Hochpass und danach einen Tiefpass. Grenzfrequenz hängt stark von dem Tiefpass ab (aktiv, passiv, wievielter Ordnung..). Für aktive Filter gibt es von TI ein Programm zum berechnen (inkl. Schaltung). Für die Dimensionierung von einem einfachen RC Glied: http://www.sengpielaudio.com/Rechner-RCglied.htm RC Filter würde ich was zwischen 250 und 300 Ohm holen und 0.1µF Grüße
also ein Tiefpassfilter und eine spannungsbegrenzung sind wohl 2 verschiedene sachen... Vorgehen beim auslegen eines analogen filters: 1) Grenzfrequenz und Ordnung aufgrund der aufgabenstellung definieren 2) sallen key oder multiple feedback? (naja ist grundsätzlich davon abhängig wiegross die erlaubten abweichungen aufgrund der bauteiltoleranzen sind) 3) charakteristik bestimmen 4) OP aufgrund der anforderungen auswählen 5) filterkomponenten berechnen (naja filterpro.exe von TI oder matlab dürften dir da sehr hilfreich sein) 5) e.v. nachprüfen mittels simulation (v.a. bei bandsperren/bandpass darf ne worst case analyse nicht fehlen...), würd ich persönlich weglassen wenns nur ein chebby 2ter ordnung ist... 6) aufbauen, funktioniert und fertig... (p.s. kekos verwenden!) das mit der spannungsbegrenzung auf 1V ist wieder ein separates thema, meine ist grundsätzlch von eingehenden signal abhängig...
Daniel, ich denke, damit hast Du den OP sehr weitergeholfen. Ich bin jedenfall imprägniert. Für die Begrenzung auf 1V würde ich ein Poti und Aussteuerungsmesser empfehlen. Wobei der Aussteuerungsmesser auch vom ADC/Mikrocontroller miterledigt werden könnte, z.B. in Form einer Clipping-LED. "Normale" AD-Wandler liefern bei Übersteuerung ihren jeweiligen Extremwert, das sollte man im Einzelfall prüfen. Welchen ADC nimmst Du denn?
warum sind denn die Leute immer so faul (sorry), mal Google zu bemühen. Einfach "tiefpaß berechnung" eingeben, evtl. noch "aktiv" oder "passiv", und schon gibt's etiche Seiten in deutsch, die einem das Aussehen und die Berechnung eines solchen vor Augen führen. Mußt nur noch entscheiden, ob passives, oder aktives Filter. Amplitude: wenn Du weist, wie hoch die Quellspannung des Signals max. ist, dann kannste doch einfach einen Spannungsteiler nehmen. Wenn nicht bekannt, brauchste eine Spannungsbegrenzung bzw. Regelung - die ist dann nicht mehr so einfach (wenn man nicht einfach clippen will). Audiospannungen sind normalerweise unter 1V eff. (solange es erstmal nur um reine Signalspannungen geht - Lautsprecher/Kopfhörer-Ausgänge meine ich damit natürlich nicht).
tiefpass -> opamp als impendanzwandler, -> ggf. mit spannungsteiler am ausgang -> zwischen masse und ausgang noch eine ~1,3v zenerdiode als überspannungsschutz, wenn mal ein zu hohes eingangssignal kommt
@Daniel meinst du mit Kekos Kerkos? Ich dachte, daß Folie immer besser ist als Keramikondensatoren für die Filterung- habe das schon öfters gelesen. Stimmt das nun oder verwechsele ich da als Amateur was?
Gehen denn die mit dem ti-Programm errechneten Filter-Schaltungen auch für Audio-Sachen? Also kann ich mit dem Programm da einen Bandpass/Tiefpass errechnen und an eine Kopfhörer-Endstufe ausgeben lassen?
@Jochen Naja ist zu einem gewissen punkt ein bisschen eine glaubensfrage... hängt mit der grösse der kapazität zusammen, grössere Keramik Kondensatoren ahben die eigenschaft, dass sie nicht übers ganze frequenzspektrum exakt gleich schnell sind, da sind folienkondensatoren sicherlich ein bisschen im vorteil, keramik sind dafür allgemein ein bisschen schneller... also ich verwende eigentlich immer kerkos @Twj grundsätzlich ja, aber wie oben geschrieben wirds kritisch wenns schmalbandig wird... ein bandpass/eine bandsperre für z.b. 50Hz wird aufgrund der bauteiltoleranzen sehr heikel (aus einem bandpass wird da schnell eine bandsperre resp. umbekehrt), bei einem bandpass für 5kHz wirds kaum probleme geben, trotzdem MFB verwenden, PSpice simulation wäre sinnvoll
Hallo Daniel, danke für deine Antwort. Anbei ein Bild von dem, was mir vorschwebt als Bandpass. Meinst du, daß es so geht, oder ist der Frequenz-Bereich zu eng?
@TwJ müsstest du ohne grössere probleme vernünftig zum laufen bringen, so wie die kennlinie ist... ob diese sinn macht kann ich allerdings nicht sagen, da ich die anwendung nicht kenn (würd mich jetzt aber schon noch interssieren an was für audioanwendungen du dran bist, dass du ein bandpass bei 12kHz baust... meine zum musik hören ists wohl alles andere als der optimale bereich...)
Das ist für Tierstimmen auf dem Feld. Sozusagen ein Feldversuch *g Aber ein paar Fragen hätte ich noch, wenn es geht. Die Versorgungsspannung der OPV's geht dort GND und 5V oder muß es -5V und 5V sein? Und wie sieht es mir dieser Filterung aus?
@TwJ Bei den Bildern bp_test und bp_test2 ist der +-Eingang der OPs an GND, d.h. TI geht von symmetrischer Versorgung aus. Ich sehe aber in den Bildern keine absoluten Werte. Es steht dir aber frei, einen virtuellen GND zu erzeugen und die OPs asymmetrisch zu versorgen. Siehe Datenblatt, ob die auch mit 5V noch laufen. Hast du die Gain der einzelnen Stufen absichtich reduziert?
Ich frage deswegen nach, weil ich mir nicht sicher bin, ob beim Betrieb nur mit GND auch alle Signale vom Piezo-Elemente (negative Halbwellen vom Sound/minimale Spannung?) auch richtig auswerten kann. Oder sollte der Bandpass vorher mit einer Buffer/Verstärkerstufe angefahren werden?
Wenn du bei SingleSupply einen Piezo, ein Mikro oder was auch immer bez. GND anschließt, hast du natürlich das Problem, dass die negativen Halbwellen fehlen. Nur wenn du da ein Schaltsignal ableiten willst, könnte man das akzeptieren - die OPAs werden dann aber in der Sättigung betrieben und bestenfalls nur langsam. Zudem können nicht alle OPAs ein Signal nahe der negativen Betriebsspannung (= GND bei SingleSupply) verarbeiten - schon gar nicht darunter! Deshalb: - entweder einen künstlichen GND schaffen auf Ub/2 oder - symmetrischen Versorgung verwenden (besser) Eine Bufferstufe würde ich auf jeden Fall empfehlen, denn der erste Widerstand des Filters geht ja bereits in die Filtercharakteristik ein. Die Filterschaltung ist so berechnet, dass eine niederohmige Quelle vorausgesetzt wird. Ausserdem vermute ich mal, es wird wegen der kleinen Sinalpegel sowieso ein Vorverstärker gebraucht, bei einem Piezo kenne ich mich da aber nicht aus und näheres hast du ja auch nicht erwähnt. Und wegen dem Rauschen ist der erste Verstärker der wichtigste.
Wenn die Filter nicht niederohmig angesteuert werden, schwingen diese auf ihrer Resonanzfrequenz! Habe ich selbst mit Schaltungen, die ich mit diesem Programm berechnet hab lassen, erlebt. Also einfach einen Buffer davor. Ich verwende 2x 9V Blöcke als Versorgung. (Fledermausdetektor Filter geht von 25 Khz bis 75 Khz) Axelr. muss ich (auch)noch online stellen ;-))
Das Piezo-Element macht auch negative Schwingungen, also -5V/5V Versorgungsspannung für die OPV's. Gibt es empfehlenswerte OPV's dafür? Ich dachte da an TLC274 -oder gibt es bezahlbare bessere dafür? Wie sieht es eigentlich mit dem Audio-Signal am Ausgang der Filterschaltung aus? Muß da mit einem Folienkondensator entkoppelt werden bevor das Signal auf den Kopfhörer-Verstärker trifft?
>Das Piezo-Element macht auch negative Schwingungen, also -5V/5V >Versorgungsspannung für die OPV's. oder der künstliche GND. >Gibt es empfehlenswerte OPV's dafür? Ich dachte da an TLC274 -oder gibt >es bezahlbare bessere dafür? Vielleicht TL084 - bin da nicht mehr ganz auf dem Laufenden. > >Wie sieht es eigentlich mit dem Audio-Signal am Ausgang der >Filterschaltung aus? Muß da mit einem Folienkondensator entkoppelt >werden >bevor das Signal auf den Kopfhörer-Verstärker trifft? Hängt vom Kopfhörerverstärker ab. Wenn er ein C am Eingang hat, kannst du dir das sparen. Wenn nicht, nimm eins. Folie muss nicht sein.
bei der künstlichen Masse habe ich da Vorteile zu den vom ICL7660 erzeugten -5V? Weil ich mir da nicht so sicher bin. Anbei ein Schaubild vom Kopfhörerverstärker. Dieser wird in der Skizze mit GND betrieben - hat das einen Nachteil zwecks den negativen Halbwellen oder gleicht das der Kondensator am Eingang wieder aus?
Naja, ein Schaltregler ist nie ganz ruhig. Und das Filter hat u.U. kräftig Verstärkung, zumindest bei der gewollten Frequenz. Da könnte was bleiben.... Dein Kopfhörerverstärker hat einen C am Eingang und macht sich selber einen künstlichen GND (bzw. den Arbeitspunkt) mit den beiden 47k Widerständen am Eingang. Den KH-Verst. kannst du an das Filter direkt anklemmen. Allerdings würde ich am KH-Verst. keinen Elko spendieren, bei 11 kHz reichen auch 100n. (er ist sowieso falsch herum gepolt!). Ein kleine Schaltung für den GND-Anschluss des Filters ist im Anhang. Übrigens, deine Frage nach geeigneten OPA-Typen hast du mit deinem KH-Verstärker selber beantwortet ....
>Allerdings würde ich am KH-Verst. keinen Elko spendieren,
Welchen meinst du jetzt? Den am Ausgang oder den am Eingang?
Vielen Dank für die künstliche Masse-Schaltung. Sollten alle OPV
(Verstärker/Filter/KH-Endstufe) von dieser Masse gespeist werden, oder
den KH-Verstärker wie im Schaubild mit den beiden 47K-Widerständen eine
eigene virtuelle Masse geben?
Ich meinte den Elko am Eingang beim Betrieb mit deiner Filterschaltung. Für einen normalen KH-Verstärker für Audio ist 10µ schon richtig (nur richtig herum polen!). Den KH-Verstärker kannst du so lassen, auch den Kopfhörer solltest du, so wie es ist, betreiben. Die Schaltung ist aber eher für hochohmige Kopfhörer wegen der Treiberfähigkeit des OPA und der unteren Grenzfrequenz durch den Ausgangselko geeignet.
Also Eingangs-Elko (oder auch Keramik/Folie möglich?) auf 100N verkleinern und anders rum in Betrieb. Ausgangs-Elko auch auf 100N verkleinern? Und den die erzeuge virtuelle Masse nicht zusammenführen, sondern schön einzeln?
Der 10u Elko ist wohl ziemlich überflüssig... sehe nicht ein wiso der nötig sein sollte... Die Stromversorgung kommt vom OP, sprich allfällige spannungsschwankungen müssten dort ausgeglichen werden, sprich 100n kerko...
Du meinst, daß der Eingangselko komplett weg kann vom Kopfhörerverstärker? Keine Abkopplung nötig? Wie sieht es eigentlich bei Pulldowns aus beim Piezo-Element? Sollte da einer vorhanden sein um das Signal reiner zu machen? Oder ist das unnötig?
Wenn das Filter und der KH-Verstärker mit Single-Supply versorgt werden sollen, dann solltest du den virtuellen GND an alle GND-Symbole in der Filterschaltung anklemmen. Die OPs werden mit VCC und 0V betrieben (beachte: 0V ungleich virtueller GND). Beim Betrieb an der Filterschaltung ist u.U. nicht mal ein Eingang-C (ob Elko, Folie oder Kerko ist egal) notwendig, auch die beiden 47k-Widerstände kannste weglassen. Wenn auch unbekannte Quellen angeschlossen werden sollen, dann sind Rs und C am Eingang des KHV notwendig. Am Ausgang ist der C erforderlich, da der KH auf den Batterie-GND angeschlossen wird. Der Wert richtet sich nach der Impedanz des KH, er sollte so groß sein, dass die untere Grenzfrequenz, die du noch hören möchtest, auch noch durchkommt. Im Falle des vorgschalteten 11-kHz-Bandpasses werden es auch weniger tun, die 10µ schaden aber natürlich nicht. Oder du entscheidest dich für die beiden 9V-Batterien, wie Axel Rühl es vorgschlagen hat - für Filter und KHV. Dann brauchts den OPA für VGND nicht und die Ein- und Ausgangselkos auch nicht. Und noch ein paar Kleinigkeiten könnten entfallen (z.B. der dritte 10µ bei R1). Viele Wege führen nach Rom! Mal mal deine Gesamtschaltung auf und baue sie auf und werden sicher noch weitere Fragen auftreten. Vieles davon wird sich durch Messen und Überlegen lösen lassen. Über das Piezoelement hast du bisher nichts näheres erläutert - ich kenne das nur als Krachmacher ....
>Oder du entscheidest dich für die beiden 9V-Batterien, wie Axel Rühl es >vorgschlagen hat - für Filter und KHV. Dann brauchts den OPA für VGND >nicht und die Ein- und Ausgangselkos auch nicht. Und noch ein paar >Kleinigkeiten könnten entfallen (z.B. der dritte 10µ bei R1). Jetzt bin ich aber verunsichert. Ich denke, VGND brauche ich um die negativen Halbwellen des Piezoelemt (ausser Krach kann das noch Vibrationen aufnehmen, also sozusagen ein Schalldruck-Mikrophon) aufnehmen und verarbeiten zu können? Meine 5V kommen vom 7805 aus 12V von KFZ-Batterie. Also fast so, wie die 9V. Warum brauch ich da nun kein VGND?
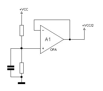
Schließe den Piezo an VGND an. Es geht aber genauso über einen Kondensator und normalem GND - wie an deinem Kopfhörerverstärker schon gezeichnet.
Du meinst die eine Seite des Piezo-Sensors nicht an GND, sondern an VGND und ich kann mir VGND sparen?
>Du meinst die eine Seite des Piezo-Sensors nicht an GND, sondern an VGND >und ich kann mir VGND sparen? ??????? Die Frage ist doch, wo schließt du die vielen GNDs deines TI-Filters an? Wenn du das gelöst hast, finden wir auch einen GND für den Piezo. Mal einfach mal die Schaltung mit Stromversorgung auf: - Piezo - Vorverstärker - Bandpass-Filter - Kopfhörerverstärker - Kopfhörer - Stromversorgung
Also ich wollte es eigentlich ganz einfach halten. Alle OPV'S bekommen als Versorgunsgspannung 5V und GND. Bei den Filter/Verstärkerschaltungen bekommen dann die jeweiligen "Masse"-Eingänge der OPV halt 2,5VCC als virtuelle Masse. Soweit okay?
Ja - gut so. Ich habe die Datenblätter der OPAs nicht alle studiert ( ich weiss ja nicht mal, welchen du einsetzen willst) - reichen die 5V? Bei 'gewöhnlichen' ist das meist zu wenig. Der NE5534 z.B. will mindestens 6V. Zitat Datenblatt: "Large supply voltage range: ±3 to ±20 V". Es gibt aber welche, die mit weniger auskommen. Das hängt vom inneren Aufbau ab. Stichwort auch: Rail-to-Rail. Und bedenke: mit wenig Versogungsspannung kann auch wenig Signal an den Kopfhörer geliefert werden.
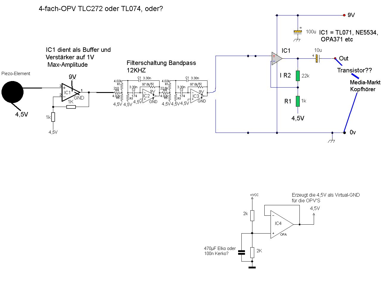
So, nach dem nun doch ein paar Tage vergangen sind und ich mich entschlossen habe weiter zu machen, hier mal ein Gesamtbild -stimmt so alles einigermaßen oder wo ist was falsch bzw. nicht so optimal. Besonders der Kopfhörerverstärker macht mir Sorgen. Bin nun auf 9V hoch, aber mehr geht nicht. 1)Ist es richtig, daß auch der Kopfhörer IC sowie der Piezo auf VGND (4,5V) liegen? 2) Was ist mit den Ausgangs- und Eingangs-Kondensatoren am Kopfhörer-IC? bleiben die so, oder weg oder verkleinern? 3) Die schon im Bild gestellte Frage nach dem richtigen OPV für Filter, VGND und Bufferstufe - gehen die beiden vorgeschlagenen Typen oder gibt es da bessere? Oder gar aufteilen auf 2x2-OPV? Die Bufferstufe mit Verstärkung um Faktor 2 wurde gewählt, weil mir duster im Hinterkopf ist,daß der Kopfhörer-IC mindestens 1V-Eingang brauch- oder stimmt das nicht? Wäre nett, wenn sich da jemand von den alten Hasen zu äußern könnte. Vielen Dank.
Hallo, ja da sehe ich schon noch ein paar Probleme. 1) Kopfhörerverstärker Da sah der Vorschlag von damals (2.11.) schon noch besser aus - du kannst dort sogar den Eingangs-10µ, die beiden 47k-Rs weglassen, auch den 10µ bei R1, wenn du R1 auf die 4.5V anschließt. Beim jetzigen fehlt die Gegenkopplung - das wird nicht gehen. Der Ausgangskondensator und der Anschluss des Kopfhöhres an die gezeichnete Masse ist korrekt - besser wäre aber noch ein kleines Transistorpaar zur Entlastung des OPAs. 'Media-Markt-Kopfhörer' sind keine ausreichend technische Daten ... Ein alter HD414 würde hier gut gehen. Neuere, niederohmige wohl eher weniger gut. 2) Die Widerstände des Filters haben auch ein Massezeichen. Die gehören auch an den virtuellen GND. Da sie aber jeweils durch C1 und C2 von der Arbeitspunkteinstellung des OPA weg sind, geht es auch so. Allerdings brauchen sie unnötig Strom. 3.) auch der 1k Eingangsverstärker muss entweder an den virtuellen GND oder er braucht ein C in Serie. Vom Pin 3 des IC1 gehört auch ein 100k oder ähnlich an den virtuellen GND. Ich weiß immer noch nicht, was für ein Piezomikrofon du verwenden willst. Hast du mal einen Link auf ein solches Produkt? Ich kenne dynamische, Kondensator- und Elektretmikros. Davon hängt auch die Eingangsbeschaltung an Pin 3 von IC1 ab. Ich kann mir aber nicht vorstellen, dass dieses ausreichend Signal liefert, so dass du hinten genügend Pegel erhälst. Ist aber mit der Beschaltung an IC1 ist schon noch Verstärkung möglich. Wenn du den Piezo an VGND anschließt, ist es richtig. Die genannten OPA-Typen sind verwendbar. Es gibt rauschärmere (NE5534 u.a.), wenn du, wie ich vermute, in der Eingangsstufe mehr Verstärkung machen musst.
Vielen Dank HildeK für deine Antwort neuer Versuch - nun besser? Ich habe leider keine Unterlagen zu dem Piezo-Element, aber die Hoffnung daß es mit einer solchen Schaltung funktioniert - wo sind denn aufgrund der fehlenden Unterlagen die vermeintlichen Schwachpunkte? Wie sollte denn die Verstärker-Schaltung am Kopfhörer-Ausgang aussehen mit den Transistoren?
>wo sind denn aufgrund >der fehlenden Unterlagen die vermeintlichen Schwachpunkte Ich habe nur noch nie einen Piezo als Mike verwendet. Ich habe deshalb keine Vorstellung, was da an Signal herauskommt. Wenn es wirklich viel sein sollte, dann kannst du die Verstärkung ja wieder runter nehmen. >neuer Versuch - nun besser? Klar :-) Ich habe trotzdem mal in dein Bild "reingeschmiert". - Vorne noch einen DC-Pfad zu VGND - der Piezo verhält sich ja wie eine Kapazität. - Dann etwas Verstärkung an der ersten Stufe, dafür am KHV etwas weniger. - Durch die vordere Verstärkung ist es doch sinnvoller, den KHV kapazitiv abzutrennen. Die 47k sorgen wieder für den Ruhepegel. - Die Schaltung zu VGND kann vorne ruhig hochohmig sein, deine Dimensionierg kostet nur Strom. Hinten noch eine Stützung, wegen der Schwingneigung von OPAs mit dem kleinen 33-Ohm-Serienwiderstand. - Am Ausgang dann der Transistor-'Booster'. Der Widerstand hat 47 Ohm und übernimmt bei kleinen Amplituden den Strom zum Kopfhörer. - ein keramischer C an der Versorgung der OPAs ist auch sinnvoll. Die Cs im Signalpfad am KHV sollten alle mindestens um Faktor 10 größer sein, wenn der Verstärker für Audioanwendungen ist. So ist die untere Grenzfrequenz bei rund 1 kHz - hier durchaus richtig.
Hey Super! Vielen Dank. Ich hoffe, daß klappt - aber da habe ich vertrauen in dich! Eine Frage aber ist noch: Welchen 4fach-OPV nehmen? TLC272 oder TL074 oder einen ganz anderen? Und geht ein 4fach? oder besser in 2 2fach aufteilen?
>Ich hoffe, daß klappt - aber da habe ich vertrauen in dich! Danke! Hoffe ich auch. Wir haben das ja jetzt theoretisch entwickelt. Aber so kompliziert ist das ganz auch wieder nicht. Deine Filterdimensionierung habe ich aber nicht verifiziert. Ich sehe gerade, dass das Eingangs-C und der 47k am KHV doch unnötig sind. Das Filter hat ja keine DC-Verstärkung, so dass hier nichts anbrennt. Spar dir die beiden. Ich hätte jetzt dem TL074 den Vorzug gegeben. Es gibt ja auch den TL072 mit nur zwei Verstärkern im Gehäuse, die sonst identisch sind. Der TLC272 ist etwas schlechter: weniger GBW, weniger Slewrate (wichtig für den KHV), etwas mehr Rauschen. Dafür geht der TL074 erst ab 7V Spannung, mit 9V bist du aber im grünen Bereich. Und, der Ausgangshub ist beim TLC etwas größer. Es ist schon etwas besser, den ersten Verstärker und den KHV nicht in einem Gehäuse zu haben - weil Rückwirkungen vom Ausgang auf den Eingang nicht ganz vermeidbar sind (z.B. über die Betriebsspannung). Bei geeignetem Aufbau (Platine, saubere Masse, gute Entkopplung) geht das aber. Wenn du also keinen Platzmangel hast, nimm zwei TL072.
So, neues Bild.... so besser? Einzig beim Vorverstärker mit 22k bin ich mir nicht sicher, mir erscheint es etwas zu hoch. Das Piezo-Element macht laut oszi schon 500-750mV, mit Faktor 21 verstärkt macht das ja 10-14V - geht das eigentlich? Kann man da auch eine Lautstärkenregelung per Poti einbringen?
Ja, gut.
>Das Piezo-Element macht laut oszi schon 500-750mV
Wenn das Piezo-Element soviel bringt (hattest du die Werte vorher schon
mal genannt??), dann sollte man sogar nur einen Buffer ohne Verstärkung
nehmen. Ich ging immer von max. 10mV am Piezo aus. Hier hat sogar das
Filter dann fast zuviel Verstärkung (20dB), so dass du damit schon in
die Übersteuerung kommen könntest. Ein Lautstärkepoti am KHV-Eingang
(gegen VGND) einzuplanen, wäre ganz gut. Der 22k am Eingangsverstärker
könnte auch als Poti ausgeführt sein.
Ich würde beim Aufbauen einfach Schritt für Schritt nachmessen und ggf.
die Verstärkung den Erfordernissen anpassen.
Wie schon mehrfach gesagt, diese Piezo-Dinger kenne ich nicht in der
Verwendung als Mikro. Muss ich direkt mal probieren.
Die beiden Widerstände an der Eingangsstufe zur Verstärkung kannst du
auch entsprechend hochohmiger wählen, so Faktor um 10, also 30k und 10k
oder 60k und 20k. Spart dann ein klein wenig Strom, hat aber sonst keine
weitere Bedeutung. So als ganz grobe Faustregel: der größte der beiden
darf ruhig zwischen 10k und 100k liegen.
Was hat dich zu den genannten Parametern beim Filter bewogen?
Ist das Ding nicht etwas steil für Tierstimmen? Da kommt ja fast nur
noch ein 12kHz Sinus raus - egal wer was pfeift. :-)
Schau dir mal die Variante mit Güte 5, Gain A=5, Gain B=2 an. Wenn du
einen oder beide Gains so groß wie die Güte wählst, dann vereinfacht
sich die Eingangsbeschaltung.
die 500-700mV hatte ich nicht direkt erwähnt. Nur, daß ich die Buffer/Verstärkerstufe Faktor 2 brauche, um auf ca. 1V zu kommen. Ich lasse den verstärker einfach weg und mach einen einfachen Spannungsfolger erstmal - okay? Gut, werde mal bei Potis gegen VGND reinsetzen. Nun, eigentlich sollte es nur um den Fakt gehen aus einer Geräuschkulisse 12KHZ-Töne rauszufilter, alles andere weg und vielleicht noch die 12KHZ etwas verstärken. Bei meinem Onkel zb. steht auf Arbeit eine Maschine, welche bei Verschleiß anfängt zu surren/fiepen. Ist eine Dreh-Wuchtmaschine oder so, jedenfalls wenn da Lager verschlissen sind, macht die komische Geräusche. Aber das ist schleichend. Und damit das früh erkannt werden kann, habe ich mir gedacht, daß ich da den piezo-sender montiere wenn wieder die Lager defekt sind, die entsprechende Frequenz bestimme (irgendwie zwischen 5-7khz wie jemand sagte) und ich so ein Warngerät habe. Man hat ja sonst nichts zu tun für die lieben Verwandten *G Somit ist mein Anliegen, daß ich die Filterdimensionierung, sowie Verstärkung hinbekommen kann. Ich selbst habe noch einen Freund, der an der Uni irgendwelche Feld-Versuche um die Anzahl von Rufen zu bestimmen (keine Ahnung was und wie). Da ließe sich sowas ja auch einsetzen, justiert auf die richtige Freqeunz denke ich mal. Was ist denn mit dem Filter nicht in Ordung? Zu steil? Wie gesagt, wenn ich nur den 12KHZ bereich hören kann, alles andere nicht. Dann ist das in Ordnung. Ungefähr so, wie bei der Soundanlage alle Tiefen wegnehmen, dann hat man nur die hohen Töne. Leider kann ich mit Güte und Gain da nicht so viel anfangen, habe die Kurve eigentlich nur nach Optik justiert. Kannst du mir bitte freundlicherweise sagen, was du wo genau meinst bei dem Programm?
okay, das mit Gain und Güte (Qualtity) habe ich nun eingestellt. Ist die Schaltung nun wirklich besser? Die Kurfe sieht doch fast gleich aus...
>Ich lasse den verstärker einfach weg und mach einen einfachen >Spannungsfolger erstmal - okay? Lass in drin. Zur Not kannst du immer den 22k (in meiner Zeichnung) überbrücken und hast einen Spannungsfolger. >Was ist denn mit dem Filter nicht in Ordung? Zu steil? Naja, ohne dass ich den Verwendungszweck genau gekannt habe, schien mir das etwas zu spitz. Bei wenig Frequenzablage hast du schnell viel Dämpfung. 12kHz Mitte, bei 10kHz sind schon 20dB weniger, eine Oktave tiefer sind es schon mehr als 50dB. Wenn du allerdings genau 12kHz am Eingang hast, und dieser detektieren und von anderen Frequenzen separieren willst, dann ist es perfekt. So selektiv sind Klangregler in Soundanlagen (dein Vergleich) bei Weitem nicht. Probier es aus und optimiere später. Bei den Tierstimmen ist das sicher zu eng und nicht so einfach. Bei deiner Maschine ist das möglicherweise ganz ok. Das muss man ausprobieren. Ich habe zwischenzeitlich mal einen rumliegenden Piezo ausprobiert: Der liefert schon ganz schön Signal, wenn man ihn mechanisch traktiert. Aber als Mikro kam nicht wirklich viel raus - zumindest bei meinem Exemplar. Es kann also sein, wenn du ihn direkt an der Maschine mechanisch befestigst, dass da sogar einige hundert mV herauskommen - je nach Grad der mechanischen Auslenkung. Ich glaube aber eher nicht daran. Probiers einfach aus - ein Elektret ist schnell dazugefügt und die Verstärkungsreserven sind auch da. >Leider kann ich mit Güte und Gain da nicht so viel anfangen Rechts oben in Filter-Pro gibt man die gewünscht Güte Q an. Je größer, desto steiler ist der BP. Weiter unten kann für die einzelnen Stufen die Verstärkung (Gain) angegeben werden, sie ist maximal gleich der Güte. Daneben kann man auch für die beiden Stufen eine getrennte Mittenfrequenz angeben - so wird das Filter im Durchlassbereich etwas breiter. Die Gesamtverstärkung ist gleich dem Produkt der einzelnen Gains. Gib mal Q=5 und V/V ebenfalls 5 ein und dann ist die Kurve etwas weniger steil. Wenn du weniger Verstärkung brauchst, dann reduziere die Gain der zweiten Stufe auf z.B. auf eins. Wenn Q == Gain ist, dann fallen zwei Widerstände am Eingang der Stufe weg.
sehr schön. Dann werde ich es mal so probieren! Vielen Dank schon einmal für deine Hilfe! Aber eine Frage hätte ich noch: der NE5534 hat noch einige Pins, die ich nicht kenne: COMP/BAL zb. wie die beschalten? Oder einfach frei lassen?
Comp ist Frequenzkompensation. Der 5534 braucht 22pF zwischen Pin 5 und 8, wenn du ihn mit weniger als Verstärkung 3 betreiben willst. Ist die eingestellte Verstärkung größer: offen lassen. Die meisten OPAs sind intern frequenzkompensiert mit dem Nachteil, dass sie bei größeren Verstärkungen weniger Bandbreite haben, dafür sind sie ohne Zusatzbeschaltung auch als Buffer zu betreiben. Der NE5534 würde ohne die 22pF bei kleinen Verstärkungen schwingen. Das andere ist die Offseteinstellung - die ist hier nicht interessant. Also nicht beschalten.
Wenn der OPA auf v <=3 eingestellt wird /werden kann: JA; wenn er NUR auf >3 eingestellt wird: NEIN. Wenn du das heute noch nicht weißt, dann JA.
Sorry, ich bin etwas verwirrt - von welcher Variante redest du? Vom Eingangsverstärker? Wenn ja: Das letzte Bild, in das ich gemalt hatte, hat einen 22k und einen 1k Widerstand. Folglich ist die Verstärkung 1+22k/1k, also 23. Keine 22p notwendig. Selbiges für den KHV - er hat nach meiner Dimensionierung V=10, also sind die 22p nicht notwendig. Wenn sie beim VV drin wären, schadet das in dem Fall auch nichts, es wirkt sich erst bei höheren Verstärkungen und/oder höheren Frequenzen negativ aus. Beim KHV lass sie weg, denn da ist die höhere Slewrate im Bereich des Nulldurchgangs nützlich. Wenn du den 22k R veränderst und kleiner als 2k machst, dann wird die Verstärkung kleiner als 3. Dann ist der 22p C notwendig, sonst schwingt der OPA. Dein Vorschlag waren dann die Änderung von 22k auf 3k, weil du glaubst, der Piezo bring sehr viel Signal. Dann ist die Verstärkung 4. Kein C notwendig, aber bei 12kHz und Verstärkung 4 hätte das C eh noch keine Auswirkung. Um weitere Unklarheiten zu beseitigen, würde ich jetzt einfach mal empfehlen, den C für diese Anwendung fest vorzusehen. Dann bist du auf der sicheren Seite. Mit den anderen Ausführungen wollte ich dir nur die Info geben, was es mit der Frequenzkompensation so auf sich hat. Die 22p reduzieren die Slewrate auf die Hälfte und damit auch die Leistungsbandbreite. Ohne C kann er +/-10V Ausgang mit 200kHz, mit C nur noch 95kHz.
also packe ich den 22p an den Kopfhörerverstärker mal ran. Ich gehe mal davonaus, daß aus dem Vorverstärker nur ein Spannungsfolger wird bzw. maximal ein Verdoppler. Jetzt wäre noch kurz die Frage der Potis. Du meinst einen vom Filter zum KHV gegen VGND als Lautstärke und einen Poti als Ersatz des 22K am KVH auch gegen VGND, richtig?
vielen dank für das Bild! also jetzt noch einen 100N kerko am Filterausgang zum KHV-Eingang for dem 47k-Poti?
Realisiere den Bandpass zuerst mit frei einstellbaren Koeffizienten, ist schöner für die anschließende Validierung
Si Senior! Relevante Koeffizienten lassen sich aus der Ü-Fktn des Filter ableiten.
>also jetzt noch einen 100N kerko am >Filterausgang zum KHV-Eingang for dem 47k-Poti? Ja und Nein. Wenn der Eingangsverstärker auf volle Verstärkung gedreht werden muss, könnte schon die DC-Offsetspannung etwas angehoben werden. Die wird ohne den Kerko noch weiter im KHV verstärkt. Wäre nicht ganz schlimm, muss aber nicht sein. Deshalb hab ich ihn wieder reingebaut. Man kann das auch mal ohne probieren und auf der +Seite des Ausgangselkos gegen VGND den DC messen. Sind das nur ein paar zehn Millivolt, dann muss der 100n Kerko nicht sein. Da ist Spielraum.
Hallo, soweit läuft alles. Jetzt habe ich nur eine Frage: Nach der Filterung wollte ich einen Subtrahier-Verstärker schalten, dieser ist ja ein sehr niederohmiger Verstärker, sollte ich noch einen Impedanz-Wandler davor schalten, oder kann die Filtersschaltung mit angehangenem Kopfhörerverstärker das auch bewältigen? Vielen Dank.
>soweit läuft alles. Schön :-) >Nach der Filterung wollte ich einen >Subtrahier-Verstärker schalten, dieser ist ja ein sehr niederohmiger >Verstärker, sollte ich noch einen Impedanz-Wandler davor schalten, oder >kann die Filtersschaltung mit angehangenem Kopfhörerverstärker das auch >bewältigen? Subtrahierer zwischen Filter und Kopfhörer-Endstufe? Der Ausgang von dem Filter ist ja ein OPA-Ausgang. Der ist relativ niederohmig. Aber warum ist der Subtrahierverstärker ein sehr niederohmiger Verstärker? In den Operationsverstärker-Grundschaltungen: Der Subtrahierer ist ein Subtrahierer abgebildet. R4 und R5 können 1k oder 10k oder noch mehr sein. Das ist nicht mehr niederohmig und von dem Filterausgang problemlos zu treiben. Was willst du den subtrahieren? Oder bin ich zu neugierig?
Na laufen tut es einzig und allein wegen dir, HildeK. Das kam bei mir nicht so ganz zum Ausdruck, ist halt alles sehr aufregend, auch wenn du die Hauptarbeit getan hast ;) Nach dem Filter bzw. vor dem Kopfhörerverstärker liegen permanent ca. 1,35V an. Nun wollte ich halt diese Wegsubtrahieren und dann alles um Faktor 10 oder so verstärken. So kann ich halt die Intensität des Signals per ADC einlesen - denke ich. Laut Forum ist diese OPV-Schaltung sehr niederohmig und braucht halt ein "starkes" Signal. Nund würden halt der Kopfhörerverstärker UND die Subtrahier-Verstärkerschaltung an der Filterstufe "ziehen", geht das so?
>Laut Forum ist diese OPV-Schaltung >sehr niederohmig und braucht halt ein "starkes" Signal. Da steh ich jetzt trotzdem auf dem Schlauch. Vielleicht nennst du mal den Link, wo das behauptet wurde. Vielleicht zeigst du uns auch mal den aktuellen Stand des Schaltplanes. >Nund würden halt der Kopfhörerverstärker UND die >Subtrahier-Verstärkerschaltung an der Filterstufe "ziehen", geht das so? Gehen wird das auf jeden Fall. Aber wenn da 1.35V (gegen den virtuellen GND?) liegen, dann ist was anderes faul. Der IC3 darf ein paar mV vom virtuellen GND wegliegen (der ja an seinem +Eingang auch angeschlossen ist), vielleicht auch 10 oder 20mV. Mehr sollten es aber nicht sein. Im Prinzip könntest du aber an dem +Eingang diese IC3 auch die 4,5V (den virt. GND) um 1.35V nach unten korrigieren. Der Ausgang muss das genauso mitmachen! Aber diese Korrektur darf gar nicht notwendig sein, denn der DC am Ausgang muss dem DC-Wert am Eingang (an beiden!) entsprechen. >So kann ich halt die Intensität des Signals per ADC einlesen Willst du eine Aussteueranzeige hinzufügen?
Also hochohmig Stand hier Beitrag "OPV: erst subtrahieren, dann verstärken" als Link zum Elektronik-Kompendium,bis halt der vorletzte Beitrag kam. Kann mann denn die Schaltung von Yaluu mit einem OPV und 3 Widerständen so verwenden? Also die ca 1,35V sind gegen normale Masse gemessen, gegen VGND sind es -3V. Es brummt auch nichts oder so, und die Geräusche werden Stark gefiltert übertragen, das hört man auch. Ist das jetzt irgendwie schlimm? Habe nach gleichem Muster nocheinmal eine 4f-fachfilterung (mit 2 TL072) aufgebaut (beide hergestellte Platine, keine Freiluftverdrahtung), da ist das auch mit ca 1,35V gegen Masse Und ja, Aussteueranzeige wäre nicht schlecht, so daß ich sehen kann, wie stark und schnell sich da etwas ändert.
Die Schaltung im Elektronik-Kompendium ist auf jeden Fall die Ausgangsbasis. Wenn du die Widerstände R1 und R3 z.B. mit 10k wählst, dann bist du ausreichend hochohmig. Da kannst du auch noch weitere 10 solcher Schaltungen anklemmen - ohne Probleme. >da ist das auch mit ca 1,35V gegen Masse Das ist auf jeden Fall seltsam. Ist dieser Pegel auch an den +Eingängen der Filter-OPAs zu messen? Da die Filter für DC nur die Verstärkung 1 haben, kann ich mir diese Ablage nicht erklären! Da ist noch was faul! Auch ein DC-Offset des TL072 erklärt das nicht - der hat von Haus aus einen geringen Offset (J-Fet-Eingänge). Aber selbst bei einem 'normalen' darf diese Ablage nicht sein. >Aussteueranzeige wäre nicht schlecht Klar, aber dazu wird es nicht reichen, das NF-Signal einfach auf einen AD-Wandler zu geben. Das muss vorher gleichgerichtet und gefiltert werden. Schau mal ins Datenblatt des Bausteins LM3915 oder LM3916, dort sind einige Beispiele (besser beim 3916) für eine Gleichrichtung angegeben. http://www.national.com/ds.cgi/LM/LM3916.pdf Spitzenwertgleichrichtung, Mittelwertgleichrichtung und VU-Meter. Nochmals meine 'Mahnung' an ein aktuelles, vollständiges Schaltbild.
alles klar, ratet mal, wer bei den Dual-OPVs nur einen der +Eingänge mit VNGD verbunden hat und den anderen (also vom 2ten OPV im Gehäuse) gnadenlos ignoriert hat... Heute ist es schon zu spät zum nachlöten, ich melde mich morgen noch einmal *gg Und morgen bin ich bestimmt auch fitter für die Pegel-Sache....
>alles klar, ratet mal, wer bei den Dual-OPVs nur einen der +Eingänge mit >VNGD verbunden hat und den anderen (also vom 2ten OPV im Gehäuse) >gnadenlos ignoriert hat... Tja, wenn es nur immer so einfach wäre ... :-).
so, brücken sind gelegt. nun sind 4,35V (gegen GND) am Ausgang dran. Das geht noch, denke ich. Hören tut man auch ein bissel was, wenn man mit dem Kugelschreiber gegen den Piezo klopft... Nun die Aussteuerungsanzeige. Ziel soll es sein, daß man mal Daten auf dem Display ausgibt, also sollte irgendwas in den Atmel reinkommmen. Leider bin ich nicht so bewandert, was die Sache mit dem Entkoppeln und Filtern angeht. Ich würde einfach gleichrichten/entkoppeln, dann die 4,35V Subtrahieren und erstmal mit Faktor 5 (weiß ja nicht wie hoch die Ausschläge sind) verstärken und rein in den ADC. So kann dann der Atmel arbeiten und Höhenausschläge etc bestimmen, oder? Wobei ein VU-Meter so auch nicht schlecht ist. Habe mir mal versucht das Datenblatt des LM3916 durchzulesen, da tauchen in der Schaltungen auch immer LM3915 auf -warum?
>Ich würde einfach gleichrichten/entkoppeln, dann die 4,35V Subtrahieren >und erstmal mit Faktor 5 (weiß ja nicht wie hoch die Ausschläge sind) >verstärken und rein in den ADC. So kann dann der Atmel arbeiten und >Höhenausschläge etc bestimmen, oder? Prinzipielle ja. Ich kenne mich mit den ADC-Eigenschaften und den Atmels allgemein jetzt nicht so gut aus, aber ich denke, die Hauptuntersuchung bzw. -überlegung muss sein, wie schnell kann und soll der Atmel Spitzen erfassen - dementsprechend muss auch diese Gleichrichtung und Siebung ausgelegt werden. In den Datenblättern der LM 3915/16 ist das für die normale Audioanwendung dimensioniert. Da will man zwar eine durchaus schnelle Anzeige, aber eben kein wildes Gezappel. >Wobei ein VU-Meter so auch nicht schlecht ist. Habe mir mal versucht das >Datenblatt des LM3916 durchzulesen, da tauchen in der Schaltungen auch >immer LM3915 auf -warum? Die beiden gehören zusammen und unterscheiden sich nur in der Abstufung der Komparatoren. Einer (3915) ist in 3-dB-Schritten aufgebaut, der andere als VU-Meter mit einer stärkeren Spreizung um den Nominalpegel. Das sind einfach unterschiedliche Skalierungen.
Naja ich würde einfach den ADC des Atmels 50 mal in der Sekunde abfragen, das sollte doch eigentlich reichen, um Spitzen zu erkennen, oder? Bzw. mit der richtigen Gleichrichtung und Siebung. Dumme Frage: wie richtet man gleich? Ich würde einfach dann nach der Gleichrichtung mit Widerstand/Kondensator einen Filter experimentell erstellen und dann auf den ADC weiterleiten. VU-Meter etc ist sicher nicht schlecht, nur ich bin halt nicht fit in solchen Dingen und will mir nicht noch mehr zumuten.
>Naja ich würde einfach den ADC des Atmels 50 mal in der Sekunde >abfragen, das sollte doch eigentlich reichen, um Spitzen zu erkennen, >oder? Da kann man vielleicht auch was machen, mit Software. Einfach abfragen, einige zig Werte zwischenspeichern, den größten als Peak nehmen und anzeigen. Beim Aufnehmen weiterer Werte die ältesten entsprechend vergessen und erneut in dem Block den größten suchen - und so weiter. Oder einen Mittelwert des Blocks ausrechen. Allerdings tatest du ein Signal mit 20kHz BB mit einer Frequenz von 50Hz ab und wirst mehr oder weniger per Zufall die Spitzenwerte finden. >Dumme Frage: wie richtet man gleich? In den genannten Datenblättern sind mehrere Beispielschaltungen enthalten. Am einfachsten mit einer Diode. Besser mit einer Diode und einem OPA. Und filtern mit einem RC-Glied (= Tiefpass). >Ich würde einfach dann nach der Gleichrichtung mit >Widerstand/Kondensator einen Filter experimentell erstellen und dann auf >den ADC weiterleiten. Das ist der richtige Ansatz. >VU-Meter ... Das ist nur eine Definition, z.B. wie schnell die Anzeige auf Änderungen reagiert und z.B. dass die Skala um den Nominalpegel etwas gespreizt ist - einfach um vergleichbare Anzeigen in einem Tonstudio zu haben. Ein Beispielschaltung ist in den Datenblättern des LM3915/16 drin. Muss aber für deine Anwendung sicher nicht sein.
Naja, 50 mal sind ca alle 20ms, da sollte dann schon ein Auschlag dedektierbar sein, ansonsten wird halt die Schraube höher gedreht. Deswegen wollte ich ja mir RC-Glied die ganze Sache etwas gedämpfter machen. Welche Gleichrichtung, also welche Schaltung da im Datenblatt würdest du denn empfehlen?
Natürlich ist alle 20ms ein Wert zu finden. Nur hat der meistens nichts mit der Lautstärke zu tun, sondern nimmt einfach eine Probe vom Signal. Die kann gerade auch Null sein oder negativ. Du erhälst praktisch zufällige Zahlen am AD-Ausgang. Wenn du nur (ohne Gleichrichtung) einen Tiefpass nimmst, hilft das noch nichts. Es werden dann die Höhen nicht berücksichtigt ohne das o.g. Problem zu lösen. Im Datenblatt des LM3916 könnte bereits der nach Bild 3 ausreichen - ich weiss aber nicht, wie gut der funktioniert. Probier ihn aus. Ansonsten den nach Bild 4. Da kannst du durch Wahl des R1 noch Verstärkung machen, falls notwendig und durch Wahl von R2 und R3 entweder den Mittelwert oder den Spitzenwert ausgeben lassen.
Na ich schaue mal, wie ich das mit dem 20ms lösen kann, aber soweit bin ich ja noch nicht ;) Habe mir dein Link zum LM3916-Datenblatt angesehen, leider finde ich da nichts mit Bild 3 oder 4, nur eine kleine Nummer mit 0079 beginnend, welche meinst du denn da genau?
Unter dem ersten Bild steht doch in Englisch: FIGURE 3 ! Das heißt Bild 3 auf deutsch. Analog dazu FIGURE 4 usw.
oh mann! na alles klar, ich spiele mal ein bissel und melde mich dann wieder :)
Bitte melde dich an um einen Beitrag zu schreiben. Anmeldung ist kostenlos und dauert nur eine Minute.
Bestehender Account
Schon ein Account bei Google/GoogleMail? Keine Anmeldung erforderlich!
Mit Google-Account einloggen
Mit Google-Account einloggen
Noch kein Account? Hier anmelden.








