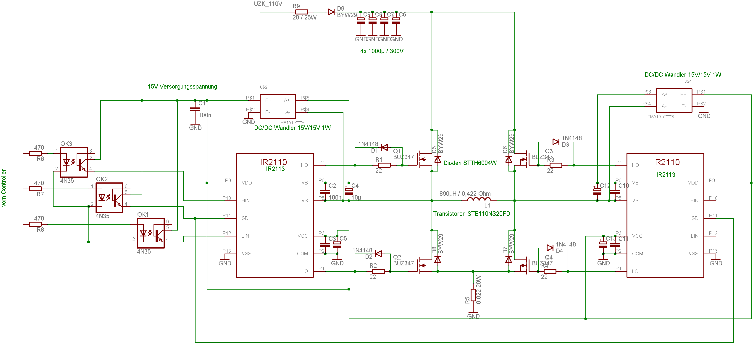
Hallo, da sich bei mir ein paar Termine verschoben haben muss ich relativ kurzfristig eine Schaltung zusammenbauen. Lustigerweise scheint ja Woche der IR2113 zu sein. Die Schaltung ist im Anhang zu finden. Ziel ist es die Spule im 10Hz Rhythmus umzumagnetisieren. Also 99ms pause dann 1ms Puls in 1. "Richtung" dann wieder 99ms pause und dann 1ms Puls in die andere "Richtung". rein Rechnerisch (und simulatin in LTSpice). Fliesen zu beginn sinniger weise 0A und in der spitze im Abschaltmoment fliesen 110A. Die Spannung an den Lade C sinkt dabei von 110V auf 64V während dem Impuls und steigt dann beim Abschalten wieder auf 80V an (durch die Freilaufdioden) (sind glaube nicht die richtigen Werte aber die Rechnung liegt auf dem anderen Rechner und können bei bedarf nachgereicht werden auch die Simulation). während der verbleibenden 99ms werden die C wieder vom ZK aufgeladen. so meine frage würde die Schaltung so gehen oder habe ich mich total verhauen. die Bauteile habe ich schon da (vor längerem auf verdacht eingekauft) uU sind die mittlerweile nicht mehr ganz passend aber sollten gehen oder? die DC/DC wandler sind dazu da weil er 2113 nicht so ehwig offen halten kann (leckverluste dächte ich) und auch immer nur kurze Momente zum laden vorhanden wären daher die Dauerversorgung. nu da ich warte mal die Antworten ab vielen Dank Mischa ps: also der Trasi kann 200V sperren und 110A Dauer (je stck. so groß wie 4stck würfelzucker) die dioden könne 400V sperren und 60A Dauer die Kondentsatoren können 250V ab und auch impulsströme von 60A (lt datenblatt) edit: anhang eingefügt / mist geht doch nicht
anscheinend geht der anhang flöten wenn man vorschau drückt und das einfügern per bearbeiten will auch nicht
Sieht auf dem ersten Blick Ok aus. Würde aber noch etwas "schützendes" zum Gate der Fets packen. Zenerdiode 15-18V mit Kathode ans Gate und Anode an Source, begrenzt Ü-Spannung am Gate und verhindert den Treiber Tod durch negative Spikes in der Gate Leitung (Transienten). Mal interessenhalber, was oder wen will man mit diesem starken Wechselfeld ärgern ? ;) Edith: Würde die COMs von Lowside über den Shunt legen, also direkt an Source. Sind ja der direkte Bezug für die Gateansteuerung. Kann sonst Böse ausgehen, wenn sich das Potential strombedingt verschiebt, gerade bei solchen Impulsen.
erstmal danke für die Antwort: hab das ganze mal geändert und angehängt: das mit der shunt is mir auch schon ins auge gefallen habe es aber ien bissel anders gelöst als du vorgeschlagen. ich lasse die 15V versorgung mit floaten auf der ZK spannung. der negative spannungsabfall lässt sich aus meiner sicht derzeit besser verkraften. eigentlich sollte da noch mehr rein nun wirds ein laufendes funktionsmuster. (d.h. die spannung über dem sense wird nur beid er inbetriebnahme angeschaut) ja wofür? ich soll ein wechselndes magnetfeld mit einer stärke von 1 T erzeugen. weil sonst alles weg brennt und groß wird eben die kurze zeit. das ganz ist für physikalische Untersuchung an Materialproben weil man sich so (wenns funktioniert) das kontaktieren von 100µ dicken Materialfilmen ersparen könnte und nicht noch die Kontaktierung im Messfeld hätte. naja. ich kann dir sagen ich bin auch gespannt ob das am freitag läuft. eigentlich wollte ich mir dafür 2 wochen zeit nehmen aber naja so isses halt. anderes projekt zwischen geschoben worden und sieh zu. mischa
Ja, so gehts auch. Schon einen Plan für den Aufbau ? Auch wenn es mühsam wird, möglichst kurze Verbindung zwischen Treiberschaltung und Fet, sonst bremst die Induktivität der Leitung das Schalten der Fets mit dem bekannten Ergebnis.
als verdrahtung von treiber zu fet denke ich derzeit so an 10 bis 15 cm geht kaum anders wenn ich die würfelzucker dinger auf nem kühlkörper verknote. ich weiß is ne sehr heise sache aber mal sehen uU hat man ja glück verdrillen werd ich sie noch. ach gott. irgendwie glaub ich momentan nich das es am ende geht einen starken einschaltimpuls wird es ja nicht geben durch die induktivität aber das abschalten das wird böse. das einzige was ich für den aufbau weiß ist das alles am ende in einem 19" rahmen ist
Hallo, sind die Schaltzeiten der Optokoppler ausreichend ? Die IR2113 haben zwar Schmitt-Trigger-Eingänge, so dass du auf jeden Fall saubere Schaltflanken am Ausgang bekommst, aber u.U. mit Verzögerung gegenüber dem Schaltsignal. Eventuell hilft da schon ein zusätzlicher Lastwiderstand vom Pin 4 der Koppler nach Masse. Gruß, Mario
Na gut, aber man könnte die Treiber samt Optokoppler Huckepack drüber setzen. 15cm sind äusserst gewagt, dort fängt man sich dann schnell etwas ein, gerade bei den auftretenden Spitzenströmen. Wenn es nun den/die falschen Fet(s) aufreisst gibts Schaden. In dem Zusammenhang auch ganz nützlich, noch einen Widerstand 470-1k zwischen Gate und Source. Somit wird das Gate niederohmiger -> weniger empfindlich. Macht aber nur Sinn, wenn es dicht dran ist.
das mechanische muss ich erstmal guggen die widerstände mach ich auf jeden fall rein die erscheinen sehr sinnvoll auch die Z-diode werde ich gleich mit rann schrauben die Transistoren haben halt auch noch schraubanschlüsse na mal sehen
Ja, das dicke SOT Gehäuse... Von der Sache her dürfte das aber klappen, viel Platz braucht das alles nicht. Hab selber genug "Lehrgeld" mit solchen Experimenten gezahlt, gerade bei der Ansteuerung des Gates sollte man ordentlich arbeiten. Das ist einfach zu empfindlich. Weiss ja nicht wieviele von den Fets da sind... ;)
.... ehm ja also ich hab mich jetzt auch nochmal mit nem bekannten unterhalten der meinte auch sieh zu das die gateleitung kurz ist also werde ich das mal irgedwie verwirklichen wird wohl so werden das ich die transistoren mittig auf den kühkörper schraube dann die dioden außenherum und dann eben darüber die steuerung 8 stck sind da. sot? sind isotop gehäuse heir noch n link zum transi http://www.alldatasheet.com/datasheet-pdf/pdf/91417/STMICROELECTRONICS/STE110NS20FD.html
Ähhh, kann es sein, dass bei den Optokoppler die Pull-Down Widerstände fehlen? Denn nach HIGH, scliesst der Optokoppler, LOW muss per Widerstand gepullt werden. Oder sind die schon eingebaut? MfG Falk
Isotop..Ok, früher hiesen die SOT2xx irgendwas, auch egal sind halt Dicke Dinger ;) Ja, nee mach das mal so kurz wie möglich, bringt sonst nix.
Hallo Falk, danke für deine aufmerksamkeit. die pull down sind lt Datenblatt bereits integriert. da verlass ich mich mal drauf ;-). Mischa
Bitte melde dich an um einen Beitrag zu schreiben. Anmeldung ist kostenlos und dauert nur eine Minute.
Bestehender Account
Schon ein Account bei Google/GoogleMail? Keine Anmeldung erforderlich!
Mit Google-Account einloggen
Mit Google-Account einloggen
Noch kein Account? Hier anmelden.

