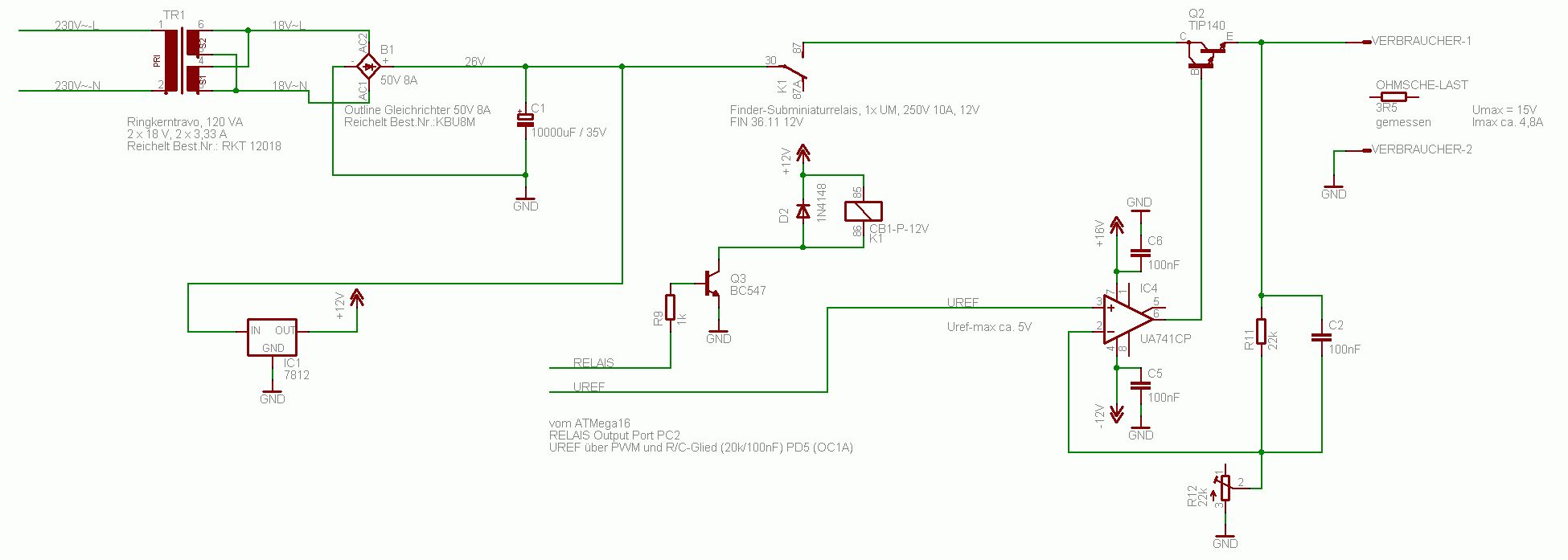
Hallo, ich bin dabei für einen rein ohmschen Verbraucher eine Steuerung über PC (RS232) zu bauen. Dazu habe ich einen ATMega16 mit PWM verwendet. Das erzeugte PWM Signal wird über ein R/C Glied in eine Gleichspannung gewandelt. Diese dient als Referenzspannung für einen ganz einfachen Regelkreis (siehe Schaltung im Anhang) aus uA741CP und TIP140 (die Bauteile hatte ich noch liegen). So kann ich per RS232 Befehle die Ausgangsspannung von 0V bis max. 15V einstellen. Der maximale Strom ergibt sich dann aus den Daten des Verbrauchers. Im Leerlauf funktioniert das alles auch sehr schön. Wenn ich aber meine Heizplatte anschließe, fängt das ganze scheinbar an zu schwingen. Ich messe über dem Verbraucher jedenfalls keine saubere Gleichspannung. Der ATMega16 wird aus einem separatem Trafo versorgt, ebenso die Versorgungsspannungen des OP. Verbunden ist nur GND. Wie kann ich die Schaltung modifizieren, damit ich eine saubere Ausgangsspannung bekommen? Gibt es an der Schaltung noch weiteres zu Verbessern?
Wie sieht denn die unsaubere Spannung am Ausgang aus? Welchen Sinn hat C2?
Deine + Versorgung fuer den LM741 ist etwas mickerig. Wenn du am Ausgang +15V haben willst dann muss an der Basis des Darlingtons schon eine Spannung von ca. 16.4V sein. Der LM741 kann aber wenn er mit +16V Versorgt wird nur ca. 13..14V am Ausgang erzeugen. Also ist er schon am Anschlag wenn du 15V am Ausgang haben willst. Gib den mal ca. 5V mehr auf der + Versorgung , dafuer kannst du dann die negative Versorgung kleiner machen. Gruss Helmi
Heizplatte? wozu braucht die gleichspannung?? gib doch direkt pwm drauf, dann entsteht die wärme nur dort, wo sie sein soll
>Gibt es an der Schaltung noch weiteres zu Verbessern? Da die 26V schon vorhanden sind: LM358 statt 741 und selbigen mit zenerstabilisierten 20V und 0V versorgen und einen Trafo sparen? Sparsame Grüße
Nochwas: Relais schalten bei der gezeigten Freilaufdiodenschaltung sehr langsam ab, was gerade bei 5A Gleichstrom ungünstig ist. Lieber D2 weglassen und parallel zu Q3 eine Zenerdiode, deren Druchbruchspannung unter der des BC547 liegt. http://www.schrackrelays.com/appnotes/app_pdfs/13c3264.pdf http://www.kilovac.com/appnotes/app_pdfs/13c3311.pdf
Ich würde statt C2 direkt einen kleinen Kondensator zwischen dem Ausgang OP (Pin 6) und neg. Eingang (Pin 2) schalten. Das senkt die Verstärknug im oberen Frequenzbereich.
moin Peter, warum überhaupt ein Relais, alles zuviel Aufwand. Einfach einen PNP-Leistungstransi mit Basiswiderstand durch einen NPN Transi gegen Masse Schalten und fertig. Die PWM schaltet die Basis vom NPN und wenn die aus ist ist auch die Heizplatte aus. mfg Pieter
Ein Paar Antworten auf eure Fragen. @Msp 430_crew leider hat mein Scope keine Screenshot Funktion. Es sieht für mich aus, als ob eine hohe Frequenz (ca. 16 - 20kHz) über der Gleichspannung liegt. @Düsentrieb eine saubere Gleichspannung ist zwingend für die Anwendung notwendig. Die PWM direkt an die Heizung zu legen war auch meine erste Idee Die anderen Tipps werde ich einmal aufbauen (eine Zenerdiode muss ich allerdings erst besorgen).
Du kannst C2 noch etwas groesser machen auch koenntest du am Ausgang der Schaltung mal einen Kondensator anschliessen. Gruss Helmi
>@Düsentrieb >eine saubere Gleichspannung ist zwingend für die Anwendung notwendig. >Die PWM direkt an die Heizung zu legen war auch meine erste Idee Dann würde ich einen komplett anderen Lösungsansatz anwenden. Nimm ein Schaltregler z.B. LM2579-ADJ vergleichbare mit bis zu 6A sind von anderen Herstellern verfügbar. Der Schaltregler hat einen Feedback Pin und diesen steuerst du über einen OP (TS912) mit einer PWM (RC) Gleichspannung an. Diverse Vorteile ergeben sich: Schnelle gute Regelschleife, keine negative Betriebsspannung fuer den OP, Verlustleistung sehr niedrig.
Ich verstehe die ganze Sache mit dem OP nicht. Im endeffekt benötigt er doch einen Buck-Down Konverter welcher direkt vom Atmega8 befeuert wird bisserl Spule und Kondi dran ordentlicher Mosfet zum schalten. Um eine genaue Ausgangsspannung zu erhalten könnte diese über einen Spannungsteiler auf den Atmega zurückgeführt werden. Man könnte sogar noch nen Shunt einbauen und so den Strom messen daraus liesse sich die Leistung berechnen, da eh eine serielle Anbindung existiert könnte man sich hier viele nette Aplikationen verstellen. MFG Jochen
Ist das RC-Glied am PWM-Ausgang vom Mega16 richtig dimensioniert? Sonst wirkt der OPV mit dem Längstransistor hinten dran wie ein Verstärker für das "übriggebliebene" Rechtecksignal. Man soll das RC-Glied für die 4-fache PWM-Frequenz auslegen. Mit f=1/ (2*Pi*R*C) kann man das machen. MfG Paul
Hallo, sorry, dass ich mich jetzt erst wieder melde. Vielen Dank für die Anregungen und Tipps. Ich konnte die Schaltung verbessern. Wobei - Asche auf mein Haupt - ein Fehler war eine simple LED, die das Vorhandensein der -12V anzeigen sollte. Da ich die -12V nur für den OP (IC4) verwendet habe, hatte ich einen 1VA Trafo eingebaut. Hat mit OP super funktioniert, aber OP und LED waren zufiel für ihn. Ich hatte somit einen 50Hz Rippel auf der negativen Versorgung. Der hat sich natürlich bis zum Ausgang durchgezogen. So ist es, wenn man ohne zu überlegen, mal eben nur noch eine Kontroll-LED zusätzlich einbaut. Was mich jetzt noch ein wenig stört, ist das der TIP140 so sehr Heiß wird (was er bei 5A auch darf). Kennt jemand einen Typ mit einer kleineren Verlustleistung, oder kann ich einfach zwei parallel schalten? Gruß Peter
Bitte melde dich an um einen Beitrag zu schreiben. Anmeldung ist kostenlos und dauert nur eine Minute.
Bestehender Account
Schon ein Account bei Google/GoogleMail? Keine Anmeldung erforderlich!
Mit Google-Account einloggen
Mit Google-Account einloggen
Noch kein Account? Hier anmelden.
