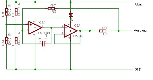
Hallo, ich würde gerne diese OPV-Schaltung (siehe Bild) verstehen. Die Funktionsweise an sich ist mir schon klar. Die OPVs erzeugen am Ausgang eine Spannung, die der Referenzspannung entspricht. Also interpretiere ich das Ding als Spannungsquelle. Mich würde aber der Sinn von C1 interessieren. Kann man den nicht weglassen?
Was soll das, einen 0,5% und 1%-Widerstände parallel zu schalten? Das Ganze wirkt etwas blödsinnig.
Mal von den parallelen Widerständen abgesehen, den C1 kannst du auch weglassen. Der wurde als Tiefpass (Dämpfung) 'reingemacht. Es kann dann aber passieren, dass das Ganze anfängt zu schwingen.
Anscheinend soll eine virtuelle Masse erzeugt werden, dazu braucht man aber nur einen OPV als Impedanzwandler und davor 2 Rs als Spannungsteiler.
Sieht wirklich ein bisschen blödsinnig aus! Trotzdem zu C1: Ohne C1 würde die Schaltung unter umständen Schwingen, weil durch den Spannungsfolger (IC2A) eine zusätzliche Verzögerung entsteht.
Die erste OP Stufe ist ein Integrator. Der C1 ist ein elementarer Bestandteil davon. Weglassen geht also nicht! Ggf. ersetzen durch Kurzschluß.
Ich nehme an, die Parallelschaltung der Widerstände am Eingang ist eine Bestückungsvariante, wie genau die Referenzspannung sein soll. C1 ist mit Sicherheit nicht zur Schwingneigungsunterdrückung gedacht, denn dazu reichen i.d.R. einige pF. Hier ist mit IC1A ein Integrator aufgebaut, der in diesem Fall ein I-Regler darstellt. Der 'Erfinder' möchte also wohl keine statische Regelabweichung haben :-)
Ein Integrator ist das mit Sicherheit nicht, da die Rückkopplung vom Ausgang der Schaltung kommt. Der C dient nur zur dämpfung der ersten Verstärkerstufe. R4 dient zur Unterdrückung von Schwingungen am Impedanzwandler (zweite Verstärkerstufe).
Der hat als Rückkopplung NUR ein C. Allerdings könnte das ganze Teil auch ein Rechteck (Frequenz-) Generator sein.
>Allerdings könnte das ganze Teil auch ein Rechteck (Frequenz-) >Generator sein. Nein, siehe Anhang.
Wie wäre es mit Stromquelle - Strom durch den R4 wird mit IC1A geregelt und IC2 ist nur Imp.wandler ! Am Ausgang hängt einfach Sensor oder so ??
>Nein, siehe Anhang.
Doch, siehe Anhang! ;)
(Auszug aus 'Tabellenbuch Elektronik Nachrichtentechnik', ISBN
3-87234-065-4)
Auweia... OP2 hat hier Mitkopplung, wie soll er sonst oszillieren? Das hat mit der Ausgangsschaltung nix gemeinsam!
@THM IC1A mit R3 und C1 ist ein Integrator, ob Du's glaubst oder nicht! Woher dabei die Eingangsspannung an R3 kommt, ist dem Integrator zunächst mal vollkommen egal! Dass die Eingangsspannung an R3 vom Ausgang zurückgekoppelt wird, macht auch Sinn, da ja die Ausgangsspannung geregelt werden soll. IC2A ist dabei lediglich ein Impedanzwandler! Die Schaltung stellt am Ausgang UBatt/2 zur Verfügung, nicht mehr und nicht weniger
Nein tut er nicht. Dazu müsstest Du den Ausgang Kurzschließen (I = (Ubat/2)/R4) Dann wäre aber die Rückkoppelspannung gleich Null
Die Schaltung liefert am Ausgang UBatt/2, egal welche Last an den Ausgang angeschlossen wird (zumindest solange der IC2A diese Treiben kann)
Stehe ich hier vor Gericht? :-) OK, also mein Verstand sagt mir das... Die Schaltungsanalyse sagt mir das... und zu guter Letzt sagt das auch PSpice!
Danke für die vielen Antworten. Klar hat Stefan recht. Das hab ich ja auch schon im ersten Post geschrieben. "Die OPVs erzeugen am Ausgang eine Spannung, die der Referenzspannung entspricht" oder einfacher Ubat / 2 IC2A ist da um den Ausgang zu treiben, der kann nämlich 1A. Ich kauf euch die Nummer mit dem "C1 ist da, damit die Schaltung nicht schwingt einfach mal ab". Es war zwar schon ne Vermutung von mir, aber richtig vorstellen kann ich mir nicht wie der C1 da helfen kann.
Das mit dem Condensator musst du dir so vorstellen: Bei tiefer frequenz stellt er einen Unterbruch dar. Dadurch ist die Verstärkung des Regelkreises fast unendlich -> kein Fehler am Ausgang. Bei hoher Frequenz stellt er einen Kurzschluss dar. Dadurch ist die Verstärkung von der ersten OP-SChaltung gleich 1. Nun: @Alle Klar hat's da einen Integrator und auch ein I-Regler und klar wird mit dem I-Anteil ein Schwingen verhindert. Also habt euch doch wieder lieb. Bitte. Euer Stephan
Man könnte es sich vielleicht auch als RC-Glied vorstellen, das vom Ausgang auf den Eingang Pin 2 von IC1A geschaltet ist und hochfrequente Störungen von der "Regelung" abhalten soll. [Ketzer-Modus] Aber ist nicht jeder OpAmp, der einen C zur Unterdrückung hochfrequenter Störungen mit an Bord hat, auch ein klein wenig ein Integrator ? [/Ketzer-Modus]
Bitte melde dich an um einen Beitrag zu schreiben. Anmeldung ist kostenlos und dauert nur eine Minute.
Bestehender Account
Schon ein Account bei Google/GoogleMail? Keine Anmeldung erforderlich!
Mit Google-Account einloggen
Mit Google-Account einloggen
Noch kein Account? Hier anmelden.


