ich brauche nur kurz eine gedankenstütze, sonst bekomm ich's nicht auf die reihe..find's auf die schnelle nicht in den millionen von beiträgen. ich hab hier bc847 npn und bc857 pnp transistoren, aber ich brings durcheinander.. der npn zum entladen des gates nach masse, also basisstrom fließt nach masse und nimmt die ladung vom gate mit.. sprich basis logisch an heisst mosfet aus. der pnp an die versorgungsspannung, basistrom fliesst in den µc und damit wird das gate bestromt. logisch 0 ist fet an richtig so, oder genau falsch?
Wenn Du noch Widerstände zum Strombegrenzen zwischen Basis und uC schaltest, kann klappen.
den NPN nach oben und den PNP nach unten und davor ein
Kleinsignalmosfet.
Folgender Grund: wenn man einen Bipolartransistor in die Sättigung
treibt wird er langsam. Wenn man den NPN zwischen Versorgung (Emitter)
und Gate (Collector) sowie den PNP mit seinem Emitter auf das Gate und
Collector gegen Masse klemmt dann erhält man eine schöne
komplementärstufe. Die Basisanschlüsse der beiden Bipolaren verbindet
man nun über einen Pullup mit der Versorgung.
+V +V
| |
_ |
| | |
|_| |
| |
| |/
|--------+---|NPN
EIN/AUS ------| n-ch | |\
|-- | |
| | |-------->to Power N-CH Fet
| | |
GND | |/
+---|PNP
|\
|
GND
Danke für die Erklärung! Ich hab's leider noch nicht so raus.. kommt hoffentlich noch. Wenn ich die Hälfte nicht immer vergessen würde..
Ich empfehle noch einen Widerstand jeweils vor dem Basisanschluß (z.b. 1k) zu legen, denn sonst wird eine zu hohe VBE angelegt im Aktivzustand. Die Schaltung kann direkt ohne FET mit Pullup betrieben werden!
Wo liegt denn der unterschied ob ich die Komplementärstufe per µC oder FET ansteuere? "In die Sättigung" wird der Transistor ja sowieso getrieben (das hängt ja nur vom Basisvorwiderstand ab). Bei der aufgezeichneten Schaltung raucht einer der Transistoren irgendwann ab, da du per FET fest GND rauf haust. Ganz abgesehen davon, dass in der Zeichnung glaube ich NPN und PNP vertauscht sind. Oder blicke ich was nicht?
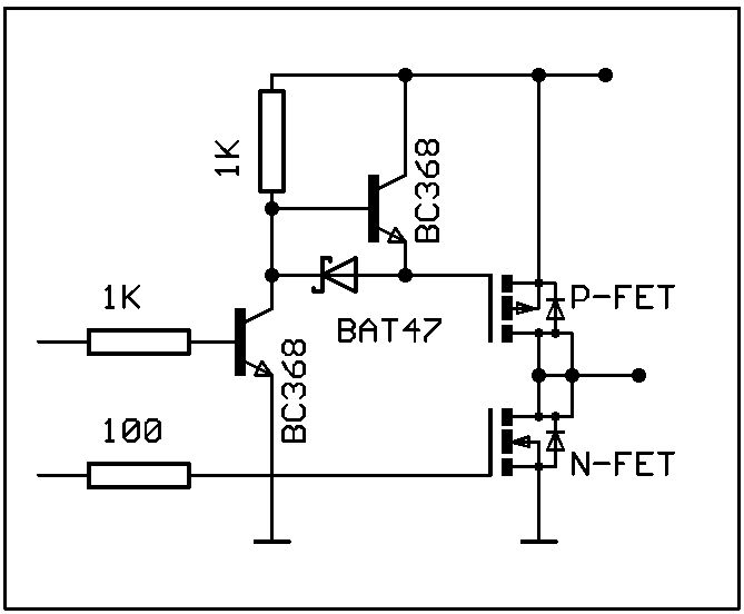
moin moin, anbei noch ein FET-Treiber. mfg Pieter
Beim Schaltplan von Reinhard sind die Emitter der beiden Transistoren als Schaltungsausgang verbunden. Also kann keine Sättigung auftreten, der Emitter geht einfach mit der Steuerspannung mit, darum heißt es auch Emitterfolger. Die Ausgangsspannung geht von 0,7 bis +V -0,7V. Was aber der Kleinsignalfet da soll (außer invertieren :-), verstehe ich nicht, die Basen können doch auch direkt (über einen Angstwiderstand) angesteuert werden. Grpße, Peter
Marius Schmidt schrieb: > Bei der aufgezeichneten Schaltung raucht einer der Transistoren > irgendwann ab, da du per FET fest GND rauf haust. Ganz abgesehen > davon, dass in der Zeichnung glaube ich NPN und PNP vertauscht sind. Wenn du sie vertauschen würdest, dann würde der PNP abrauchen ;-) So wie in der Schaltung gezeigt, werden die beiden Tranistoren in Kollektro-, nicht in Emitterschaltung betrieben. Da sind keine Basiswiderstände nicht erforderlich, sondern eher hinderlich. @Marius Schmidt und Peter Roth: Der kleine FET wird dann benötigt, wenn +V größer als VCC des µC ist, was oft der Fall ist. Sonst kann man ihn weglassen.
Ich denk mir den emitter immer unten... angewohnheit... jetzt ist's klar. Das mit den FET ist auch klar. Da könnte man aber auch einen PNP nehmen oder?
> Das mit den FET ist auch klar. Da könnte man aber auch einen PNP > nehmen oder? Einen NPN. Der würde aber im Gegensatz zum FET wieder in die Sättigung gehen, was in der Schaltung ja gerade vermieden werden soll.
Hallo zusammen, was macht der zweite Transistor in Pieters Schaltplan?!? Kann das nicht nachvollziehen! danke
moin moin, @Wolfgang die Schaltung war für eine P-N-FET Ansteuerung. Welche Transistorfunktion ist unklar? mfg Pieter
die beiden BC368-Transistoren bilden eine Art Gegentaktendstufe. Bei einer LH-Flanke am C des unteren BC368 wird der obere Transistor angesteuert über den 1k-R an seiner Basis, und über dessen Stromverstärkung kann dieser das Gate mit viel mehr Dampf hochziehen. Der 1k-R erscheint sozusagen viel niederohmiger (FET wird damit schneller durchgesteuert). Ist auch eine typische Schaltung in Videoendstufen - der Widerstand wird relativ hochohmig gewählt, womit relativ geringe Verlustleistung erzielt wird (und trotzdem relativ schnell)
mit Videoendstufen meine ich die Endstufen zum Ansteuern von Bildröhrenkatoden
Wenn ich die Schaltung von Reinhard mal nach seiner Beschreibung aufzeichne siehts wie im Bild aus. Also der NPN falschrum, daher sicher die Irritationen bei einigen. Dreht man den NPN, also Kolektor an + und Emitter an Gate passts. Mitunter kann ein Widerstand zum PowerFET Gate (10 - 47 Ohm) als Strombegrenzung nützlich sein.
>Dreht man den NPN, also Kolektor an + und Emitter an Gate passts.
Ja, nennt sich "Totem Pole" Schaltung.
Ist im Prinzip nichts anders als zwei gegeneinander geschaltete
Emitterfolger, bitte dort nachlesen da es ein wichtiges
Schaltungskonzept ist.
Die beiden Transistoren verriegeln sich quasi gegenseitig so das ausser
beim Umschalten kein Strom fliesst.
Die Ausgangsspannung ist Vin +- V.BE.
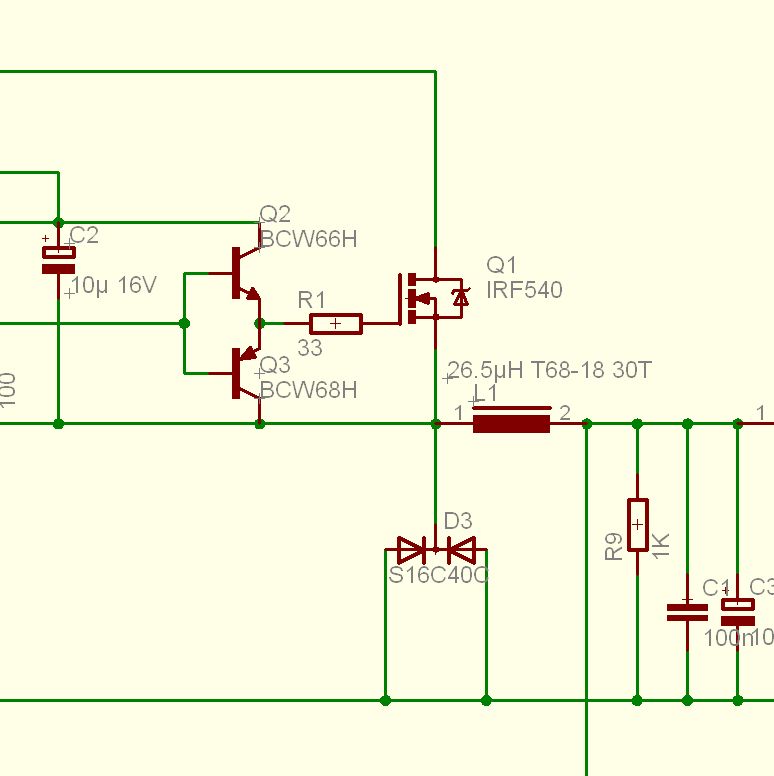
Nur zur Sicherheit nochmal die richtige Schaltungsvariante, (ist ein
Ausschnit aus einem Step Down Wandeler mit N-MOSFET)
Guten Abend, nur so aus Neugier ... wie sieht die Schaltung weiter links aus?? mfg Reinhard
>wie sieht die Schaltung weiter links aus??
... ähh, wollte ich eigentlich vermeiden da ich mit ihr noch nicht 100%
zufrieden bin.
Wollte damit einfach mal eine High Side Ansteuerung für einen N-FET
ausprobieren, läuft auch so im Einsatz, aber die Level Shifter
Ansteuerung von Q4 würde ich beim nächsten mal ändern.
Bitte melde dich an um einen Beitrag zu schreiben. Anmeldung ist kostenlos und dauert nur eine Minute.
Bestehender Account
Schon ein Account bei Google/GoogleMail? Keine Anmeldung erforderlich!
Mit Google-Account einloggen
Mit Google-Account einloggen
Noch kein Account? Hier anmelden.



