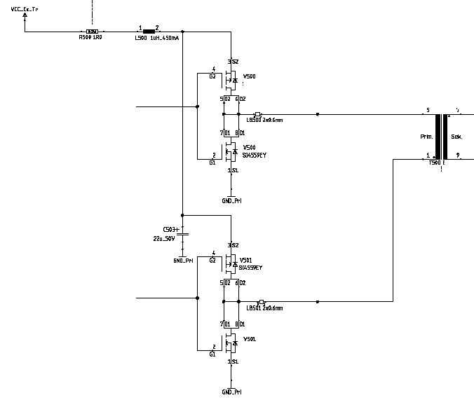
Hallo, Ich möchte eine Schaltung nachbauen, die einen diskreten DCDC-Wandler zur Leistungsübertragung nutzt. E shandelt sich um eine Mosfet-Brücke, die auf einen Transformator schaltet. In der Versorgung der Mosfets befindet sich nun wie im Schaltplan zu sehen ein Widerstand mit 1 Ohm, eine Induktivität von 1uH und ein Kondensator mit 22uF. Wofür sind diese Bauteile genau gedacht, und wie werden sie ausgelegt? Der Elko ist noch klar, aber was ist mit dem Widerstand und der Induktivität. Stellen die Bauteile zusammen ein Filter da? Wie berechnet man diesen? Als LC-Filter betrachtet errechne ich eine Grenzfrequenz von 33,9 kHz, der Wandler wird aber mit 4,5kHz betrieben. Außerdem habe ich mal nach Induktivitäten gesucht und zwei gefunden: Eine ist eine HF-Induktivität, bei der die Induktivität bei 8Mhz angegeben ist, die andere hat die Induktivität bei 1kHz angegeben. Welche nehme ich, und wie kann ich die beiden vergleichen, brauchbare Kurven sind in den Datenblättern nicht angegeben. Vielen Dank für eure Hilfe Gruß Klaus
Bei der 1µH Induktivität handelt es sich wohl um eine Speicherdrossel. Der 1 Ohm widerstand wird ein Shunt sein denke ich (RC-Glättung wäre irgendwie nicht ganz sinnvoll), den könntest du weg lassen falls du den Strom nicht messen willst. Die L und der C dienen der Glättung der Versorgungsspannung, ansonsten hättest du größere Spannungseinbrüche im Schaltmoment. Wo hast du die Schaltung her? Sehr viel Leistung kann da nicht übertragen werden glaube ich.
Ich glaube du hast es bereits selbst erkannt. Nach meiner Einschätzung ist es tatsächlich ein LC-Filter. Jedoch ist der Eingang parallel zum Elko, und der Ausgang zwischen Vcc und GND zu sehen. Der Elko glättet die Spannung die durch das Schaltsignal ziemlich wellig sein wird. Die Spule sorgt dafür, dass keine Stromspitzen auf die Versorgung durchschlagen. Der Widerstand begrenzt meiner Meinung nach den Maximalstrom. Ergo: Ich halte die Spule für eine Störentkopplung der Versorgung von dem Wandler. Soll heißen: Die Spule sorgt zusätzlich zum Speicherelko, dass es weniger Rückwirkungen auf die Versorgungsspannung (Spikes....) gibt. Das kommt der EMV zu gute.
Bitte melde dich an um einen Beitrag zu schreiben. Anmeldung ist kostenlos und dauert nur eine Minute.
Bestehender Account
Schon ein Account bei Google/GoogleMail? Keine Anmeldung erforderlich!
Mit Google-Account einloggen
Mit Google-Account einloggen
Noch kein Account? Hier anmelden.
